The atmosphere is the gaseous layer around the

























- Slides: 25
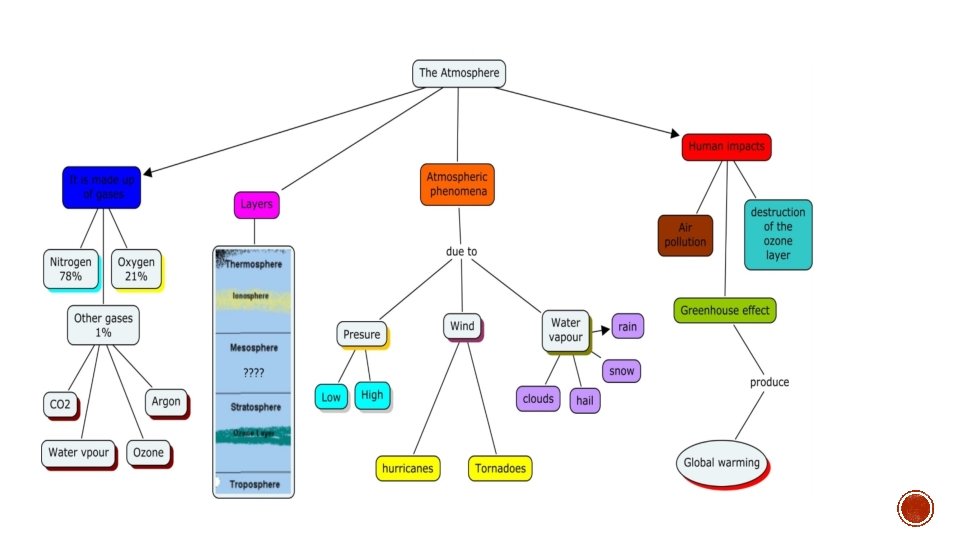
The atmosphere is the gaseous layer around the Earth Without this layer life on earth would not be possible. The atmosphere was formed approximately 4. 6 billion years ago. The atmosphere is composed mainly of the following gases: NITROGEN: 78% OXYGEN: 21% WATER VAPOUR SMALL QUANTITIES OF CARBON DIOXIDE ARGON
§ Troposphere: This layer is next to the Earth’s Surface. It contains most of the air we breathe. weather phenomena occur here(rain, snow wind) In this layer the temperature is suitable for living things to survive. § Stratosphere: § The ozone layer is located here. This layer filters the ultraviolet radiation from the sun § Mesosphere: § Here there is a big decrease in temperatura. § Thermosphere: § Here the temperature can reach 1000º C § This includes the ionosphere where the Aurora borealias occurs § Exosphere: § This is the transitional zone between the atmosphere and space
§ Weather is the state of the atmosphere at a particular time and place. § Climate is the average state of the atmosphere at a particular region over a long period of time. § It needs to correspond to 30 consecutive years. The climate is characterised by all the weather observed in an area over thirty years. § Climatology is the science that studies climate. (Climatologist) § Climates are very important for the lives of people, animals and plants
§ Weather can be determined by many factors, such as atmospheric preassure, temperature, wind, humidity and precipitation. § Atmospheric pressure: Is the term used to describe the pressure exerted on Earth by the weight of the air. It is measured with a barometer. § Atmospheric pressure varies from one place to another and depends on: § Altitude: § atmospheric pressure is lower at higher altitudes. Temperature: § Warm air weighs less than cold air. As a result , warm air rises and exerts less pressure on the Earth’s surface while cold air descends and exerts more pressure.
Wind: § Masses of air move around in the atmosphere. This movement causes wind. § Air always moves from areas of high pressure to areas of low pressure. § There are different types depending on the source they can bring dry air or rain: § Prevailing: Always blow in the same direction and in the same regions. § Periodic: Vary depending on the season. Example Monsoons. § Local winds: Are found in small áreas, and usually blow in the same direction.
§ Humidity and precipitation: § Air masses contain a certain amount of water vapour. As a mass of warm air rises, its temperature decreases. § The humidity it contains, is converted into a liquid state and falls to the Earth in the form of precipitation § There are three main causes of precipitation: § Frontal rain: Ocurs when a mass of warm humid air comes into contact with a mass of cold air. § Storms: Occur when the Sun´s rays heat a mass of air. The air rises and cools quickly producing intense rains. § Relief rainfall: Occur when a mass of warm air comes into contact with mountainous relief. The air rises, the temperature decreases and it rains.
§ Areas of high pressure. § They form when a mass of cold air descends and the pressure increases. § They produce stable weather.
§ Areas of low pressure. § They form when a mass of warm air rises and the pressure decreases. § They produce unstable weather.
How do we predict the weather? § Meterologists predict the weather by making weather forecasts. § Meterology is the study of weather phenomena. § Weather satelites can register changes in the weather. § Weather data is collected by weather stations using instruments
Instruments for measuring weather: climate. ncsu. edu/k 12/. instruments www. weatherwizkids. com/? page_id=82 https: //es. slideshare. net/. . . /what-instruments-do-we-use-to-measur. Met station uk: www. metoffice. gov. uk/
§ Latitude: § This determines the main climate zones. § Latitude is the horizontal position of a location on the earth. § At the equator solar rays hit the Earth at a very direct angle. § As we move further from the equator the sun’s rays hit the Earth at a less direct angle.
§ Altitude: § This refers to the height of a place on Earth relative to sea level. § Temperatue drops the higher we go. § Distance from the sea: § In coastal areas temperatures are mild all year round. § The seas and oceans regulate temperature as the water heats up and cools down more slowly than the land. The air over the sea warms the land near the coast resulting in milder temperatures
§ Climatologists divide the Earth into different climate zones. § This division is based on similar temperatures and precipitation across large areas. § We can identify three main climate zones: § HOT ZONES: § This is situated between the two tropics. The intense sunshine in this region gives rise to anual temperatures of 18ºC § TEMPERATE ZONES: § There are two temperate climate zones, located between the tropics and the polar circles. Average temperatures are between 0º C and 18ºC § COLD ZONES: § There are two cold climate zones located within the polar circles