Test of significance The test which is done

















- Slides: 17
Test of significance The test which is done for testing the research hypothesis against the null hypothesis.
• Why it is done? To assist administrations and clinicians in making decision. • The difference is real ? • It is happen by chance ? • Due to study design and nonsampling errors ?
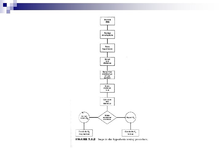
n steps in doing significance test: Statement of the problem. n Formulation of hypothesis, null and alternate n Decide upon a significant level, α of the test. n Choose a test statistic, t, z n Compare test-statistics with relevant tabulated value n Make statistical decision n
Research hypothesis: It is the conjecture or supposition that motivates the research. n Statistical hypothesis: are hypothesis that are stated in such a way that they may be evaluated by appropriate statistical techniques. n
Null Hypothesis (symbolized as H 0) can be defined as the statistical hypothesis of no difference. H 0 is an artificial ‘ straw man” that provides a reference for examining the departure of data actually obtained from the data that would be expected under the null hypothesis. Alternate hypothesis(Ha ) : Is any other hypothesis which we are willing to accept when the H 0 is rejected.
How to write a null hypothesis. Alternative hypothesis (Ha ) guides the writing of the null hypothesis(H 0 ). n So consider the form of the alternative hypothesis first. n remember Ha is the reflection of your Research hypothesis. n The Research hypothesis is usually written in narrative form while the Ha is written in algebraic form of inequality. n
n In testing population mean μ about a given mean μ 0 , Ha can be written as follows, H Ha 0 when the test is done between two sample μ 1 -μ 2 =0 μ 1 -μ 2 ≠ 0 when sample mean with a known standard μ =μ 0 μ ≠ μ 0 for one tailed test, Right tail, greater than μ μ 0 for one tailed test, Left tail, lesser than μ μ 0
n level n of Significance In hypothesis testing, the null hypothesis is either accepted or rejected, depending on whether the p value is above or below a predetermined cut-off point, known as the Significance level of the test, usually it is taken as 5% level.
P value P is the probability of being wrong when H 0 rejected. n When the level of Significance is set at 5% and the test statistics fall in the region of rejection, then the p value must be less than 5% i. e. (p<. 05). n When we will accept H 0 (p>. 05). n
Cont…. . n It is a number that tells us how unusual our sample results are, given that the null hypothesis is true. A p value indicating that the sample results are not likely to have occurred, if the null hypothesis is true.
Calculated value: n tabulated value: for a certain degree of freedom highest value of test statistics obtainable by chance corresponding to probability of. 05 or. 01.
n Example of t test The average temp. of a group of 100 persons was calculated to be 98. 90 with a SD of 1. 10. We wish to test this mean against the known standard of 98. 60.
n chi square test n In a random sample of 200 people there were 50 smokers and 150 non-smokers. of the 50 smokers 15 had lung cancer and of the 150 non smokers lung cancer was found in 15. can we conclude, on the basis of this data, that smoking is associated with lung cancer?
n n n n Important points for chi square test sample must be random data qualitative and discrete overall total is 40 or more, or overall total is between 20 and 40, and none of the four expected values is less than 5. in 2/2 table , if the expected frequency in any cell is less than 5, needs Yates’ correction( subtraction of 0. 5 from each cell). in more than 2/2 table, test cannot be done.