Tema 6 Los espacios industriales 5 Las reas

  • Slides: 7
Download presentation
Tema 6 Los espacios industriales 5. Las áreas industriales actuales

Tema 6 Los espacios industriales 5. Las áreas industriales actuales

TIPOS DE AREAS INDUSTRIALES AREAS INDUSTRIALIZADAS DESARROLLADAS AREAS DE INDUSTRIALIZACION CON DISTINTO DINAMISMO INDUCIDA

TIPOS DE AREAS INDUSTRIALES AREAS INDUSTRIALIZADAS DESARROLLADAS AREAS DE INDUSTRIALIZACION CON DISTINTO DINAMISMO INDUCIDA EN EXPANSION EN DECLIVE ESCASA Tema 6 Los espacios industriales 5. Las áreas industriales actuales

AREAS INDUSTRIALES DESARROLLADAS LOCALIZACION CARACTERISTICAS EVOLUCION AREAS METROPOLITANAS Marcadas por el hundimiento o RECONVERSION

AREAS INDUSTRIALES DESARROLLADAS LOCALIZACION CARACTERISTICAS EVOLUCION AREAS METROPOLITANAS Marcadas por el hundimiento o RECONVERSION sectores industriales maduros Favorecidas por un creciente proceso de TERCIARIZACION REVITALIZACION industrial debida a la implantación de sectores de alta tecnología y sedes sociales de grandes empresas y multinacionales PARQUES EMPRESARIALES MADRID BARCELONA

LAS CORONAS METROPOLITANAS SITUADAS EN LA PERIFERIA URBANA LAS FRANJAS PERIURBANAS SITUADAS ENTRE EL

LAS CORONAS METROPOLITANAS SITUADAS EN LA PERIFERIA URBANA LAS FRANJAS PERIURBANAS SITUADAS ENTRE EL ESPACIO URBANO Y RURAL AREAS Y EJES INDUSTRIALES EN EXPANSION LOS EJES DE DESARROLLO INDUSTRIAL SITUADAS EN Situados en las principales LAS PRINCIPALES VIAS DE vías de comunicación COMUNICACIÓN LAS ÁREAS RURALES

CORNISA CANTABRICA PONFERRADA EL FERROL AREAS Y EJES INDUSTRIALES EN DECLIVE PUERTOLLANO BAHIA DE

CORNISA CANTABRICA PONFERRADA EL FERROL AREAS Y EJES INDUSTRIALES EN DECLIVE PUERTOLLANO BAHIA DE CADIZ

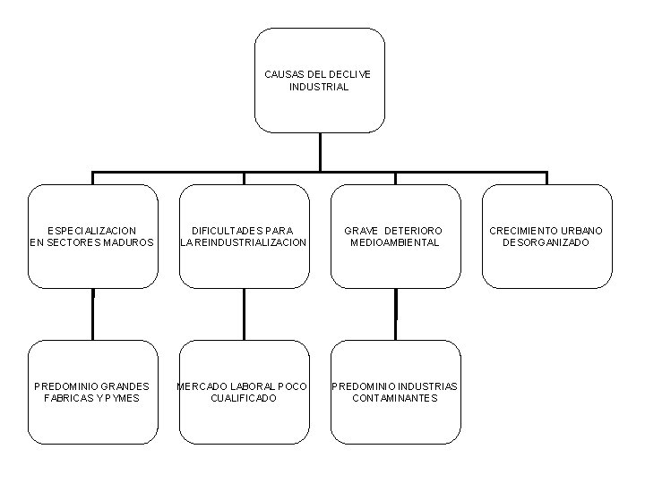
CAUSAS DEL DECLIVE INDUSTRIAL ESPECIALIZACION EN SECTORES MADUROS DIFICULTADES PARA LA REINDUSTRIALIZACION GRAVE DETERIORO

CAUSAS DEL DECLIVE INDUSTRIAL ESPECIALIZACION EN SECTORES MADUROS DIFICULTADES PARA LA REINDUSTRIALIZACION GRAVE DETERIORO MEDIOAMBIENTAL PREDOMINIO GRANDES FABRICAS Y PYMES MERCADO LABORAL POCO CUALIFICADO PREDOMINIO INDUSTRIAS CONTAMINANTES CRECIMIENTO URBANO DESORGANIZADO

AREAS DE INDUSTRIALIZACION INDUCIDA AREAS DE INDUSTRIALIZACION ESCASA ARAGON CASTILLA-LA MANCHA CASTILLA y LEON

AREAS DE INDUSTRIALIZACION INDUCIDA AREAS DE INDUSTRIALIZACION ESCASA ARAGON CASTILLA-LA MANCHA CASTILLA y LEON EXTREMADURA ANDALUCIA BALEARES CANARIAS