Tema 5 Las actividades del sector secundario Energas





















- Slides: 21
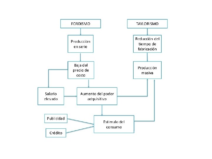
Tema 5 Las actividades del sector secundario
Energías no renovables Carbón Petróleo Gas natural Nuclear • En desuso • Muy contaminante • Energía térmica • Fácil extracción Muy utilizada • Contaminante • Reservas muy limitadas • Fácil extracción Muy utilizada • Menos contaminante que el carbón • Energía calorífica y eléctrica • Mucha energía. Calorífica Eléctrica • Muchos residuos altamente contaminantes
Energías renovables Hidroeléctrica • Muy utilizada. • Agua embalsada y sistemas de turbinas. Solar o fotovoltaica • Placas solares (tejados o explanadas) • Radiación solar calorífica y eléctrica. Eólica Geotérmica Mareomotriz Biomasa • Gran impacto visual. • Aire regular y constante. • Calor interno de la tierra circuito de agua. • Zonas de actividad volcánica. • Aprovecha las mareas. • Poco desarrollada. • Proceso de fermentación de materia orgánica. • Gas, abonos y combustibles.
Elementos del proceso industrial Trabajo Recursos y energía Capital (físico y financiero) Necesarios para obtener Productos industriales Tecnologí a Organización empresarial La empresa reinvierte Mercado Beneficios Impuestos
Cooperativa: Cooperativa asociación de personas que se han unido voluntariamente para llevar a cabo una actividad económica, social o cultural. Socios-propietarios. http: //www. elblogsalmon. com/conceptos-de-economia/que-es-una-cooperativa
Algunos ejemplos de cooperativas de todos los sectores…
Factores de localización industrial
Concentración de empresas industriales Objetivos: Empresas del mismo sector que realizan distintas fases del proceso Ej. Diferentes fases de la producción textil. especialización reducción de gastos reparto de costes fijos aumento de producción Empresas del mismo sector y fase del proceso productivo
Criterios actuales de localización Objetivo: Reducir gastos y aumentar beneficios Mantener la localización tradicional Deslocalización Situarse en países con mano de obra barata Situarse cerca de mano de obra especializada Desconcentración Varias factorías Desestructuración Repartir las fases del proceso productivo en fábricas de todo el mundo.