Teknik Manajemen Proyek PERT Program Evaluation and Review



















- Slides: 19
Teknik Manajemen Proyek PERT (Program Evaluation and Review Technique) CPM (Critical Path Methode) Gantt Chart
* Karakteristik Proyek : - Dibatasi Waktu - Diketahui waktu mulai dan berakhirnya - Dibatasi oleh biaya/budget - Tidak berulang-ulang * Contoh proyek : - Pembuatan rumah, jembatan - pembuatan iklan perusahaan - pembuatan prototipe produk/software baru - pengembangan sistem. . dll
Teknik Analisis Kuantitatif dalam Man-Pro - Gantt Chart - PERT - CPM
Langkah penyelesaian PERT dan CPM 1. Definisikan proyek dan semua aktifitas/ tugas yang berhubungan dengan penyelesaian proyek 2. Kembangkan hubungan antar aktifitas tsb. Tentukan aktifitas mana yang lebih dulu diselesaikan kemudian aktifitas selanjutnya 3. Gambarkan jaringan yang menghubungkan semua aktifitas tsb.
4. Tentukan estimasi waktu dan /atau biaya untuk setiap aktifitas 5. Hitung jalur yang memiliki waktu terlama/ terpanjang. Jalur ini biasanya disebut jalur kritis 6. Gunakan jaringan ini untuk membantu perencaan, penjadwalan, monitoring dan mengontrol proyek
Contoh : Jaringan Proyek 2 D 5 A E 1 B Dum 2 3 F C H 6 I 8 Dum 1 J 4 G 7 Ada 7 jalur kegiatan sebagai urutan dari kegiatan yang berhubungan didalam proyek: (ADH, ADJ, BEH, BEJ, BFI, BGJ, CGJ)
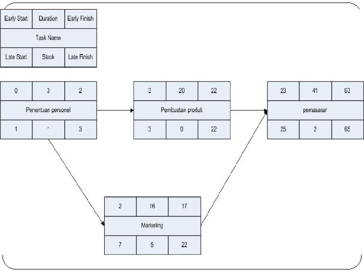
Contoh Critical Path -Pembuatan aplikasi 65 40
Suatu jalur kritis (Critical Path) adalah jalur yang menunjukkan kegiatan kritis dari awal kegiatan sampai dengan akhir kegiatan di dalam jaringan. Disebut kegiatan Kritis bila penundaan waktu di kegiatan ini akan mempengaruhi waktu penyelesaian keseluruhan dari proyek.
Sedangkan kegiatan disebut tidak kritis bila kegiatan mempunyai waktu yang dapat ditunda. Waktu yang dapat ditunda di kegiatan tidak kritis disebut dengan Slack / float Jalur Kritis juga menunjukkan waktu paling lama dari penyelesaian proyek, sehingga bila ada satu saja kegiatan di jalur kritis yang tertunda, maka waktu penyelesaian proyek keseluruhan juga akan tertunda.
Pentingnya Slack Time Mengabaikan slack time dapat menyebabkan konsekuensi yang mungkin membahayakan kinerja keseluruhan dan efisiensi proyek. Kegiatan yang memiliki slack time dapat ditunda jika sumber daya perlu dialihkan ke tempat lain untuk kegiatan kritis. merancang strategi untuk mengurangi waktu slack membawa peningkatan secara keseluruhan dalam produktivitas.
Proses pengalokasian sumber daya untuk mempersingkat jalur kritis dan dengan demikian menghilangkan atau mengurangi slack time dari grafik PERT disebut crashing Namun, crashing harus dilakukan dengan hati-hati mempengaruhi anggaran total proyek.
ALgoritma untuk Jalur Kritis Algoritma untuk menghitung Jalur kritis dilakukan dengan menghitung: waktu mulai tercepat (Earliest start time / ES) dan waktu mulai terlama (latest start time) atau waktu selesai tercepat (Earliest finish time / ES) dan waktu selesai terlama (latest finish time) ES / EF Nomor identifikasi Kejadian 1 LS / LF Slack Time = LS-ES atau LF - EF
Menghitung slack time
ES(k 1) = 0 EF (k 1) = 10 LS (k 1) = 0 LF (k 1) = 12 ES(k 2) = 10 EF (k 2) = 30 LS (k 2) = 12 LF (k 2) = 37 ES(k 4) = 30 EF (k 4) = 50 LS (k 4) = 37 LF (k 4) = 57 D D D = 10 -12 Slack : 2 = 20 -27 Slack : 2 -7 = 20 Slack : 7
Gambar Gantt Chart
LATIHAN GAMBARLAH 1 DIAGRAM PERT! Kriteria: Tahap kegiatan real minimum 6 kegiatan minimum 2 percabangan Tulis ES atau EF, LS atau LF masing-masing kegiatan
LATIHAN Tukarkan diagram pert tersebut dengan teman yang duduk disebelah Anda. 1. Tentukan critical path! 2. Hitung slack time.