Suche nach dem schnellsten Weg von Stockdach nach












































- Slides: 44
Suche nach dem schnellsten Weg von Stockdach nach Salem
0 Stockdach
0 Stockdach 45 45 Herdwangen
0 45 Stockdach 15 15 Ludwigshafen 45 Herdwangen
0 45 Stockdach 15 33 15 Ludwigshafen 33 Sipplingen 45 Herdwangen
0 45 Stockdach 15 33 15 Ludwigshafen 33 Sipplingen 45 Herdwangen
0 45 Stockdach 15 33 45 Herdwangen 29 15 Ludwigshafen 33 Sipplingen
0 45 Stockdach 15 33 44 Herdwangen 29 15 Ludwigshafen 33 Sipplingen
44 0 Herdwangen Stockdach 15 33 29 15 Ludwigshafen 33 Sipplingen
44 0 Herdwangen Stockdach 15 33 29 15 Ludwigshafen 43 58 Owingen 33 Sipplingen
44 0 Herdwangen Stockdach 15 33 29 15 Ludwigshafen 13 33 Sipplingen 43 58 Owingen
44 0 Herdwangen Stockdach 15 33 29 15 Ludwigshafen 13 28 Sipplingen 43 58 Owingen
44 0 Herdwangen Stockdach 15 29 15 Ludwigshafen 13 28 Sipplingen 43 58 Owingen
44 0 Herdwangen Stockdach 15 29 15 Ludwigshafen 13 28 Sipplingen 43 58 Owingen
44 0 Herdwangen Stockdach 15 29 15 Ludwigshafen 43 58 Owingen 13 28 Sipplingen 8 36 Überlingen
44 0 Herdwangen Stockdach 15 29 15 Ludwigshafen 43 58 Owingen 13 28 Sipplingen 8 36 Überlingen
44 0 Herdwangen Stockdach 15 29 15 Ludwigshafen 43 58 Owingen 13 28 Sipplingen 8 12 36 Überlingen
44 0 Herdwangen Stockdach 15 29 15 Ludwigshafen 43 48 Owingen 13 28 Sipplingen 8 12 36 Überlingen
44 0 Herdwangen Stockdach 15 29 15 Ludwigshafen 48 Owingen 13 28 Sipplingen 8 12 36 Überlingen
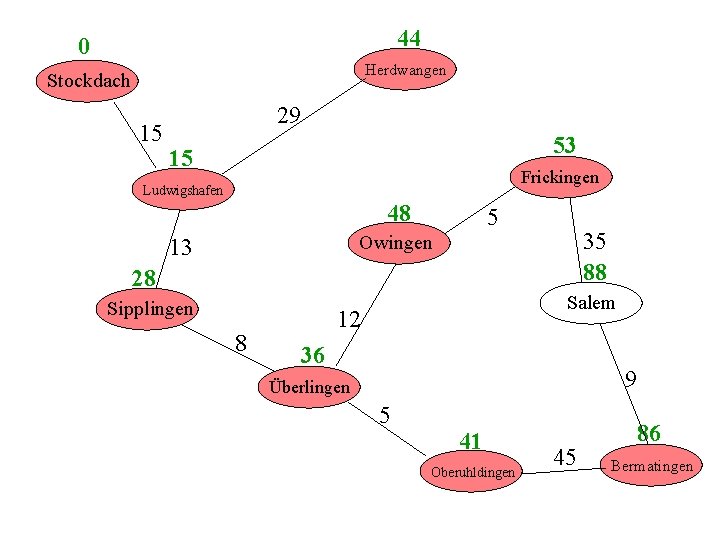
44 0 Herdwangen Stockdach 15 29 15 Ludwigshafen 48 Owingen 13 28 Sipplingen 8 12 36 Überlingen 5 41 Oberuhldingen
44 0 Herdwangen Stockdach 15 29 15 Ludwigshafen 48 Owingen 13 28 Sipplingen 8 12 36 Überlingen 5 41 Oberuhldingen
44 0 Herdwangen Stockdach 15 29 15 Ludwigshafen 48 Owingen 13 28 Sipplingen 8 12 30 36 Überlingen 5 41 Oberuhldingen
44 0 Herdwangen Stockdach 15 29 15 Ludwigshafen 48 Owingen 13 28 Sipplingen 8 12 36 Überlingen 5 41 Oberuhldingen
44 0 Herdwangen Stockdach 15 29 15 Ludwigshafen 48 Owingen 13 92 28 Sipplingen 8 Salem 12 36 51 Überlingen 5 41 Oberuhldingen
44 0 Herdwangen Stockdach 15 29 15 Ludwigshafen 48 Owingen 13 92 28 Sipplingen 8 Salem 12 36 51 Überlingen 5 41 Oberuhldingen 45 86 Bermatingen
44 0 Herdwangen Stockdach 15 29 15 Ludwigshafen 48 Owingen 13 92 28 Sipplingen 8 Salem 12 36 51 Überlingen 5 41 Oberuhldingen 45 86 Bermatingen
44 0 Herdwangen Stockdach 15 29 15 13 Ludwigshafen 48 Owingen 13 92 28 Sipplingen 8 Salem 12 36 51 Überlingen 5 41 Oberuhldingen 45 86 Bermatingen
44 0 Herdwangen Stockdach 15 29 15 Ludwigshafen 48 Owingen 13 92 28 Sipplingen 8 Salem 12 36 51 Überlingen 5 41 Oberuhldingen 45 86 Bermatingen
44 0 Herdwangen Stockdach 15 14 29 58 15 Frickingen Ludwigshafen 48 Owingen 13 92 28 Sipplingen 8 Salem 12 36 51 Überlingen 5 41 Oberuhldingen 45 86 Bermatingen
44 0 Herdwangen Stockdach 15 14 29 58 15 Frickingen Ludwigshafen 48 Owingen 13 92 28 Sipplingen 8 Salem 12 36 51 Überlingen 5 41 Oberuhldingen 45 86 Bermatingen
44 0 Herdwangen Stockdach 15 14 29 58 15 Frickingen Ludwigshafen 48 5 Owingen 13 92 28 Sipplingen 8 Salem 12 36 51 Überlingen 5 41 Oberuhldingen 45 86 Bermatingen
44 0 Herdwangen Stockdach 15 14 29 53 15 Frickingen Ludwigshafen 48 5 Owingen 13 92 28 Sipplingen 8 Salem 12 36 51 Überlingen 5 41 Oberuhldingen 45 86 Bermatingen
44 0 Herdwangen Stockdach 15 29 53 15 Frickingen Ludwigshafen 48 5 Owingen 13 92 28 Sipplingen 8 Salem 12 36 51 Überlingen 5 41 Oberuhldingen 45 86 Bermatingen
44 0 Herdwangen Stockdach 15 29 53 15 Frickingen Ludwigshafen 48 5 Owingen 13 92 28 Sipplingen 8 Salem 12 36 51 Überlingen 5 41 Oberuhldingen 45 86 Bermatingen
44 0 Herdwangen Stockdach 15 29 53 15 Frickingen Ludwigshafen 48 5 35 92 Owingen 13 28 Sipplingen 8 Salem 12 36 51 Überlingen 5 41 Oberuhldingen 45 86 Bermatingen
44 0 Herdwangen Stockdach 15 29 53 15 Frickingen Ludwigshafen 48 5 35 88 Owingen 13 28 Sipplingen 8 Salem 12 36 51 Überlingen 5 41 Oberuhldingen 45 86 Bermatingen
44 0 Herdwangen Stockdach 15 29 53 15 Frickingen Ludwigshafen 48 5 35 88 Owingen 13 28 Sipplingen 8 Salem 12 36 Überlingen 5 41 Oberuhldingen 45 86 Bermatingen
44 0 Herdwangen Stockdach 15 29 53 15 Frickingen Ludwigshafen 48 5 35 88 Owingen 13 28 Sipplingen 8 Salem 12 36 Überlingen 5 41 Oberuhldingen 45 86 Bermatingen
44 0 Herdwangen Stockdach 15 29 53 15 Frickingen Ludwigshafen 48 5 35 88 Owingen 13 28 Sipplingen 8 Salem 12 36 9 Überlingen 5 41 Oberuhldingen 45 86 Bermatingen
44 0 Herdwangen Stockdach 15 29 53 15 Frickingen Ludwigshafen 48 5 35 88 Owingen 13 28 Sipplingen 8 Salem 12 36 Überlingen 5 41 Oberuhldingen 45 86 Bermatingen
44 0 Herdwangen Stockdach 15 29 53 15 Frickingen Ludwigshafen 48 5 35 88 Owingen 13 28 Sipplingen 8 Salem 12 36 Überlingen 5 41 Oberuhldingen 45 86 Bermatingen
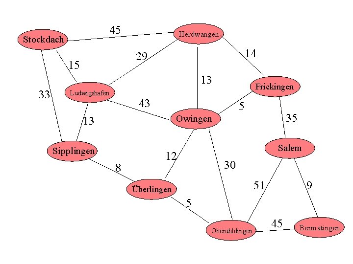
0 45 Stockdach 15 33 44 Herdwangen 14 29 15 53 13 Ludwigshafen 43 Frickingen 48 5 35 88 Owingen 13 28 Sipplingen 8 Salem 12 30 36 51 Überlingen 5 41 Oberuhldingen 9 45 86 Bermatingen
0 45 Stockdach 15 33 44 Herdwangen 14 29 15 53 13 Ludwigshafen 43 Frickingen 48 5 35 88 Owingen 13 28 Sipplingen 8 Salem 12 30 36 51 Überlingen 5 41 Oberuhldingen 9 45 86 Bermatingen
45 Stockdach Herdwangen 14 29 15 13 33 Ludwigshafen Frickingen 43 5 35 Owingen 13 Sipplingen 8 Salem 12 30 51 Überlingen 9 5 Oberuhldingen 45 Bermatingen