STATISTIK vs STATISTIKA STATISTIK kumpulan data atau faktafakta
















- Slides: 16
STATISTIK vs STATISTIKA STATISTIK : • kumpulan data atau fakta-fakta yang disajikan dalam bentuk daftar, Tabel, Grafik, Diagram dsb. agar mudah diinterpretasi dan digunakan untuk tujuan-tujuan tertentu. STATISTIKA : • suatu pengetahuan mengenai cara/metode/ teknik pengumpulan data, menganalisis data, menyajikan data guna membuat keputusan
Statistika dibedakan menjadi dua: 1. Statistika Deskriptif bertujuan/digunakan utk menggambarkan atau mendeskripsikan data (fakta-fakta) tanpa menarik kesimpulan thd populasi 2. Statistika Induktif (Inferensial) bertujuan/ digunakan untuk menggeneralisasikan hasil temuan yg diperoleh pada sampel thd populasi. Statistik Inferensial dibedakan: a. Statistika Parametrik b. Statistika Non Parametrik
Statistika Inferensial • Statistika Parametrik mensyaratkan persyaratan-persyaratan tertentu: distribusi data normal, hubungan linier, homogenitas varians, dsb. • Statistika Non Parametrik tidak mensyaratkan persyaratan-persyaratan tertentu maka dikatakan statistika Bebas Distribusi • Mengapa kita berusaha memilih menggunakan Statistika Parametrik ?
PENGERTIAN q Uji statistik nonparametrik adalah suatu uji statistik yang tidak memerlukan adanya asumsi mengenai sebaran data populasinya (belum diketahui sebaran datanya dan tidak perlu berdistribusi normal). q Oleh karenanya statistik ini juga dikemukakan sebagai statistik bebas sebaran (distribution-free statistics) atau assumption-free test yaitu teknik statistik yg tidak mensyaratkan bentuk sebaran parameter populasi, baik normal atau tidak).
Kapan digunakan Statistika Non Parametrik ? • Metode Statistika Non Parametrik digunakan bila salah satu parameter Statistika Parametrik tidak terpenuhi !
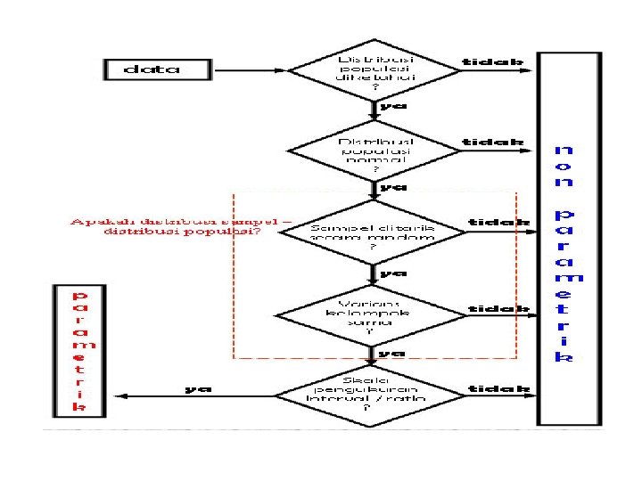
Penggunaan… • Untuk data yang distribusi populasinya tidak diketahui • Untuk data yg distribusinya tidak normal. • Untuk data yang diambil dari sampel yang tidak random. • Untuk data dengan skala nominal atau ordinal. • Untuk data yang jumlahnya sedikit (< 30).
VARIABEL Adalah gejala atau fakta-fakta (data) yang harganya berbeda-beda atau bervariasi Menurut Nilainya, Variabel dibedakan : 1. Variabel Diskrit atau disebut Data Diskrit diperoleh melalui menghitung atau membilang (bukan hasil pengukuran). Misal : jenis kelamin, jenis pekerjaan, jenis sekolah, jumlah peralatan dsb. 2. Variabel Kontinum atau disebut Data Kontinum diperoleh melalui pengukuran. Misal : tinggi badan, berat badan, kompetensi siswa, sikap, minat dsb.
Menurut Fungsinya, dibedakan: 1. Variabel Bebas/independen (Korelasi), variabel prediktor (regresi), variabel perlakuan (eksperimen) merupakan variabel yang akan dilihat pengaruhnya thd variabel terikat/dependen, kriterium, atau variabel dampak. 2. Variabel Terikat/dependen (Korelasi), kriterium (Regresi), variabel dampak (Eksperimen) merupakan variabel hasil/dampak/akibat dari variabel bebas/prediktor/perlakuan. Variabel terikat umumnya menjadi tujuan penelitian, sumber masalah, yang ingin ditingkatkan kualitasnya.
Lanjutan Jenis Variabel …. . 3. Variabel Perantara (Intervening) variabel yang menjadi perantara munculnya pengaruh variabel bebas thd variabel terikat. Jika variabel ini dihilangkan, maka hubungan/pengaruh variabel bebas thd variabel terikat tsb menjadi tidak ada (tidak signifikan). 4. Variabel Moderator variabel yang mempengaruhi tingkat hubungan (pengaruh) variabel bebas thd variabel terikat. Atau hubungan/pengaruh variabel bebas thd variabel terikat memiliki nilai yang berbeda pada level yang berbeda. 5. Variabel Kontrol (Pengendali) variabel yang berpengaruh thd variabel terikat, tetapi pengaruhnya ditiadakan/dikendalikan dengan cara dikontrol (diisolasi) pengaruhnya. Pengontrolan dapat dilakukan melalui pengembangan disain penelitiannya (kondisinya dibuat sama) atau secara statistik.
JENIS DATA/SKALA PENGUKURAN Ada 4 macam skala/level hasil pengukuran yg biasa digunakan dalam berbagai penelitian, yaitu: • • Skala Nominal Skala Ordinal Skala Interval Skala Rasio
SKALA NOMINAL • Adalah skala data hasil pengukuran yg hanya dapat membedakan antara jenis/kelompok yg satu dengan yg lainnya. • Skor yang diberikan di sini hanya berfungsi sbg tanda atau sbg nomor belaka, dan tidak menunjukkan tingkatan maupun kualitasnya. Contoh: jenis kelamin, jenis sekolah, jenis pekerjaan, agama, dsb. • Contoh : Jenis Kelamin Laki-laki = 1 Perempuan = 2
SKALA ORDINAL • Adalah skala data hasil pengukuran yg menunjukkan adanya suatu tingkatan (ORDO) atau kategori, seperti misalnya: sangat baik, cukup, kurang dsb. • Namun demikian, rentang/jarak antara masing tingkatan yang berdekatan tsb adalah tidak sama, bersifat relatif dan tidak dapat ditentukan secara pasti. • Contoh : status sosial ekonomi (tinggi, menengah, rendah), tingkat pendidikan (PT, SLTA, SLTP, SD, Tidak Tamat SD, Tidak Pernah Sekolah) dsb. Jika pendidikan dihitung jumlah tahun memperoleh pendidikan, maka datanya dapat dikategorikan sbg
SKALA INTERVAL • Adalah gejala yg dapat menunjukkan tingkatan maupun kualitasnya, sedangkan jarak antar tingkatan yang berdekat -an tsb mempunyai jarak yg pasti dan sama. • Namun demikian, skala ini tidak memiliki Nol Mutlak. Contoh: benda yg suhunya 0° Celsius bukan berarti benda tsb tidak mempunyai kadar panas sama sekali. Siswa yg skor tesnya Nol, bukan berarti Ia tak memiliki kepandaian sama sekali. Jadi, Titik Nol di sini hanya merupakan titik kesepakatan saja. • Demikian pula, skor yg diberikan di sini tidak dapat diperbandingkan dgn skor yg lain dengan hukum perkalian (Komutatif). • Contoh: Siswa yg nilainya 80 bukan berarti kepandaiannya dua kali lipat dari siswa yang skor nilainya 40. Benda yg suhunya 80 °C, bukan berarti panasnya dua kali lipat dari benda yg suhunya 40 °C, dst. nya.
SKALA RASIO • Memiliki nilai Nol Mutlak • Dapat diperbandingkan dengan skor lainnya dengan hukum Komutatif. • Contoh: jarak 0 meter, maka berarti bahwa memang tidak ada jarak sama sekali. Demikian pula, benda yg beratnya 10 kg, maka memang benar-benar 2 kali lipat benda yg beratnya 5 kg, dan sebagainya. • Skala pengukuran dalam bidang pendidikan dan ilmu-ilmu sosial pada umumnya hanya mencapai pada skala pengukuran interval saja, sedangkan skala rasio jarang atau tidak biasa digunakan.
PEMILIHAN TEKNIK STATISTIK • Berkaitan dgn rumusan hipotesis penelitian karena fungsi Statistik adalah utk menguji hipotesis. • Tergantung pada jenis/skala data pengukuran • Ditentukan oleh terpenuhi-tidaknya persyaratan Analisis yg telah ditetapkan. • Dalam penelitian kuantitatif, peran statistik deskriptif masih sangat urgen karena utk mendeskripsikan data yg diperoleh yg bersifat univariat.