Statistical Genomics Lecture 13 GLM Zhiwu Zhang Washington






![QQ plot p. obs=p[!index 1 to 5] m 2=length(p. obs) p. uni=runif(m 2, 0, QQ plot p. obs=p[!index 1 to 5] m 2=length(p. obs) p. uni=runif(m 2, 0,](https://slidetodoc.com/presentation_image_h2/d9f015b7db5b2beaf089a7a0ee5c731b/image-7.jpg)
![Phenotypes by genotypes order. obs=order(p. obs) X 6 to 10=X[, !index 1 to 5] Phenotypes by genotypes order. obs=order(p. obs) X 6 to 10=X[, !index 1 to 5]](https://slidetodoc.com/presentation_image_h2/d9f015b7db5b2beaf089a7a0ee5c731b/image-8.jpg)
![Association with phenotypes r=-0. 32 PCA=prcomp(X) plot(my. Sim$y, PCA$x[, 2]) cor(my. Sim$y, PCA$x[, 2]) Association with phenotypes r=-0. 32 PCA=prcomp(X) plot(my. Sim$y, PCA$x[, 2]) cor(my. Sim$y, PCA$x[, 2])](https://slidetodoc.com/presentation_image_h2/d9f015b7db5b2beaf089a7a0ee5c731b/image-9.jpg)
![Least Square Error set. seed(99164) s=sample(length(my. Sim$y), 10) plot(my. Sim$y[s], PCA$x[s, 2]) cor(my. Sim$y[s], Least Square Error set. seed(99164) s=sample(length(my. Sim$y), 10) plot(my. Sim$y[s], PCA$x[s, 2]) cor(my. Sim$y[s],](https://slidetodoc.com/presentation_image_h2/d9f015b7db5b2beaf089a7a0ee5c731b/image-10.jpg)

![Example from the ten individuals cbind(my. Sim$y[s], 1, PCA$x[s, 2], Xtop[s]) observation mean [ Example from the ten individuals cbind(my. Sim$y[s], 1, PCA$x[s, 2], Xtop[s]) observation mean [](https://slidetodoc.com/presentation_image_h2/d9f015b7db5b2beaf089a7a0ee5c731b/image-12.jpg)

![Optimization =e'e =e 2=(y-Xb)2 ∂ /∂b =2 X'(y-Xb) =2 X'y-2 X'Xb=0 X'Xb=X'y b=[X’X]-1[X’Y] Optimization =e'e =e 2=(y-Xb)2 ∂ /∂b =2 X'(y-Xb) =2 X'y-2 X'Xb=0 X'Xb=X'y b=[X’X]-1[X’Y]](https://slidetodoc.com/presentation_image_h2/d9f015b7db5b2beaf089a7a0ee5c731b/image-14.jpg)

![Action in R y=my. Sim$y X=cbind(1, PCA$x[, 2], Xtop) LHS=t(X)%*%X C=solve(LHS) RHS=t(X)%*%y b=C%*%RHS yb=X%*%b Action in R y=my. Sim$y X=cbind(1, PCA$x[, 2], Xtop) LHS=t(X)%*%X C=solve(LHS) RHS=t(X)%*%y b=C%*%RHS yb=X%*%b](https://slidetodoc.com/presentation_image_h2/d9f015b7db5b2beaf089a7a0ee5c731b/image-16.jpg)

![G=my. GD[, -1] n=nrow(G) m=ncol(G) P=matrix(NA, 1, m) for (i in 1: m){ x=G[, G=my. GD[, -1] n=nrow(G) m=ncol(G) P=matrix(NA, 1, m) for (i in 1: m){ x=G[,](https://slidetodoc.com/presentation_image_h2/d9f015b7db5b2beaf089a7a0ee5c731b/image-18.jpg)
![QQ plot p. obs=P[!index 1 to 5] m 2=length(p. obs) p. uni=runif(m 2, 0, QQ plot p. obs=P[!index 1 to 5] m 2=length(p. obs) p. uni=runif(m 2, 0,](https://slidetodoc.com/presentation_image_h2/d9f015b7db5b2beaf089a7a0ee5c731b/image-19.jpg)
![G=my. GD[, -1] n=nrow(G) m=ncol(G) P=matrix(NA, 1, m) for (i in 1: m){ x=G[, G=my. GD[, -1] n=nrow(G) m=ncol(G) P=matrix(NA, 1, m) for (i in 1: m){ x=G[,](https://slidetodoc.com/presentation_image_h2/d9f015b7db5b2beaf089a7a0ee5c731b/image-20.jpg)
![QQ plot p. obs=P[!index 1 to 5] m 2=length(p. obs) p. uni=runif(m 2, 0, QQ plot p. obs=P[!index 1 to 5] m 2=length(p. obs) p. uni=runif(m 2, 0,](https://slidetodoc.com/presentation_image_h2/d9f015b7db5b2beaf089a7a0ee5c731b/image-21.jpg)



- Slides: 24
Statistical Genomics Lecture 13: GLM Zhiwu Zhang Washington State University
Administration Midterm exam: 3: 50 -4: 20 Homework 3: due Mar 1, Wednesday, 3: 10 PM Homework 4: Team work(pair preferred, maximum of 3)
HW 2 1. Q 1&Q 2: Claim the difference is significant (-5). 2. Q 1&Q 2: No explanation why stochastic accuracy stays the same with missing rate (-5). 3. Q 3~Q 5: Generated results with SD of 0 and did not report (-5). 5. Q 4: Conduct BEAGLE unsuccessfully (-5). 6. Q 5: No comparison on switching SNP and individual Q 3 and Q 5 (-5). 7. Source code: Didn’t show to do replication of the imputation (-5)
Outline Spurious association Covariates LS concept Linear model
QTNs 0 n CHR 1 -5, leave 6 -10 empty my. GD=read. table(file="http: //zzlab. net/GAPIT/data/mdp_numeric. txt", head=T) my. GM=read. table(file="http: //zzlab. net/GAPIT/data/mdp_SNP_information. txt", head=T) setwd("~/Dropbox/Current/ZZLab/WSUCourse/CROPS 545/Demo") source("G 2 P. R") source("GWASby. Cor. R") X=my. GD[, -1] index 1 to 5=my. GM[, 2]<6 X 1 to 5 = X[, index 1 to 5] set. seed(99164) my. Sim=G 2 P(X= X 1 to 5, h 2=. 75, alpha=1, NQTN=10, distribution="norm") p= GWASby. Cor(X=X, y=my. Sim$y)
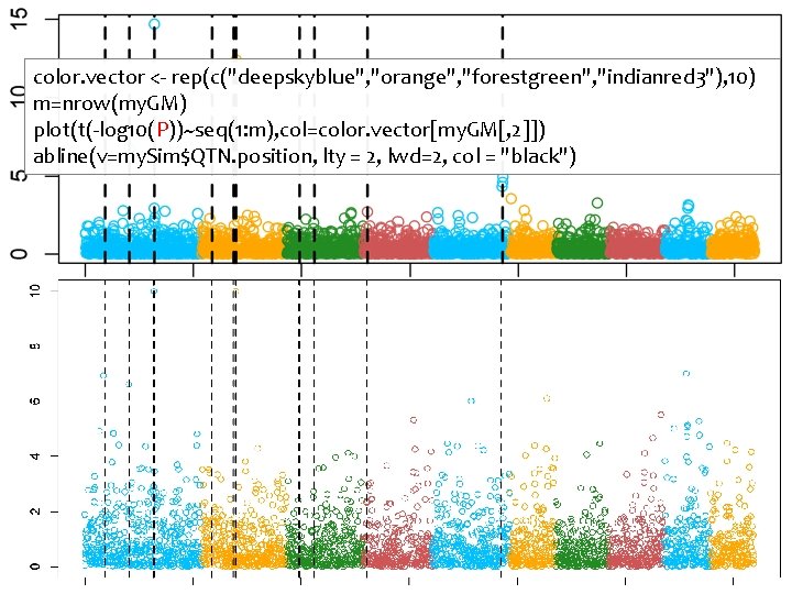
Visualization color. vector <- rep(c("deepskyblue", "orange", "forestgreen", "indianred 3"), 10) m=nrow(my. GM) plot(t(-log 10(p))~seq(1: m), col=color. vector[my. GM[, 2]]) abline(v=my. Sim$QTN. position, lty = 2, lwd=2, col = "black")
QQ plot p. obs=p[!index 1 to 5] m 2=length(p. obs) p. uni=runif(m 2, 0, 1) order. obs=order(p. obs) order. uni=order(p. uni) plot(-log 10(p. uni[order. uni]), -log 10(p. obs[order. obs])) abline(a = 0, b = 1, col = "red")
Phenotypes by genotypes order. obs=order(p. obs) X 6 to 10=X[, !index 1 to 5] Xtop=X 6 to 10[, order. obs[1]] boxplot(my. Sim$y~Xtop)
Association with phenotypes r=-0. 32 PCA=prcomp(X) plot(my. Sim$y, PCA$x[, 2]) cor(my. Sim$y, PCA$x[, 2])
Least Square Error set. seed(99164) s=sample(length(my. Sim$y), 10) plot(my. Sim$y[s], PCA$x[s, 2]) cor(my. Sim$y[s], PCA$x[s, 2]) y r=-0. 18 y = a + cx + e x
GLM for GWAS Phenotype on individuals Population structure Y = SNP + Q (or PCs) + (fixed effect) General Linear Model (GLM) e
Example from the ten individuals cbind(my. Sim$y[s], 1, PCA$x[s, 2], Xtop[s]) observation mean [ b 0 y [1 y = Xb +e PC 2 b 1 SNP b 2 ] =b x 1 x 2 ] =X
Linear model y=b 0 + x 1 b 1 + x 2 b 2 + … + xpbp + e y: observation, dependent variable x: Explainary/independent variables e: Residuals/errors =e 12 + e 22 + … + en 2 =e'e =(y-Xb)'(y-Xb)
Optimization =e'e =e 2=(y-Xb)2 ∂ /∂b =2 X'(y-Xb) =2 X'y-2 X'Xb=0 X'Xb=X'y b=[X’X]-1[X’Y]
Statistical test
Action in R y=my. Sim$y X=cbind(1, PCA$x[, 2], Xtop) LHS=t(X)%*%X C=solve(LHS) RHS=t(X)%*%y b=C%*%RHS yb=X%*%b e=y-yb n=length(y) ve=sum(e^2)/(n-1) vt=C*ve t=b/sqrt(diag(vt)) p=2*(1 -pt(abs(t), n-2))
Phenotypes by genotypes LM=cbind(b, t, sqrt(diag(vt)), p) rownames(LM)=cbind("Mean", "PC 2", "Xtop") colnames(LM)=cbind("b", "t", "SD", "p") LM
G=my. GD[, -1] n=nrow(G) m=ncol(G) P=matrix(NA, 1, m) for (i in 1: m){ x=G[, i] if(max(x)==min(x)){ p=1}else{ X=cbind(1, PCA$x[, 2], x) LHS=t(X)%*%X C=solve(LHS) RHS=t(X)%*%y b=C%*%RHS yb=X%*%b e=y-yb n=length(y) ve=sum(e^2)/(n-1) vt=C*ve t=b/sqrt(diag(vt)) p=2*(1 -pt(abs(t), n-2)) } #end of testing variation P[i]=p[length(p)] } #end of looping for markers Loop through genome
QQ plot p. obs=P[!index 1 to 5] m 2=length(p. obs) p. uni=runif(m 2, 0, 1) order. obs=order(p. obs) order. uni=order(p. uni) plot(-log 10(p. uni[order. uni]), -log 10(p. obs[order. obs]), ylim=c(0, 7)) abline(a = 0, b = 1, col = "red") GWASby. Cor GLM with PC 2
G=my. GD[, -1] n=nrow(G) m=ncol(G) P=matrix(NA, 1, m) for (i in 1: m){ x=G[, i] if(max(x)==min(x)){ p=1}else{ X=cbind(1, PCA$x[, 1: 3], x) LHS=t(X)%*%X C=solve(LHS) RHS=t(X)%*%y b=C%*%RHS yb=X%*%b e=y-yb n=length(y) ve=sum(e^2)/(n-1) vt=C*ve t=b/sqrt(diag(vt)) p=2*(1 -pt(abs(t), n-2)) } #end of testing variation P[i]=p[length(p)] } #end of looping for markers Using three PCs
QQ plot p. obs=P[!index 1 to 5] m 2=length(p. obs) p. uni=runif(m 2, 0, 1) order. obs=order(p. obs) order. uni=order(p. uni) plot(-log 10(p. uni[order. uni]), -log 10(p. obs[order. obs]), ylim=c(0, 7)) abline(a = 0, b = 1, col = "red") GLM with PC 2 GLM with PC 1: 3
QQ plot p. obs=P m 2=length(p. obs) p. uni=runif(m 2, 0, 1) order. obs=order(p. obs) order. uni=order(p. uni) plot(-log 10(p. uni[order. uni]), -log 10(p. obs[order. obs]), ) abline(a = 0, b = 1, col = "red")
color. vector <- rep(c("deepskyblue", "orange", "forestgreen", "indianred 3"), 10) m=nrow(my. GM) plot(t(-log 10(P))~seq(1: m), col=color. vector[my. GM[, 2]]) abline(v=my. Sim$QTN. position, lty = 2, lwd=2, col = "black")
Highlight Spurious association Covariates LS concept Linear model