Spijsvertering Voedingsstoffen l Stoffen waaruit het lichaam de

  • Slides: 22
Download presentation
Spijsvertering

Spijsvertering

Voedingsstoffen l Stoffen waaruit het lichaam de benodigde brand- en bouwstoffen haalt l Voedingsstoffen

Voedingsstoffen l Stoffen waaruit het lichaam de benodigde brand- en bouwstoffen haalt l Voedingsstoffen bevinden zich in voedingsmiddelen (vast en vloeibaar)

Mond- en keelholte l l l Voedsel grijpen en verkleinen (kauwen!) Voedsel mengen met

Mond- en keelholte l l l Voedsel grijpen en verkleinen (kauwen!) Voedsel mengen met speeksel Speeksel uit speekselklieren – l Speeksel bevat amylase Slikreflex

Slokdarm l l l Gespierde buis Vervoer van voedsel naar de maag Peristaltiek

Slokdarm l l l Gespierde buis Vervoer van voedsel naar de maag Peristaltiek

Maag l l Overgang slokdarm naar maag heeft kringspier Onderzijde bevat ook een kringspier

Maag l l Overgang slokdarm naar maag heeft kringspier Onderzijde bevat ook een kringspier (=portier) Zoutzuur + enzymen toegevoegd Kneden van het voedsel

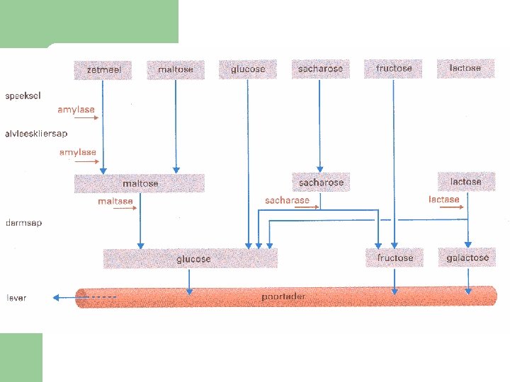
Dunne darm l Drie delen: – – – l l Twaalfvingerige darm Nuchtere darm

Dunne darm l Drie delen: – – – l l Twaalfvingerige darm Nuchtere darm Kronkeldarm Darmsappen voor vertering vetten, koolhydraten en eiwitten Opname via darmvlokken in bloedsomloop

Dikke darm l Vijf delen: – – – l l Blinde darm Opstijgende deel

Dikke darm l Vijf delen: – – – l l Blinde darm Opstijgende deel Dwarsverlopende deel Afdalende deel S-vormige deel Indikken van onverteerde en onverteerbare resten onttrekken van water Darmflora (o. a. vitamine K!)

Endeldarm l l l Twee kringspieren Opslaan Transport naar de anus

Endeldarm l l l Twee kringspieren Opslaan Transport naar de anus

Alvleesklier l Twee soorten klieren

Alvleesklier l Twee soorten klieren

Lever en galblaas l Lever: – – – Maakt gal Stofwisseling (koolhydraat, eiwit en

Lever en galblaas l Lever: – – – Maakt gal Stofwisseling (koolhydraat, eiwit en vet) Ontgifting Opslag (glycogeen, aminozuren, vetten, vitamine A, D, E, K en B-complex, ijzer etc. ) Warmteproductie Uitscheiding