SOIL FORMATION Soil forms when weathered parent material







































































- Slides: 71
SOIL FORMATION Soil forms when weathered parent material interacts with environment.
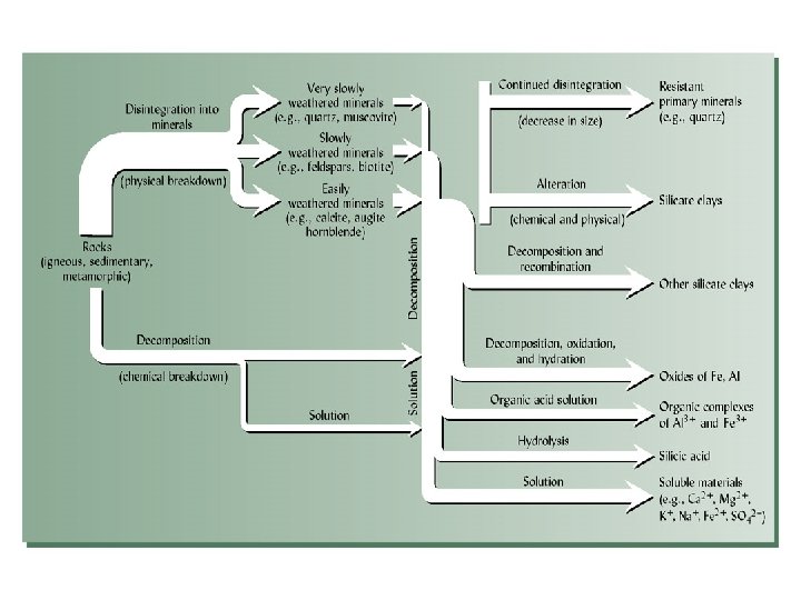
weathering • Wearing parent material down – PHYSICALLY – CHEMICALLY
Physical (Mechanical): disintegration of parent material into smaller pieces increases surface area: surface area increases by about the same factor as particle size decreases.
• Chemical (Biogeochemical) acts on surfaces: primary minerals are broken down and secondary minerals are formed.
• Soil forms when weathered parent material interacts with the environment. What would constitute the ENVIRONMENT of a soil?
• Soil carbonic acid (formed from LIFE in soil) extracts minerals from soil (which came from parent material)
How fast does soil form? Not very. Slow-------------------Fast ~ 1 cm/1000 yr ~ 30 cm/50 yr
Hans Jenny • 1941: soil is open system, properties are functionally related; system changes when property(ies) change(s). • Jenny’s CLORPT equation s = ƒ (cl, o, r, p, t) He expanded on the ideas of Dokuchaev
1. CLIMATE 2. ORGANISMS 3. RELIEF 4. PARENT MATERIAL 5. TIME
1. CLIMATE …determines speed, character of soil development: determines the type and rate of weathering determines living organisms and plants found in an area
components of climate : 1. Temperature -for every 10°C , biochemical rxn rates 2 X 2. Effective precipitation (water that moves through entire soil column, including regolith) -depth of water = depth of weathering -water moves soluble & suspended materials
• (Fig. 2. 15) High temperatu
Temperature and humidity increase the depth of weathering. High latitude Dry, SW US Humid, SE US Humid, tropics
Effective precipitation -a) seasonal distribution -b) temperature, evaporation -c) topography -d)permeability
a) Seasonal distribution of precipitation: Location B 600 mm/yr Location A 600 mm/yr 50 mm Every month 100 mm 6 rainy months only
b) Temperature and evaporation: Location A hot High Location B cool evapotranspiration 600 mm Lower effective ppt Low evapotranspiration 600 mm Higher effective ppt
Topography: level slope concave or bottom of slope (receiving)
Permeability:
2. Organisms plant and animal (Living plants and animals on and in soil) -sources of organic matter -nutrient recycling -vegetation prevents erosion -type of vegetation influences soil type -base pumping -
Type of vegetation influences soil type
Base pumping Deciduous trees are more effective base pumpers than conifers. -deciduous litter is easy to break down -cations (bases) are released so surface soils are not acidic -needles are hard to break down -basic cations leach away: soil is acidic
• Macroanimals (insects, mammals, gastropods, earthworms) – mix, bind soil; create channels for air, water
crotovinas
• night crawlers and water
• Macroanimals (insects, mammals, gastropods, earthworms) – mix, bind soil; create channels for air, water • Microanimals (nematodes, protozoa)
• Macroanimals (insects, mammals, gastropods, earthworms) – mix, bind soil; create channels for air, water • Microanimals (nematodes, protozoa) • Macroplants (the green plants) – provide organic matter, roots create channels, adsorb nutrients, release CO 2, stabilize, protect from erosion
• Macroanimals (insects, mammals, gastropods, earthworms) – mix, bind soil; create channels for air, water • Microanimals (nematodes, protozoa) • Macroplants (the green plants) – provide organic matter, roots create channels, adsorb nutrients, release CO 2, stabilize, protect from erosion • Micro “plants” (fungi, bacteria, actinomycetes, algae) – decomposers
3. Relief/Topography • important for rate of runoff, erosion, drainage
Flat valley floors and flat ridge tops: soil accumulates; (deepening>removal) Slopes: (removal> deepening)
Toposequence : “catena”
4. Parent Material Determines: • texture, • types of weathering, • mineral make-up
Some Physical Weathering Processes: 1. Freeze/thaw
Freeze / Thaw
• Physical: 1. Freeze/thaw 2. Exfoliation
2. Exfoliation (unloading)
• Physical: 1. Freeze/thaw 2. Exfoliation 3. Abrasion
3. Abrasion (wind, water, ice) wind
water
ice
• Physical: 1. Freeze/thaw 2. Exfoliation 3. Abrasion 4. Salt wedging
4. Salt Wedging
• Physical: 1. Freeze/thaw 2. Exfoliation 3. Abrasion 4. Salt wedging 5. Root wedging
5. Root Wedging
• Chemical (biogeochemical): 1. Hydrolysis: minerals react with H 2 O H+ replace soluble parts; OH- combine with mineral cations 2. Hydration: mineral combines with H 2 O 3. Oxidation: mineral combines with O 2 (lose electron) Reduction: loss of O 2 (gain electron) 4. Carbonation: oxides combine with acids to make carbonates 5. Complexation: organic acids form organic complexes with metal cations
5. Time • Amount of time soil has been exposed to weathering and soil forming processes influences soil properties. – Jenny’s staircase – Ohio/Ky.
chronosequence
Jenny’s staircase
4 soil forming processes: (pedogenic) Transformation
4 soil forming processes: Transformation Translocation
4 soil forming processes: Transformation Translocation Addition
4 soil forming processes: Transformation Translocation Addition Loss