Soil Formation Soil forms when weathered parent material





























































- Slides: 61
Soil Formation Soil forms when weathered parent material interacts with environment.
• Soil environment includes: – Climate and weather – Animals – Microbes – Human use – Hazards ( natural and unnatural ) – Topographical relief
• Show video of soil carbonic acid extracting minerals from soil
rates of soil formation Slow-------------------Fast ~ 1 cm/1000 yr ~ 30 cm/50 yr
Hans Jenny • 1941: soil is open system, properties are functionally related; system changes when property(ies) change(s). • Jenny’s CLORPT equation s = ƒ (cl, o, r, p, t)
1. CLIMATE 2. ORGANISMS 3. RELIEF 4. PARENT MATERIAL 5. TIME
1. CLIMATE …determines speed, character of soil development: type and rate of weathering living organisms and plants found in an area
components of climate : 1. Temperature -for every 10°C , biochemical rxn rates 2 X 2. Effective precipitation (water that moves through entire soil column, including regolith) -depth of water = depth of weathering -water moves soluble & suspended materials
• (Fig. 2. 15)
Effective precipitation -a) seasonal distribution -b) temperature, evaporation -c) topography -d)permeability
a) Seasonal distribution of precipitation: Location B 600 mm/yr Location A 600 mm/yr 50 mm Every month 100 mm 6 rainy months only
b) Temperature and evaporation: Location A hot High Location B cool evapotranspiration 600 mm Lower effective ppt Low evapotranspiration 600 mm Higher effective ppt
Topography: level slope concave or bottom of slope (receiving)
Permeability:
2. Organisms plant and animal (Living plants and animals on and in soil) -sources of organic matter -nutrient recycling -vegetation prevents erosion -type of vegetation influences soil type -base pumping -
Type of vegetation influences soil type
Base pumping Deciduous trees are more effective base pumpers than conifers. -deciduous litter is easy to break down -cations (bases) are released so surface soils are not acidic -needles are hard to break down -basic cations leach away: soil is acidic
• Macroanimals (insects, mammals, gastropods, earthworms) – mix, bind soil; create channels for air, water
crotovinas
• night crawlers and water
• Macroanimals (insects, mammals, gastropods, earthworms) – mix, bind soil; create channels for air, water • Microanimals (nematodes, protozoa)
• Macroanimals (insects, mammals, gastropods, earthworms) – mix, bind soil; create channels for air, water • Microanimals (nematodes, protozoa) • Macroplants (the green plants) – provide organic matter, roots create channels, adsorb nutrients, release CO 2, stabilize, protect from erosion
• Macroanimals (insects, mammals, gastropods, earthworms) – mix, bind soil; create channels for air, water • Microanimals (nematodes, protozoa) • Macroplants (the green plants) – provide organic matter, roots create channels, adsorb nutrients, release CO 2, stabilize, protect from erosion • Micro “plants” (fungi, bacteria, actinomycetes, algae) – decomposers
3. Relief/Topography • important for rate of runoff, erosion, drainage
Flat valley floors and flat ridge tops: soil accumulates; (deepening>removal) Slopes: (removal> deepening)
• Vertical Zonation – soils, climate, vegetation change with elevation
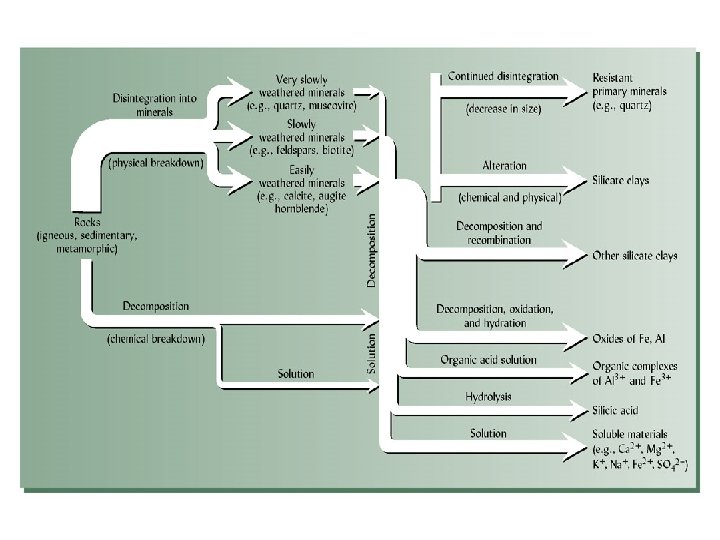
4. Parent Material • Determines texture, types of weathering, mineral make-up
weathering • Physical (Mechanical): disintegration of parent material; increases surface area: – surface area increases by same factor as particle size decreases • Chemical (Biogeochemical) : primary minerals are broken down and secondary minerals are formed
• Physical: • Chemical (biogeochemical):
• Physical: 1. Freeze/thaw • Chemical (biogeochemical):
Freeze / Thaw
• Physical: 1. Freeze/thaw 2. Exfoliation • Chemical (biogeochemical):
2. Exfoliation
• Physical: 1. Freeze/thaw 2. Exfoliation 3. Abrasion • Chemical (biogeochemical):
3. Abrasion (wind, water, ice) wind
water
ice
• Physical: 1. 2. 3. 4. Freeze/thaw Exfoliation Abrasion Salt wedging • Chemical (biogeochemical):
4. Salt Wedging
• Physical: 1. 2. 3. 4. Freeze/thaw Exfoliation Abrasion Salt wedging • Chemical (biogeochemical): 1. Hydrolysis: minerals react with H 2 O H+ replace soluble parts; OH- combine with mineral cations 2. Hydration: mineral combines with H 2 O 3. Oxidation: mineral combines with O 2 (lose electron) Reduction: loss of O 2 (gain electron) 4. Carbonation: oxides combine with acids to make carbonates 5. Complexation: organic acids form organic complexes with metal cations
5. Time • Amount of time soil has been exposed to weathering and soil forming processes influences soil properties. – Jenny’s staircase – Ohio/Ky.
4 soil forming processes: (pedogenic) Transformation
4 soil forming processes: Transformation Translocation
4 soil forming processes: Transformation Translocation Addition
4 soil forming processes: Transformation Translocation Addition Loss