Simulation Model simulasi memiliki 2 jenis yakni a










- Slides: 10
Simulation
Model simulasi memiliki 2 jenis yakni: a) Model simulasi deterministic yaitu model dengan properties yang dapat dinyatakan secara eksplisit dan menggunakan expected values of variables sebagai input model. Model ini merupakan pendekatan klasik untuk system dinamis yang tidak memasukkan probability distribution; memiliki variable yang bersifat continuous dan hubungan antar variable bersifat stabil secara terus menerus. b) Model simulasi probabilistic merupakan model yang memiliki key variables yang didifinisikan oleh probability distribution dan bukan expected values. Model ini tidak memerlukan variable yang bersifat continuous dan hubungan antar variable selalu berubah secara terus menerus seiring dengan waktu.
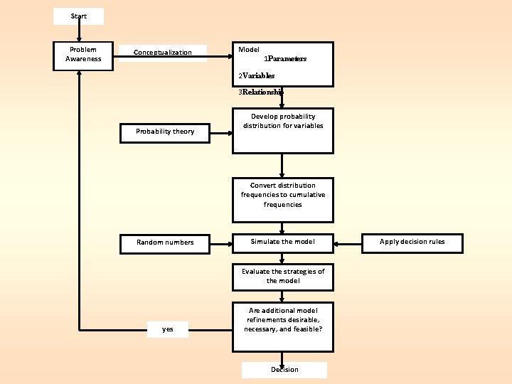
Start Problem Awareness Conceptualization Model 1 Parameters 2 Variables 3 Relationship Probability theory Develop probability distribution for variables Convert distribution frequencies to cumulative frequencies Random numbers Simulate the model Evaluate the strategies of the model yes Are additional model refinements desirable, necessary, and feasible? Decision Apply decision rules
Example • Daily demand for refrigerators at Hotpoint City has a probability distribution • Lead time is not fixed but has a probability distribution • Customers who arrive and find Hotpoint out of stock will shop elsewhere and Hotpoint will lose the sale • These conditions do not meet the restrictions of inventory models developed earlier
Simulation Approach • Simulation cannot determine the best inventory policy • But it can compare policies • Compare the following: – Reordering 10 when inventory reaches 6 or less – Reordering 12 when inventory reaches 3 or less
Hotpoint Input Data • • Current inventory = 10 Holding costs: $2/refrigerator/day Order costs: $50 per order Shortage costs: $30 per occurrence (sale is lost) Demand/day 0 1 2 3 4 Prob. 08. 37. 33. 17. 05 Lead Time 0 days 1 day 2 days 3 days Prob. 05. 55. 30. 10
RANDOM NUMBER MAPPINGS DAILY DEMAND -- Use column 2 PROB RN 0 1 2 3 4. 08. 37. 33. 17. 05 00 -07 08 -44 45 -77 78 -94 95 -99 LEAD TIME (DAYS) -- Use column 14 0 1 2 3 PROB. 05. 55. 30. 10 RN 00 -04 05 -59 60 -89 90 -99
SIMULATION OF Q*= 10; r* = 6 COSTS DAY 1 2 3 4 5 6 7 8 9 10 BI 10 9 5 14 11 7 5 2 11 7 RN DEM EI LOST ORDER RN LT ORD HOLD SHORT 33 1 9 -------18 --98 4 5 --YES 24 1 50 10 --26 1 4 ------- 0 --8 --91 3 11 ------- 22 --96 4 7 ------- 14 --48 2 5 --YES 63 2 50 10 --82 3 2 ------- 1 --4 --27 1 1 ------- 0 --2 --96 4 7 ------- 14 --46 2 5 --YES 99 3 50 10 --150 112 0 Total costs = 150 + 112 = 262. Based on this one 10 -day simulation average daily cost = $262/10 days = $26. 20. Reordering 10 when inventory reaches 6 or less Current inventory = 10 Holding costs: $2/refrigerator/day Order costs: $50 per order Shortage costs: $30 per occurrence (sale is lost) Order=10/order BI=Beginning invesntory, EI=Ending inventory, RN=Random numbers, DEM=demand, LT=Leadtime, ORD=Order
SIMULATION OF Q*= 12; r* = 3 COSTS DAY 1 2 3 4 5 6 7 8 9 10 BI 10 9 5 4 1 12 10 7 6 2 RN DEM EI LOST ORDER RN LT ORD HOLD SHORT 33 1 9 ------- 18 --98 4 5 ------- 10 --26 1 4 -------8 --91 3 1 --YES 37 1 50 2 --96 4 0 3 ----- 0 --0 90 48 2 10 ------- 20 --82 3 7 ------- 14 --27 1 6 ------- 12 --96 4 2 --YES 84 2 50 4 --46 2 0 -------0 --100 88 90 Based on this one 10 -day simulation average daily cost = $27. 80. Reordering 12 when inventory reaches 3 or less THE OTHER POLICY APPEARS BETTER!
Review • Simulation of Inventory Models -Comparing 2 Possible Policies • For Each -- Estimate System Parameters Using Pseudorandom Numbers • Simulate Cost • Replicate Experiment or Longer Simulation for better results