Safeguarding Specialist Services Division Assistant Director Safeguarding and






- Slides: 6
Safeguarding & Specialist Services Division Assistant Director Safeguarding and Targeted Services SALLY ROBINSON Head of Business Unit (Safeguarding, Assessment and Support) Head of Business Unit (Resources and Specialist Services) Head of Safeguarding & Review LSCB Business Manager Head of Business Unit (Parenting Commissioner)
Head of Business Unit (Safeguarding, Assessment and Support) Tier 4 Tier 5 Team Manager Initial Response Team Manager (SAS team 1) Team Manager (SAS Team 2) Team Manager (Disability) Team Manager (SAS Team 3) Tier 6 Principal Practitioner, Parental Substance Misuse Principal Practitioner Social Workers Social Worker Care Co-ordinator Exmoor Grove Manager Social Workers Transition Worker Tier 7 Deputies Residential Child Care Officers Principal Practitioner
Head of Business Unit (Resources & Specialist Services) Team Manager (Through Care) Principal Resource Manager Resource Team Manager Family Resource Workers Principal Practitioner Community Support Workers Social Workers Family Resource Workers Principal Personal Adviser Family Resource Workers Support workers Domestic Support Workers Family Resource Workers Community Support Worker Participation Officer Team Manager (Placement) Personal Advisers Principal Practitioners x 2 Social Workers Support Worker
Head of Safeguarding & Review Independent Reviewing Officer Duty Team Operational Manager Principal Practitioner Social Workers Contact Officers Team Clerks Independent Reviewing Officer/ Parenting Partnership Independent Reviewing Officer
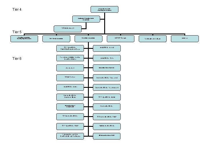
Tier 4 Head of Business Unit (Parenting Commissioner) Monitoring & Evaluation Admin Co-ordinator P/T Admin Support Tier 5 Parenting Co-ordinator Parenting Expert Barnardos FIP Project Worker YCAP/FAST x 2 Street Team Tier 6 CAF/HIP Manager Preventions Co-ordinator Think Family Co-ordinator Social Worker Central Parent Support Advisor Service Behaviour Clusters Social Worker North Job Centre + Intervention Worker Domestic Virtual Partners Social Worker South Intervention Worker Substance Misuse Intervention Worker Mental Health FIP Intervention Worker Fatherhood Intervention Worker Parent Support FIP Project Worker ASBO Intervention Worker FIP Intervention Worker YCAP FIP Project Worker YCAP PSA/Intervention Worker Project worker x 2 NDC Emotional Literacy Debt Issues FIP Intervention Worker PAYP Participation Co-ordinator ACORN Team
LSCB Business Manager Safeguarding Support Officer