Reviso Sistemtica e Metaanlise Aula 2 2015 Reviso































- Slides: 31
§ Revisão Sistemática e Metaanálise § Aula 2 2015
Revisão tradicional x revisão sistemática • Abrangente (vários enfoques) • Focada (hipótese) aprofundada • superficial • Busca bibliográfica segundo critério do autor • Busca bibliográfica segundo critérios definidos • Seleção dos artigos segundo critérios de inclusão/exclusão e critério do autor critérios de qualidade • Extração dos dados de forma não explicitada padronizada • Sumarização heterogênea • Análise não quantitativa • Sumarização dos dados em forma de tabelas e gráficos • Análise (medida sumário)**
Metaanálise** • Análise que combina e integra os resultados de estudos independentes, considerados homogêneos. • Tem como propósito explicar possíveis inconsistências entre eles e calcular uma medida-sumário de seus resultados.
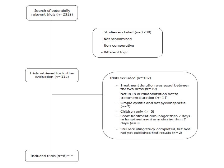
PRISMA – proposta de fluxograma
Etapas Revisão Sistemática e Metaanálise f) Análise § Construção de tabelas com todos os artigos avaliados e principais resultados § Meta-análise ** § gráficos § explorar fontes de heterogeneidade § escolha da medida de associação (RR, OR) ou efeito § cálculo de medida-sumário
Etapas Revisão Sistemática e Metaanálise g) Interpretação dos resultados § força da evidência § relevância para pacientes: benefícios x riscos
Possibilidade de síntese da evidência com metaanálise § Estudos “descritivos” § (prevalência ou incidência de desfechos relevantes) § § Estudos “analíticos” Fatores de risco Estudos de teste diagnóstico Ensaios clínios randomizados
Hollingsworth JM, Rogers MA, Krein SL, Hickner A, Kuhn L, Cheng A, Chang R, Saint S. Determining the noninfectious complications of indwelling urethral catheters: a systematic review and meta-analysis. Ann Intern Med. 2013 Sep 17; 159(6): 401 -10. § Data Synthesis: Thirty-seven studies (2868 patients) were pooled. Minor complications were common. For example, the pooled frequency of urine leakage ranged from 10. 6% (95% CI, 2. 4% to 17. 7%) in short-term catheterization cohorts to 52. 1% (CI, 28. 6% to 69. 5%) among outpatients with longterm indwelling catheters. § Serious complications were also noted, including urethral strictures, which occurred in 3. 4% (CI, 1. 0% to 7. 0%) of patients with short-term catheterization. For patients with SCI, 13. 5% (CI, 3. 4% to 21. 9%) had gross hematuria and 1. 0% (CI, 0. 0% to 5. 0%) developed bladder cancer.
Shang YJ, Wang QQ, Zhang JR, Xu YL, Zhang WW, Chen Y, Gu ML, Hu ZD, Deng AM. Systematic review and meta-analysis of flow cytometry in urinary tract infection screening. Clin Chim Acta. 2013; 424: 90 -5 § RESULTS: § Nineteen studies containing 22, 305 samples were included. Pooled sensitivities were 0. 87 (95% confidence interval [CI], 0. 86 -0. 89) for WBCs and 0. 92 (95% CI, 0. 91 -0. 93) for bacteria. Corresponding pooled specificities were 0. 67 (95% CI, 0. 66 -0. 68) for WBCs and 0. 60 (95% CI, 0. 59 -0. 61) for bacteria. § Areas under the summary receiver operating characteristics curves were 0. 87 and 0. 93 for WBCs and bacteria, respectively. The major limitation of eligible studies was that enrolled subjects were often not representative of clinical patient populations in which UTI would be suspected.
Shaikh N, Craig JC, Rovers MM et al. Identification of children and adolescents at risk for renal scarring after a first urinary tract infection: a meta-analysis with individual patient data. JAMA Pediatr. 2014; 168(10): 893 -900. § RESULTS: § Of the 1280 included participants, 199 (15. 5%) had renal scarring. A temperature of at least 39°C, an etiologic organism other than Escherichia coli, and presence of vesicoureteral reflux were all associated with the development of renal scars (P ≤ . 01 for all). Although the presence of grade IV or V vesicoureteral reflux was the strongest predictor of renal scarring, this degree of reflux was present in only 4. 1% of patients. The overall predictive ability of model 1 with 3 variables (temperature, ultrasonographic findings, and etiologic organism) was only 3% to 5% less than the predictive ability of models requiring a blood draw and/or a voiding cystourethrogram. Patients with a model 1 score of 2 or more (21. 7% of the sample) represent a particularly high-risk group in whom the risk for renal scarring was 30. 7%. At this cutoff, model 1 identified 44. 9% of patients with eventual renal scarring.
Meta-análise de intervenções § Eliakim-Raz N, Yahav D, Paul M, Leibovici L. Duration of antibiotic treatment for acute pyelonephritis and septic urinary tract infection-- 7 days or less versus longer treatment: systematic review and metaanalysis of randomized controlled trials. J Antimicrob Chemother. 2013; 68(10): 2183 -91.
Eliakim-Raz N et al. Duration of antibiotic treatment for acute pyelonephritis and septic urinary tract infection-- 7 days or less versus longer treatment: systematic review and meta-analysis of randomized controlled trials. J Antimicrob Chemother. 2013; 68(10): 2183 -91.
Avaliação da qualidade dos artigos
Resultados
METAANÁLISE §Combina estudos homogêneos, §Aumenta o número de observações, §Aumenta o poder estatístico de detectar os efeitos. §O efeito da intervenção / tratamento é calculado como uma média ponderada dos efeitos de cada estudo. §Os pesos são o inverso da variância do efeito do tratamento/intervenção de cada estudo (que está associado com o tamanho da amostra).
Heterogeneidade clínica § Estudos diferem quanto às características dos participantes (idade, severidade), intervenção (dose), duração do acompanhamento, variável de desfecho.
Heterogeneidade metodológica e estatística § Os desenhos de estudo são diferentes § Heterogeneidade estatística. Variação entre os resultados estudos é maior do que a esperada ao acaso. § Intervalos de confiança de alguns estudos não englobam os riscos relativos observados por outros estudos
Testando a heterogeneidade Qui-quadrado para heterogeneidade § Se p-valor > 0, 10, não rejeito a hipótese nula de igualdade § Se p-valor < 0, 10, rejeito igualdade e confirmo heterogeneidade entre os estudos Teste I 2 – percentual de heterogeneidade que excede acaso § 0 -25% - baixa § § 26 -50% - moderada > 50% - alta
Manejo da Heterogeneidade §A presença da heterogeneidade não é um problema para a metaanálise, mas uma oportunidade para investigar por que o efeito da intervenção / tratamento varia em diferentes circunstâncias. §Possibilidades: • Não combinar resultados - explicar causas da heterogeneidade – análise de sub-grupos • Combinar estudos usando efeitos aleatórios - conhecer um efeito médio. • META-REGRESSÃO - análise estatística que relaciona o tamanho do efeito às características do estudo, por exemplo, média de idade, proporção de mulheres, dose do medicamento
Análise de subgrupo • Apresentar os resultados para subgrupos previamente determinados (hipótese) • De pacientes • De intervenções • De desfechos
Lee SA, Choi HM, Park HJ, Ko SK, Lee HY. Amlodipine and cardiovascular outcomes in hypertensive patients: meta-analysis comparing amlodipine-based versus other antihypertensive therapy. Korean J Intern Med. 2014 May; 29(3): 315 -24.
Sub-grupos segundo o desfecho: infarto do miocárdio
Sub-grupos segundo o desfecho: acidente vascular cerebral
Validade interna: Vieses Revisão Sistemática e Metaanálise 1. Viés de Publicação dados não são publicados em função do resultado obtido=>predomínio de publicações com resultados positivos. Pode ser avaliado graficamente (gráfico de funil) 2. Viés de Idioma Os estudos são identificados, mas excluídos em função da língua. >parte de incluídos - inglês.
Gráfico de funil para avaliar viés de publicação Sutton, A J et al. BMJ 2000; 320: 1574 -1577 Copyright © 2000 BMJ Publishing Group Ltd.
Kraus et al. Transtornos mentais maternos e malformações congênitas
Viés de idioma Revisão Sistemática e Metaanálise §Egger et al (Lancet, 1997): comparação entre artigos publicados em diferentes línguas mostraram que 63% dos artigos publicados em inglês tinha achados estatisticamente significativos (p>0, 05) contra 35% dos publicados em alemão.
Vieses de informação Revisão Sistemática e Metaanálise § 1. Viés de extração § Ocorre quando estudos são avaliados de forma não padronizada, permitindo heterogeneidade na extração dos dados. Pode ser minimizado com a adoção de instrumentos validados. § 2. Viés do investigador § Ocorre quando o investigador conhece os autores e pode ficar sugestionado. Pode ser minimizado ocultando-se a identificação do artigo (avaliação mascarada).