Registration Update 2016 An update for staff in
















































- Slides: 48
Registration Update 2016 An update for staff in academic departments
What to expect from this briefing ❏ This briefing will focus on what’s new or important for academic year 2016/2017 ❏ Some areas have been covered in more detail than others - if you wish to know more about a specific topic, please contact me (alex. walker@shef. ac. uk) and I’ll do my best to give you what you need ❏ A copy of this presentation will be made available online and slides have been written so they make sense when referred back to at a later date. Links to resources and further information are also included for your convenience ❏ Information about standard, business-as-usual processes has been collated into a presentation called ‘Registration 101’ ❏ ‘Registration 101’ has been designed with new staff in mind, however it is also a useful refresher for more experienced staff. It is available online along with a pair of Quick Guides aimed at staff and students.
Expected at Registration 2016 Faculty UGH UGO PGTH PGTO PGRH PGRO Total Arts 723 20 258 164 38 17 1220 Engineering 698 330 98 794 73 118 2111 Medicine 458 31 225 251 34 26 1025 Science 1041 101 112 88 133 31 1506 Social Science 1375 342 753 1575 52 70 4167 130 5 107 954 1451 2979 Visiting Total 4295 242 330 262 10271 Figures shown are applicants with a status of UA (Unconditional Accept) or REG (Rolled Forward), Full-Time, with a start date between 1 st Sept and 31 st Oct 2016. Essentially, these are the students we’d expect to see at Registration.
Undergraduate UEB Admissions Stats-5/9/16 UGH UGO Faculty Confirmed Target Arts and Humanities 848 846 21 20 Engineering 1084 1033 536 418 Medicine, Dentistry & Health 374 360 34 29 Science 1140 1205 144 117 Social Sciences 1534 1298 400 415 Overall 4980 4742 1135 999 (+5% against target) (+14% against target) Clearing and Adjustment figures include any applications received after 30 th June that are now unconditional firm with TUOS
Postgraduate UEB Admissions Stats - 1/9/16 PGTH PGTO PGRH PGRO Faculty Accepts vs 2015 Arts and Humanities 249 34% 132 -10% 36 -12% 15 -38% Engineering 98 24% 612 -10% 74 0% 136 3% Med, Den & Health 244 30% 247 -23% 35 13% 26 -24% Science 112 65% 75 -19% 135 7% 35 -27% Social Sciences 742 37% 1, 155 -18% 50 -31% 68 -19% Overall 1, 445 +36% 2, 221 -16% 330 - 4% 280 -13% (+ 0. 75% on 2015 figures) Numbers relate to applicant FPEs (i. e. Applications to Dual courses are weighted at 0. 5 FPE). % change relates to the change compared with the same point in the application cycle for 2015/16 Entry.
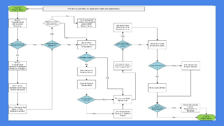
Stage 1. Pre-Arrival
Single username Long-standing requirement due to confusion caused by multiple usernames New process went live in June 2016 Removes the need for a separate ‘pre-reg’ username and password. Applicants are issued with a username at the point of accepting an offer and keep this username throughout their course once registered ❏ Students who were already in the system pre-June (mostly International) will still have 2 usernames. ❏ This work has been done in preparation for the launch of the Applicant Portal next year, which will be a ‘one-stop-shop’ for Applicants, giving them access to various features like surveys, application forms and pre-registration ❏ See our FAQs for more information if you need to support students using pre -registration systems (www. sheffield. ac. uk/registration/newstudents/faq) ❏ ❏
Pre-Registration & OLR systems System enhancements - Pre Registration ❏ 'Pre-register for UHS' - wording simplified; task completes for those not wanting UHS registration ❏ Confirm Qualifications task has been removed ❏ New wording for 'Upload a copy of your Passport' (2 stage process) ❏ New wording for 'Upload a copy of your Visa' (2 stage process) ❏ Students' Union task re-instated ❏ New information task for Study Abroad/VISU 03 students in relation to SAM ❏ Sponsor Letter task can now complete for students who are not sponsored ❏ Improvements to staff Admin screens - new search functions, date time tasks accessed/completed now available, staff can release tasks to students. ❏ Tasks tailored for MLTU 01 and AMRU 05 students. System enhancements - OLR ❏ Passport and Visa fields protected from update in OLR once documents verified. ❏ Inclusion of new BRP Pre-Scanned/Collected fields ❏ International students re-registering after period of LOA/EX have to register in person. ❏ Allow early medic/dental students to register without the manual addition of Pass marks. ❏ Students progressing from Period P to A cannot register if they have failed. ❏ PRP 9 for students who’ve not had their quals verified
i. Sheffield ❏ As ever, the Registration Timetable in i. Sheffield is the most up-to-date source of information as it is the only format we can alter at short notice. ❏ In collaboration with colleagues in Ci. CS, the Registration section of i. Sheffield has been further developed this year ❏ New features include: ❏ Links from buildings/venues to the online campus map ❏ An improved timetable interface ❏ Links out to the essential guide ❏ Improved contact lists
Stage 2. Module Choice
Departmental Introductory Meetings ❏ This year the Registration Timetable has been expanded to try and make it clearer which meetings students on joint or dual programmes need to go to. Feedback in previous years indicated that many of these students would miss one of their departmental meetings because it wasn’t made clear in the timetable where they should go. ❏ The other big change is the inclusion of PGT Introductory Meetings (or equivalent) where this info has been supplied by departments. Again, this was done in response to feedback from staff and students about the lack of information in previous years. It has also helped us to avoid clashes as we know what we’re working around. ❏ If any last minute changes to date, time or venue are needed, please email registrationteam@sheffield. ac. uk as soon as possible so we can update i. Sheffield.
Online Module Selection (OMS) In advance of arrival, via Pre-Registration ❏ Opened: Wednesday 31 st August ❏ Closes: Sunday 11 September Range of departments in Arts & Humanities, Social Sciences, Science and Medicine ❏ 220 programmes (UG + PGT) ❏ 2700 students eligible As at 6 th Sept 33% students had accessed OMS 3343 modules chosen 1860 modules approved more choices approved now = less to do in Intro Week
Module Forms ❏ We have been reducing our printed material output over the past couple of years, as part of our Green Impact commitment. ❏ As in 2015, students on programmes with 100% core modules will not have forms printed for them. ❏ Students with access to OMS who have a full complement of modules on their record when we run our report on Monday afternoon (12 th September) will not have forms printed for them. ❏ However, departments can access a self-service module form generator and print out their own forms as required. This may be of particular interest to OMS departments. https: //www. sheffield. ac. uk/ssd/registration/pyomodform ❏ Students who have not been able to select all of their modules will have forms printed for them and these will be delivered on the afternoon of Tuesday 13 th and the morning of Wednesday 14 th September.
Module Enrolment Event - 1 Health and Safety guidelines for venues: ❏All departments who are bringing their own equipment MUST ensure it has been PAT-tested before the event. To find out more or arrange testing go to www. sheffield. ac. uk/efm/engineeringmaintenance/pat ❏ A risk assessment has to be carried out and this has highlighted issues from last year. It is ESSENTIAL that the event only be used for the purpose of discussing and approving modules. The foyer cannot be used for the purpose of handing out forms, marks etc. This area must be kept clear ❏ Fire exits must be kept clear and trailing wires will be removed. If you’ve not already asked for power provision then you may find there is nowhere safe to plug equipment in. Trip hazards will be removed.
Module Enrolment Event - 2 ❏ A catering cart will be made available. We have made provision for one hot drink in the morning and one in the afternoon on each day. Vouchers will be handed out on the day. Tea, coffees and hot chocolate will be served. ❏ Departments who have indicated their attendance must ensure that there is a staff presence at the event ALL DAY. Even when modules are no longer available, there is value in having someone there to give students advice about alternative options. ❏ Please communicate any changes or issues promptly to the Event Supervision staff - they will be located at the Helpdesk and there will also be managers from Registry Services regularly in attendance during the 2 days ❏ Please work with us to manage queues and keep the event safe at all times it can be a busy and stressful time for staff and students and it is important that departments and Student Services work together to maintain order
Stage 3. Compliance. (UKVI and Admissions)
BRPs - Recap ❏ BRP = Biometric Residence Permit ❏ New regulations introduced early 2015 ❏ Changes affects students applying for a Tier 4 visa from outside the UK and who are studying for more than 6 months ❏ Changes do not affect students who are applying for a visa from within the UK. This is still handled by International Student Support and the process is unchanged ❏ The Biometric Residence Permit serves the same purpose as a visa - ie it confers upon the holder leave to remain in the UK ❏ It is the same shape and size as a UK driving licence photocard. Students who apply for visa from within the UK have been issued with these for some time.
BRPs - Current Process (1) ❏ Students apply for their CAS (Confirmation of Acceptance for Studies) as before. When this is issued, student will be given instructions about how to apply for leave to remain in the UK ❏ The Alternative Collection Location (ACL) Code is included in the documentation sent to students by Admissions. Student must enter this ACL code to ensure that their BRP is sent to the University and not to a local Post Office ❏ Students will be issued with a vignette which gives them 30 days within which to travel to the UK and enter. Once in the UK, they will then have 10 days to collect their BRP ❏ The dates for collection and the collection location the student has selected will be indicated on the Decision Letter issued to them by the Home Office
BRPs - Current Process (2) ❏ Where the Uo. S has been selected as the collection point, the BRP will be sent directly to Registry Services. ❏ During September, we will scan an image of the BRP into our system, reseal the envelope and hand it to the student at Registration, assuming ID verification is successful ❏ At all other times, the student will come to Level 6 to collect their BRP and we will scan it once their ID is verified ❏ Where the collection point is a Post Office, students must go there and collect their BRP before attempting to register. Maps are available and PO locations & directions from the University are displayed within i. Sheffield
BRPs - ‘Early Bird’ Service ❏ This year we’re providing a passport/visa checking & BRP collection/scanning service in the Discovery Rooms for Orientation Week students. We are working with Mark Collier’s team who will be based across the corridor from us in the INOX rooms. Admissions will also be based with us, checking qualifications. (As at 8 th Sept we have already received and scanned 750+ BRPs) ❏ Students who attend during this week and complete all of the immigration and qualifications checks that can be carried out will be issued with a ‘golden-ticket’ that fast-tracks them into the Sports Hall. ❏ International students whose BRPs collection point is the Post Office will be asked to collect their BRP first. Those who have nominated the Uo. S as their collection point will be issued with the BRP if we have received it. If not, we will Provisionally Register them pending arrival of their BRP. ❏ Students who have been asked to bring evidence of their qualifications will be able to present this to Admissions and complete this task. Non-completion at this point will mean they either need to bring the evidence to Goodwin in Intro Week, or end up with a Provisional Registration. ❏ Any student who completes all of the tasks available to them during Orientation Week (ie passport is scanned, BRP is scanned/collected or not available, qualifications are verified) will be given ‘Golden Ticket’ allowing them to fast-track into the Sports Hall in Intro Week
BRPs - Intro Week and Late Reg ❏ International students will be filtered out at the start of the queue and asked to show their Decision Letter. Where a Post Office collection is indicated, students will be referred to that location. They will then have to come back, with their BRP, to complete their registration. ❏ Where a Uo. S collection is indicated, students will proceed into the Discovery Rooms where they will have their identity verified and their BRP will be handed to them if we have received it. ❏ If we haven’t received it, the student will be Provisionally Registered (PR) and this will allow them to attend classes. We will email them once we receive their BRP and they will have to come and collect it from us to complete their registration (ie become Fully Registered)
Qualifications Verification ❏ As mentioned, this year, Admissions staff will join Registry staff in offering an ‘early bird’ service to students attending Orientation Week (12 -16 Sept) ❏ This service will be based in the Discovery Rooms alongside colleagues from International Student Support, who will be based in the INOX rooms. These are all on L 5 of the Student Union Building. ❏ Admissions staff will also be based in the Activity Room at Goodwin Sports Centre during Intro Week (19 -23 Sept) ❏ During Late Registration (26 -29 Sept) Admissions will be based in the Students Union Building (exact location TBC) ❏ Students who do not present their qualifications as requested will be given Provisional Registration, sent reminders and (eventually) could face withdrawal if they don’t meet deadlines.
Stage 4. Fees
New for 2016 No change to Home/EU Undergraduate fees in 2016/17: ● Home/EU Undergraduates: £ 9000 (pre-2012 = £ 3465) Fixed Fee Guarantee: Tuition fees, for International students only, are fixed. ● This means that whatever fee a student pays in their first year, they will pay the same fee level in subsequent years of study. ● There are some exceptions eg clinical years in Medicine & Dentistry 2% Full Payment Discount: ● 2% full payment discount is offered to students who elect to pay their tuition fee in full (only available if their share of the fee is £ 4120 or more) ● Please note that in previous years the discount has been available up to 3 weeks after the course start date, discount is now only available if the full fee is paid on or before the course start date. PGT Loans available from Student Finance England ● From 2016/17 PGT Home & EU students can apply to SFE for funding. Maximum 10 k loans available; paid direct to the student; the loan is a contribution to costs and does not have to be used for tuition fees. 10% Alumni Scholarship: ● available for PGT Home students www. sheffield. ac. uk/postgraduate/taught/finance/alumni-rewards-terms
Useful resources Tuition Fees Look-Up Tools showing fees for each course: www. sheffield. ac. uk/ssid/fees/ug www. sheffield. ac. uk/ssid/fees/pgt www. sheffield. ac. uk/ssid/fees/pgr All other useful tuition fee information available at: www. sheffield. ac. uk/registration/tuitionfees www. sheffield. ac. uk/ssid/fees www. sheffield. ac. uk/
Stage 5. Registration
Goodwin (1) ❏ This year, ALL students will stand in the same external queue, heading for the back of the Activity Room. ‘Golden ticket’ students will be extracted and directed to the central back doors of the Sports Centre, and pass straight into the Sports Hall ❏ Non-fast-tracked students will pass into the Activity Room and proceed to the Triage Desk. Temps will be seated at 4 PCs and will use the Queue Directors’ application to look up the student. ❏ Those who have no outstanding immigration- or qualifications- related tasks will be directed through the Activity Room, out into the corridor and across into the Sports Hall. ❏ Those who have skipped the immigration-related tasks will be sent back to the Discovery Rooms ❏ Those who need to have their qualifications verified will move to the other side of the Activity Room where Admissions staff will be seated
Goodwin (2) ❏ We have reduced the number of individual queues within the Sports Hall. ❏ On entering the Hall, ALL students will pass to the same queue for the newly merged ID Checking, Module Loading and Online Registration section. ❏ This will no longer be ‘self-service’. Students will sit next to a temp, both with PCs, and first the member of staff will complete the ID check and the module loading. The student will then be asked to complete OLR, with help from the member of staff next to them if required. ❏ Once OLR has been completed, the student will be advised where they need to go next - Fees, Income Office or UCards. ❏ All students will end up at UCards and then those who are eligible/need to register with UHS will proceed up to Elmfield as in 2015 ❏ Once UHS registration is complete, they are free to go.
Stage 6. Health and Wellbeing
University Health Service ❏ UHS provides a gateway to the many University support services set up to look after our students’ well-being ❏ All UG and PGT students who are here to study for 6 months or more should register at UHS during Intro Week except PGDE students who should make an appointment directly with UHS. ❏ PGR students and those studying for less than 6 months should also contact UHS directly. ❏ Students who are already registered with a doctor locally do not need to register with UHS if they do not wish to, however UHS will take a note of their doctor’s details.
Under 18 s ❏ Student Services staff will meet all under-18 s with their UK-based parent/guardian. ❏ They will ensure that the student & parent/guardian understands/agrees that: ❏ this is adult environment ❏ student will be treated as adult ❏ “adult” will contact us if they have concerns for student’s wellbeing ❏ student will contact parent/guardian if they miss more than half a day due to illness ❏ Registration can be delayed/suspended if this doesn’t happen
Fitness to study ❏ Nearly all our students are fit to study: ❏ without additional support OR ❏ with reasonable adjustments AND/OR ❏ focussed, appropriate and boundaried support. ❏ In a very small number of cases, student may not be fit to study at this time in this place. Examples: ❏ Can’t function independently in academic, residential and community environments. ❏ actions/behaviours, mental or physical health needs unduly disrupt work of others in the University community. ❏ Student Services can work with departments to coordinate support or to consider Leave of Absence etc. ❏ Please contact us (see Supporting our Students publications/pages www. sheffield. ac. uk/ssd/publications/new) as soon as you think that additional support might be needed or if you think a student cannot progress
Welcome Meetings Please encourage your students to attend these meetings - they include a lot of useful information that will help enrich their University experience
Welcome Meetings - UG Monday 19 th September in the Octagon: ❏ 09: 30 – 10: 30 Faculty of Engineering; Medicine; Engineering & Science Foundation Year ❏ 11: 00 – 12: 00 Chemistry; Information Studies; Journalism; Mathematics & Statistics; Molecular Biology & Biotechnology; Physics & Astronomy; Politics; Psychology; Sociological Studies ❏ 12: 30 – 13: 30 Animal & Plant Sciences; Architecture; Dentistry; East Asian Studies; Economics Landscape; Law; Management School; School of Education; Town & Regional Planning ❏ 15: 00 – 16: 00 Faculty of Arts & Humanities; Biomedical Science; Geography; Erasmus; Study Abroad and visiting students
Welcome Meetings - PG Tuesday 20 th September in the SU Auditorium: ❏ 9: 30 -10: 30 - Engineering, Science, Visiting Students ❏ 11: 30 -12: 30 - Medicine, Dentistry & Health, Arts & Humanities, Management School ❏ 13: 30 -14: 30 - Social Science (Excluding Management School) All new PGT Students are invited to attend an exhibition fair in the Foundry at the above times. A brief non-compulsory welcome talk will be held within these times to which attendees will be directed. PGR welcome meeting is on Tuesday 29 th Sept in the Octagon at 9. 30 am
Students’ Union
Sheffield Intro 2016 ❏ This year’s theme is ‘The Journey’ which embodies feelings of discovery, ❏ excitement, and travel to a new destination. Our logos have been designed in a passport ‘stamp’ style to fit with theme. Lead message: ‘Your journey starts here’
Our Intro Welcome ❏ The SU building will have additional wayfinding signage, Welcome decor, and ambassadors in place from Orientation Week. ❏ During Intro Week there will be stalls and a poster fair on the concourse, and society performances in the piazza. External noise should be limited. ❏ Intro Ambassadors will be jointly managed by Student Support and Sheffield Students’ Union. They will be wearing orange t-shirts and briefed to welcome and help new students. They will also be distributing copies of the Sheffield Intro 2016 Guide which lists key events throughout Intro Week ❏ University Student Comms and the SU will be tweeting key intro information via @shefintro 16. ❏ The biggest development this year is the creation of a ‘Sheffield SU Food Fest’ on the Wednesday of Intro Week on the SU concourse. This will include free food sampling from SU outlets, the Student Advice Centre’s Tea Party, and related health, wellbeing, and sustainability messages.
Intro Fairs ❏ Thurs 22 Sept: Activities Fair, 11: 00 -16: 00, Across the SU Building & Octagon Centre. Showcasing over 300 societies and committees, including dance, music, political, faith, and cultural groups. ❏ Fri 23 Sept: Sports Fair, 11: 00 -16: 00, Octagon Centre. Information about 50+ sports clubs, Intra Mural sports leagues, fitness opportunities, free communities sport and sports volunteering. ❏ Wed 28 Sept: Freshers’ Fair, 10: 30 -16: 00, Octagon Centre. “The big one” Freebies, giveaways, competitions and information from over 50 studentfriendly companies and services. ❏ Thurs 29 Sept: Part-time Jobs and Volunteering Fair, 10: 30 -14: 00, Octagon Centre. Showcasing volunteering projects and local employers offering part-time jobs.
Information and Guidance
Support ❏ The Pre-Registration Helpline opens on 5 th September and will run throughout September ❏ The Level 6 Registry Services counter will be closed to visitors during Intro Week however staff in the office will answer phones and reply to emails as best they can ❏ Registry Services will have a member of staff based at the Student Services Information Desk (SSi. D) during Intro Week - 10 am-12 pm and 2 pm-4 pm. Continuing students who seek support in person will be referred to SSi. D. ❏ The counter will re-open during Late Registration (Week 1) and will be staffed from 9 am to 4. 30 pm ❏ During Week 2, Registration team staff will be involved in the continued registration of new students on Level 6 but all other services will be as normal
Registration web pages ❏ We have been working hard on our webpages this year and have begun the long processing of updating and improving them. ❏ The new-look ‘Resources for Staff’ page includes links to a large amount of useful information, including (eventually) a link to the recording of this presentation ❏ We have also been using the web to share registration plans, including key dates and overviews of the various processes for registering different types of student. ❏ Our most exciting new project is the production of a Registration video which we hope to go live with next summer. Filming will be taking place during September this year to capture footage for inclusion in the video.
Social Media ❏ Use #shefintro 16 to follow tweets relating to Registration or tweet @shefintro 16 ❏ Our Twitter handle is @tuosreg and our messages are retweeted by SSi. D ❏ We also have a Facebook page https: //www. facebook. com/Shef. Uni. Registration ❏ We’re already being followed by a number of Uo. S twitter accounts, please consider doing the same if your dept has one. This will help us to reach as wide an audience as possible
Registration Overview
Registration events at a glance ORIENTATION WEEK Mon 12 INTRO WEEK Tues 13 Weds 14 Thurs 15 Fri 16 Mon 19 Tues 20 Weds 21 Thurs 22 Fri 23 Qualifications verification DR (PM) Discovery Rooms, L 5, SUB DR (PM) Activity Room, Goodwin BRP collection/ppt scanning (NEW) Discovery Rooms, L 5, SUB DR (PM) BRP collection (CONT) Sports Hall, Goodwin L 6 Health Registration Unrestricted Module Event Welcome Meetings ELTC Reg Mon 26 Tues 27 Weds 28 Thurs 29 Fri 30 Discovery Rooms, Level 5 SUB AID (AT) Discovery Rooms, Level 5 SUB Week 2 AID L 6 International Student Support & Guidance, L 6 Registration (NEW) Registration Enquiries (CONT) WEEK 1 (LATE REG) Discovery Rooms, Level 5 SUB SSi. D Reg Services, L 6 Elmfield Complete online pre-registration questionnaire, then call UHS on 0114 222 2100 after 2 working days to finish registering UHS Octagon UG (OCT) L 6 PGT (SU) PGR (OCT) Disco Rms
Sports Hall registration - departments by day Monday 19 September Tuesday 20 September UG: Aerospace Engineering, Architecture, Automatica Control & Systems Engineering, Bioengineering, Chemical & Biological Engineering, Civil & Structural Engineering, Dentistry, Engineering, Foundation Yr Science & Engineering, Landscape, Law, Materials Engineering, Mechanical Engineering, Medicine, Orthoptics UG: Animal & Plant Sciences, Archaeology, Biomedical Science, Chemistry, Computer Science, DLL, East Asian Studies, Economics, Electronic & Electrical Engineering, History, Journalism, Languages & Cultures, Nursing & Midwifery, Philosophy, Urban Studies & Planning UG: Combined Honours - Triple, Education, English, Human Communication Science, Management, Mathematics and Statistics, Molecular Biology & Biotechnology, Music, Physics & Astronomy, Politics, Psychology, Sheffield Methods Institute, Sociological Studies Wednesday 21 September PGT: Medicine, Dentistry and Health (MSc Molecular Medicine only) Erasmus/Study Abroad Thursday 22 September Friday 23 September PGT: Animal & Plant Science, Architecture, Biomedical Science, Chemistry, Clinical Dentistry, East Asian Studies, Economics, Education, Faculty of Science, Geography, Human Communication Sciences, Information School, Journalism Studies, Landscape, Law, Management School, Maths and Stats, Molecular Biology and Biotechnology, Neuroscience, Nursing and Midwifery, Oncology and Metabolism, Politics, Psychology, SCHARR, Sheffield Methods Institute, Sociological Studies, Urban Studies and Planning. PGT: Aerospace Engineering, Archaeology, Automatic Control and Systems Engineering, Chemical and Biological Engineering, Civil and Structural Engineering, English, History, Materials Science and Engineering, Mechanical Engineering, Music, Philosophy, Languages and Cultures PGR: All Faculties
Any questions?