Random Variabel Fungsi Peluang Fungsi Distribusi untuk Variabel
Random Variabel, Fungsi Peluang, Fungsi Distribusi untuk Variabel Diskrit dan Kontinu, Nilai Ekspektasi, dan Variansi Random Variabel
Fungsi Peluang (Probability function) • Fungsi peluang dapat berbentuk fungsi matematika • Huruf P biasanya digunakan untuk menyatakan fungsi peluang dengan nilai antara 0 sampai 1 dimana 0 artinya tidak mungkin terjadi dan 1 artinya 100% terjadi • Pada kasus melempar dadu S = {1, 2, 3, 4, 5, 6} misal event A={1, 3, 5 } B={2, 4} Contoh fungsi peluang: P(A) = jumlah event A / Total outcome = 3/6 = ½ P(AUB) = P(A) + P(B) =3/6 +2/5 = 5/6
Variabel Acak (Random Variable) • Adalah variabel yang nilainya ditentukan oleh percobaan acak (random experiment) ada dua variabel acak yaitu Variabel acak kontinu dan Variabel acak diskrit Kontinu Diskrit • Terukur (measured) • Contoh: berat 10, 5 • Terbilang (counted) • Contoh: Jumlah buku di rak ada 10
Distribusi untuk Variabel Diskrit • Distribusi (ukuran penyebaran) variabel acak diskrit adalah tabel atau rumus yang berisi probabilitas tiap hasil (outcome) dari variabel acak diskrit. • Contoh percobaan melempar 3 koin bersamaan. Misalkan X adalah variabel acak untuk peluang muncul Angka
AAA AAG AGA GAA AGG GAG GGA GGG 3 Angka 2 Angka 1 Angka 0 Angka Tabel Distribusi variabel acak diskrit X 0 1 2 3 Angka P(X=x) 1/8 3/8 1/8
Nilai Ekspektasi dan Variansi Variabel Acak Diskrit • Nilai ekspektasi adalah rata-rata variabel acak E(X) = x 1 p 1 + x 2 p 2 + … = Σ xp (x) E(X) dinyatakan dengan µ maka µ= Σ xp (x) • Variansi Random Variabel E[(X- µ)2] = E(X 2) ‒ [E(X)] 2
Contoh Variabel acak diskrit • Sebuah perusahaan memproduksi laptop dengan keuntungan tiap laptop 40$ dan jika gagal maka rugi 500$ peluang 3 dari 100 laptop gagal produksi. Berapa nilai ekspektasi keuntungan tiap laptop? • Jawab E(X) = Σ xp (x) = x p + x p 1 1 2 2 outcome sukses gagal nilai 40 ‒ 500 = 40 x 0, 97 + (-500) x 0, 03 peluang 97% 3% = 23, 8 $
Soal • Kiki mengikuti lomba 10 lomba. Kalau menang, tiap lomba dapat hadiah 500 rb kalau kalah uang pendaftaran sebesar 100 rb hangus. Peluang Kiki menang lomba adalah 20%. Kalau Kiki menang, berapa nilai ekspektasi hadiah yang didapat Kiki?
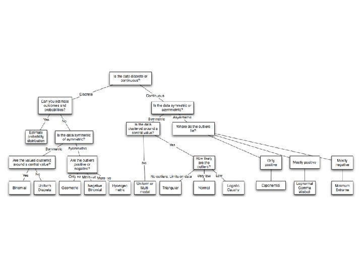
Macam-macam distribusi diskrit Diskrit • • Bernoulli Binomial Hipergeometric Poisson Binomial negative Geometric Pascal Discrete Uniform Kontinu • • • • Uniform Normal Exponential X 2 Student t F Gamma Chi Squared Logistic Log-logistic Log Normal Weibull Beta Cauchy
Review statistik deskriptif (1) • Varians adalah untuk mengetahui tingkat keragaman dalam data. Semakin tinggi nilai varians berarti semakin bervariasi dan beragam suatu data. • Simpangan baku (Standard deviation) diperoleh dari akar dari varians dan digunakan untuk mengukur penyebaran data. Simpangan baku dan mean lebih sering digunakan untuk mengetahui pola sebaran data
Review statistik deskriptif (2) • Simpangan baku merupakan salah satu dari beberapa ukuran penyebaran dalam statistika. Untuk menghitung Simpangan baku dari populasi perlu diketahui terlebih dahulu varians dari populasi tersebut. • Misal ada data tinggi badan siswa (cm) dalam satu kelas: 151. 65 152. 46 152. 63 152. 91 154. 22 155. 83 156. 06 156. 14 156. 44 156. 67 157. 14 157. 60 157. 74 158. 07 158. 82 158. 98 159. 94 161. 34 161. 67 161. 79 162. 68 162. 71 164. 83 165. 58 165. 65 167. 70 168. 07 168. 45 169. 01 179. 68
Review statistik deskriptif (3) • Dari data didapat mean = 160. 42 dan simpangan baku = 6. 24 sehingga diketahui terdapat beberapa data yang berada di luar “standard” dapat diketahui dari mean +/standard deviation, yaitu 154. 18 dan 166. • Varians dan simpangan baku memiliki hubungan secara matematis, yaitu varians adalah kuadrat dari simpangan baku. Pengkuadratan pada tiap selisih membuat nilai selisih tersebut menjadi positif
Analisis Statistika • Univariat – Max, Min, Median, modus, standar deviasi, Distribusi • Bivariat – Uji hubungan: Korelasi Pearson, Chi square – Uji pengaruh: Regresi linier sederhana, regresi logistik sederhana – Uji beda: Uji t, uji Z, Anova, Mann Whitney, Uji tanda • Multivariat – Uji hubungan: korelasi berganda, regresi linier berganda, regresi log berganda
- Slides: 15