Qumica de las Protenas Csar Periez Llorente Metodologa

  • Slides: 24
Download presentation
Química de las Proteínas César Periáñez Llorente Metodología Científica Y Aprendizaje de la Física

Química de las Proteínas César Periáñez Llorente Metodología Científica Y Aprendizaje de la Física y la Química

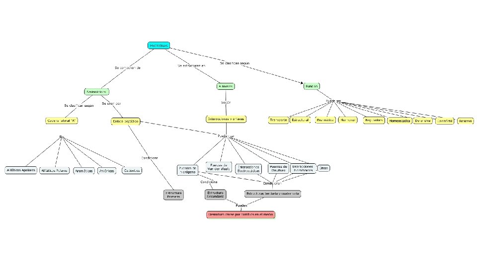
Índice Objetivos Introducción Enlace peptídico Estructura de las proteínas Funciones y ejemplos Bibliografía

Índice Objetivos Introducción Enlace peptídico Estructura de las proteínas Funciones y ejemplos Bibliografía

Objetivos

Objetivos

Objetivos Conocer el concepto de proteína y de aminoácido Conocer las estructuras proteicas y

Objetivos Conocer el concepto de proteína y de aminoácido Conocer las estructuras proteicas y como se forman Conocer las principales funciones de las proteínas

INTRODUCCIÓN

INTRODUCCIÓN

Introducción Proteína: macromolécula formada principalmente por subunidades llamadas aminoácidos Aminoácido: Molécula que en su

Introducción Proteína: macromolécula formada principalmente por subunidades llamadas aminoácidos Aminoácido: Molécula que en su estructura presenta un grupo amino y un grupo ácido carboxílico

Introducción CLASIFICACIÓN

Introducción CLASIFICACIÓN

Enlace peptídico

Enlace peptídico

Enlace peptídico

Enlace peptídico

Estructura de las proteínas

Estructura de las proteínas

Estructura de las proteínas Primaria Secundaria Terciaria Cuaternaria

Estructura de las proteínas Primaria Secundaria Terciaria Cuaternaria

Estructura de las proteínas Estructura primaria

Estructura de las proteínas Estructura primaria

Estructura de las proteínas Estructura secundaria Interacciones • Puentes de hidrógeno

Estructura de las proteínas Estructura secundaria Interacciones • Puentes de hidrógeno

Estructura de las proteínas Estructura secundaria

Estructura de las proteínas Estructura secundaria

Estructura de las proteínas Estructura terciaria

Estructura de las proteínas Estructura terciaria

Estructura de las proteínas Estructura cuaternaria

Estructura de las proteínas Estructura cuaternaria

Estructura de las proteínas Estructura cuaternaria

Estructura de las proteínas Estructura cuaternaria

Estructura de las proteínas Desnaturalización Afecta a estructura: • Secundaria • Terciaria • Cuaternaria

Estructura de las proteínas Desnaturalización Afecta a estructura: • Secundaria • Terciaria • Cuaternaria POCO COMÚN

Estructura de las proteínas EJERCICIO: IDENTIFICAR QUÉ TIPO DE ESTRUCTURA ES CADA IMAGEN MIOGLOBINA

Estructura de las proteínas EJERCICIO: IDENTIFICAR QUÉ TIPO DE ESTRUCTURA ES CADA IMAGEN MIOGLOBINA SOD Zn Cu

Funciones y ejemplos

Funciones y ejemplos

Funciones y ejemplos Función Ejemplo Estructural Tiroglobulina Hormonal Insulina Reguladora Ciclina Homeostática Hemoglobina Defensiva

Funciones y ejemplos Función Ejemplo Estructural Tiroglobulina Hormonal Insulina Reguladora Ciclina Homeostática Hemoglobina Defensiva Fibrinógeno Transporte Hemoglobina//Transferrina Contráctil Actina Reserva Ovoalbúmina Enzimática Xantina oxidasa

Bibliografía LEHNINGER. “Principios de Bioquímica”. Ed. Omega, 6ª Edición. 2011 W. Kaim y B.

Bibliografía LEHNINGER. “Principios de Bioquímica”. Ed. Omega, 6ª Edición. 2011 W. Kaim y B. Schwederski. “Bioinorganic Chemistry: Inorganic Elements in the Chemistry of Life. An introduction and Guide”. John Wiley&Sons, Chichester, 1994.

MUCHAS GRACIAS POR SU ATENCIÓN

MUCHAS GRACIAS POR SU ATENCIÓN