QUE SON LAS TIC Y LAS APLICACIONES A

















- Slides: 17
QUE SON LAS TIC Y LAS APLICACIONES A LA EDUCACION Docente: JOSE FELIPE GRANADOS WILD
� SU HISTORIA…
¿Qué son las TIC? Las TIC conforman el conjunto de recursos necesarios para manipular la información: los ordenadores, los programas informáticos y las redes necesarias para convertirla, almacenarla, administrarla, transmitirla y encontrarla. Se clasifica en: Redes, terminales y servicios.
LAS REDES �Telefonía fija
�Banda ancha El acceso se obtiene por los siguientes métodos: Línea digital del suscriptor (DSL), Módem para cable, Fibra, Inalámbrica, Satélite y Banda ancha a través de las líneas eléctricas.
�Telefonía móvil �Redes de televisión �Redes en el hogar
LOS TERMINALES � Operador personal � Es Es un aparato electrónico que forma parte del hardware informático, destinado al uso de una persona y que le permite trabajar de manera local o en red.
�Navegadores de internet Es una aplicación software que permite al usuario recuperar y visualizar documentos de hipertexto, comúnmente descritos en HTML, desde servidores web de todo el mundo a través de Internet.
Teléfono móvil
�Televisor �Reproductores portátiles de audio y video �Consolas de juego
SERVICIOS �Correo electrónico: Es un servicio de red que permite a los usuarios enviar y recibir mensajes y archivos rápidamente mediante sistemas de comunicación electrónicos. �Búsqueda de información: Es uno de los servicios estrella de la sociedad de la información, proporcionado para los llamados motores de búsqueda, como Google o Yahoo, entre otros.
�Banca online: Los usuarios del banco lo utilizan cada vez más, por ejemplo, para realizar transferencias o consultar el saldo. �Comercio electrónico: El comercio electrónico es una modalidad de la compra en distancia que está proliferando últimamente, por medio de una red de telecomunicaciones, generalmente internet.
APLICACIONES A LA EDUCACION
El e-learning es el tipo de enseñanza que se caracteriza por la separación física entre el profesor y el alumno, y que utiliza internet como canal de distribución del conocimiento y como medio de comunicación. � �Otra aplicación que las TIC han traído consigo a la educación es el servicio de un BLOG. El cual es un espacio web donde se publican artículos.
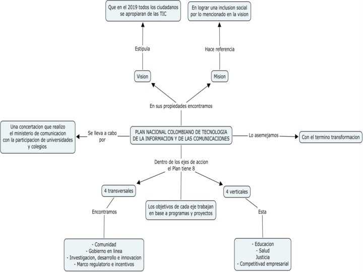
PLAN NACIONAL DE COLOMBIA DE LA TECNOLOGIA DE LA INFORMACION Y LA COMUNICACION
ACTIVIDAD 1). Organizarse en grupos de 4 estudiantes. 2). Realizar un trabajo sobre las actividades didácticas que se pueden desarrollar por medio de las TICs.