PROTESTANT REFORMATION The Protestant Reformation A religious reform

















- Slides: 17
PROTESTANT REFORMATION
The Protestant Reformation A religious reform movement that began in the 1500 s in western Europe Split the Christian Church and led to the creation of new churches
What led up to the Reformation? Unhappiness with Catholic Church Financial corruption � Abuse of power � Immorality � � Heavy taxation � Peasants and middle class paid taxes to the church to fund expensive cathedral and pieces of art Sale of indulgences Respect for popes, monks, and priests weakened Pardons issued by the Pope decreasing time in purgatory (work off sins in purgatory) Growth of nationalism � People began to see themselves as citizens of a government separate from the church.
Turn and Talk What started the Protestant Reformation?
Start at Reform Early critics of the Catholic Church… John Wycliffe � Born 1330 � Believed Church should give up wealth � Removed from teaching position Jan Hus � Born 1370 s � Priest who preached against immorality in Church � Burned as a heretic
Martin Luther was against… � Indulgences � Power of the pope � Wealth of the Church 1517 - The start of the Reformation � Luther made his complaints public � Nailed 95 Theses to Church door � Printing press spread ideas � Luther insisted that individuals could interpret the Bible
Responses to Luther 1521 Luther was summoned by Charles V, Holy Roman Emperor � Refused to change opinions Edict of Worms by Charles V � Declared Luther an outlaw � Condemned his writings 1530 - Lutheranism- new religion recognized � Charles V moved to suppress � Lutheran princes issued protestatio…protest= Protestant
Turn and Talk What role did Martin Luther play in the Protestant Reformation?
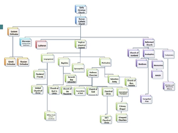
Spread of Protestantism Ulrich Zwingli (Swiss) Theocracy- church and state are joined, officials are divinely inspired � Luther opposed � Died in battle in 1531 � John Calvin--Calvinism Most important reformer after Luther � Predestination- God already knows who will be saved and guides their lives, no one can change their destiny � People are sinful and need strict laws � Mandatory church attendance � Laws about clothing colors, no jewelry, feasts, dancing, or singing �
Spread of Protestantism John Knox- Reformed Church (Presbyterian Church) Anabaptists- rebaptize adults (was a crime punishable by death) � Hutterites � Mennonites Amish Mennonites
Turn and Talk How did the Protestant Reformation change religion in western Europe?
Review Why did the Protestant Reformation begin in Europe? Who started the Protestant Reformation? How did the Reformation change churches/religion in Europe?
Reformation in England Began with Henry VIII Pope refused to declare his marriage invalid (annulled) � Henry and Parliament declared England no longer under the authority of the Pope. � Became head of Church of England � Closed Catholic monasteries and redistributed the land � Married Anne Boleyn- had a daughter, Elizabeth 1534 - Act of Supremacy- all subjects had to declare Henry VIII the “Supreme Head of the Church of England”
Henry’s Heirs Son Edward VI took throne in 1547 at age 9 � Died before 16 Mary (1 st wife’s daughter) � Returned to throne with support of Pope � Burned Protestants � “Bloody Mary” Elizabeth (daughter of Anne Boleyn, 2 nd wife) became Queen � Split England from Pope again � Persecuted Catholics � Executed potential rival, Mary Queen of Scots
Turn and Talk How did Henry VIII and his heirs affect religion in England?