PROJETO GRFICA COMPARTILHADA Apresentado por PEDRO DOMINGUES DESENHO

  • Slides: 13
Download presentation
PROJETO GRÁFICA COMPARTILHADA Apresentado por: PEDRO DOMINGUES DESENHO KARINA GALVÃO Desenvolvedora Share. Point

PROJETO GRÁFICA COMPARTILHADA Apresentado por: PEDRO DOMINGUES DESENHO KARINA GALVÃO Desenvolvedora Share. Point

1. SOBRE O PROJETO Algumas informações importantes sobre o projeto. CONTEÚDO DA APRESENT AÇÃO

1. SOBRE O PROJETO Algumas informações importantes sobre o projeto. CONTEÚDO DA APRESENT AÇÃO 02. PROCESSO Uma visão espacial do processo. 03. CADASTRANDO UMA SOLICITAÇÃO Simulando a criação de uma solicitação

01 SOBRE O PROJETO Algumas informações importantes sobre o Projeto

01 SOBRE O PROJETO Algumas informações importantes sobre o Projeto

GRÁFICA COMPARTILHADA SOBRE O PROJETO UNIDADES IME, IAG, IF, EP e FEA ENDEREÇO DO

GRÁFICA COMPARTILHADA SOBRE O PROJETO UNIDADES IME, IAG, IF, EP e FEA ENDEREÇO DO APLICATIVO https: //grafica. uspdigital. usp. br AMBIENTE Share. Point e Senha única. ( a mesma dos sistemas corporativos) MERCÚRIO E CENTROS DE DESPESAS Solicitante autorizado no Centro de Despesa. INÍCIO DA OPERAÇÃO 03 DE OUTUBRO DE 2016.

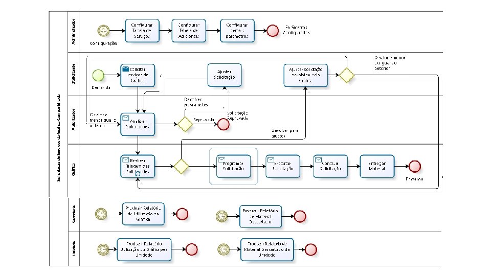
02 PROCESSO Uma visão espacial do processo

02 PROCESSO Uma visão espacial do processo

03 SOLICITAÇÃO Simulando a criação de uma Solicitação

03 SOLICITAÇÃO Simulando a criação de uma Solicitação

GRID de SOLICITAÇÃO

GRID de SOLICITAÇÃO

NOVA SOLICITAÇÃO

NOVA SOLICITAÇÃO

NOVA SOLICITAÇÃO – CONTINUAÇÃO

NOVA SOLICITAÇÃO – CONTINUAÇÃO

Envio de emails Na abertura da Solicitação Na programação e início da produção Na

Envio de emails Na abertura da Solicitação Na programação e início da produção Na autorização Conclusão

Dúvidas ? AGRADECEMOS SUA ATENÇÃO.

Dúvidas ? AGRADECEMOS SUA ATENÇÃO.

Pedro Luiz Domingues Diretor de Projetos Karina Galvão Oliveira Desenvolvedora Sharepoint pedro. domingues@tksi. com.

Pedro Luiz Domingues Diretor de Projetos Karina Galvão Oliveira Desenvolvedora Sharepoint pedro. domingues@tksi. com. br Karina. galvao@tksi. com. br Soluções em TI Rua Vergueiro, 2087 • Conjunto 1104 Vila Mariana • São Paulo • SP Cep 04101 -000 Telefone: (11) 5083 -1831 www. tksi. com. br Estamos nas redes sociais! Curta nossa página do Face Acompanhe-nos no Linkedin Siga nossa página no Google+ Assista nosso canal no Youtube