Project Management CPS 109 Fall 2003 Topics Academic












































































































- Slides: 108
Project Management CPS 109 Fall 2003
Topics • • • Academic vs Industrial Careers Management vs Leadership Project Management Strategic Planning Human Resource Development Managing Change/Communications
Required Web Post • Assessment of Strengths and Weakness as Relates to Career Growth • Your Career Goal (Pick and imaginary goal if you’re not sure). Where will you be on your career path 5 years after graduation. • Plan to Meet Goal • 500 words, due Thursday 9/4 by class time
Recommended Reading • The Manager's Bookshelf: A Mosaic of Contemporary Views, by J. L. Pierce & J. W. Newstrom, Harper & Row, 1990 • Managerial Insights from Literature, by PWS-Kent, 1991 • Managing Scientists: Leadership Strategies in Research and Development, by Alice Sapienza, John Wiley and Sons, 1995 • Seven Habits of Highly Successful People, by Stephen Covey, Simon & Schuster, 1989 • Corporate Culture and Performance, by John P. Kotter and James L. Heskett, The Free Press, 1992
Industrial vs Academic Career?
Industrial vs Academic Research ü ü ü Extensive Resources Short Time Frame Stable Funding Product Development The “System” No IP Proprietary Structured Focused Immediate Rewards Teamwork üLimited resources üLong Time Frame üGrant Funding üCreative Freedom üSelf Motivation üIP Rewards üDisseminate Knowledge üUnstructured üMany Distractions üLong-Term Rewards üHistorically Individual Effort
Research Management Issues?
Research Management Issues ü Technical Projects ü Physical Resources ü Human Resources ü Financial Resources (Budgets/Grants) ü Business/Legal Issues ü Intellectual Property ü Communications ü Managing Change ü Motivation (Yourself & Others) ü Regulatory Issues ü Leadership
Leaders You Admire?
Leadership Definition Dynamic Process: Leader Situation Leverage Involves: -People -A Goal (formal or Informal) Issues: -Power & Authority -Worthiness -The Circle Mix -”Management”
Comments • There is significant disagreement about the definition of the word, leadership. Most generally agree it involves: – A Group of People (more than two) – An Incremental Result – An Influence Process
Comments • Key issues regarding the definition of leadership include: – – – Is there a distinct leadership phenomenon? Do objectives have to be worthy? What is the relationship between leadership and authority? What is the relationship between leadership and the exercise of power? How can the difference between leadership and management be properly defined? – Leader vs Leadership: Is leadership more than leaders? Does it vary with the situation and the group? Can followers lead?
Traits (Attributes) of Leaders?
Traits (Attributes) of Managers?
Management vs Leadership ü ü ü ü Action Focus Performance Focus Improvement Focus Relationship Focus Development Focus Team Focus Character Focus ü Establishing a Vision ü Stimulating People to Gain ü ü New Competencies Helping People to Overcome Obstacles Helping People to Overcome Failure Leading by Example Including Others in Their Successes
Manager vs Leader • A Manager’s task is to improve productivity by providing employees with needed resources (make them comfortable). • A Leader’s desire is to change the status quo by challenging the group to adopt her/his vision as their own (make them uncomfortable).
Can a Manager Also be a Leader?
Can a Manager Also be a Leader? Hewlett-Packard Management Training • • P O L C plan organize lead control
Practices of Exemplary Leaders • Challenging the Process – Searching for Opportunities – Experimenting • Inspiring a Shared Vision – Envisioning the Future – Enlisting Others • Enabling Others to Act – Fostering Collaborations – Strengthening Others
Practices of Exemplary Leaders • Modeling the Way – Setting an Example – Planning Small Wins • Encouraging the Heart – Recognizing Contributions – Celebrating Accomplishments
Project Management
Outline • Background • Behavioral Aspects • Technical Aspects
Origins of Project Management?
Origins of Project Management • Relatively New in Management History • Roots in Military Strategy (Battle Mgt. Vs War Mgt. ) • First Used Commercially in U. S. Air & Space Industries
Traditional Hierarchical Mgt. • Characterized by: – Deep Hierarchy – Vertical Communications – Clearly Separated Functions – Generalists Workers – Little Information Required
Project Management • Characterized By: – – – Shallow Hierarchy Complex Tasks Uncertain Results Many Specialists Enormous Information to Process
Managing Projects Requires: • Formal Collaboration • Advanced Planning • Interpersonal Skills – Communication Skills – Confronting Effectively – Understanding of Work Motivation Needs • Leadership Styles • Capacity to Design and Maintain Lateral Structures
The Project Team • Team Size (max 8) • Team Structure – Matrix – “Language” Barriers • Team Composition – Skills – Need for Affiliation – Need for Achievement
The Team Leader • Disseminate Information (Everyone) • Emphasize Wide Consultation (Beyond Team) • Conduct Frequent Short Meetings • Model and Encourage Wide-ranging Discussion and Close Communication • Not Preselect People for Specific Tasks
• • Formation (#1) Build-up (#2) Main Stage (#3) Completion/ Technology Transfer (#4) Percentage Work Completed The Project Life Cycle Project Phase
Leadership Style Over Life Cycle • • Phase #1 - Relationship-focused Leadership Phase #2 - Task-focused Leadership Phase #3 - Task-focused Leadership Phase #4 - Relationship-focused Leadership
Technology Transfer Issues • • • Breakthrough vs Incremental Technologies Geographic Separation Process vs One-Point-In-Time Event Face-To-Face Corporate Culture vs Barely-Tolerated Afterthought
The Matrix Intersections A Project • Network of Intersections • Two “Bosses” • Joint Problem Solving • Shared Responsibility • Confrontation Skills Functional Departments R&D Mfg Qual Mkting B C D
Technical Aspects • • • Project Management In A Changing World The Project Environment Defining The Project The Planning Process Controlling The Project Organizing For Project Management
Project Management In a Changing World • Accelerating Pace of Change • Projects Are Means By Which Organizations Adapt To Changing Conditions – Reengineer Organization – Assess New Market Directions – New Product • Science of Project Mgt. Provides Foundation For Success
Challenges of Managing Projects ü Personnel ü Estimating “The ultimate challenge for project managers is to meet the cost, schedule, ü Budgeting and quality goals of the project without ü Authority damage to the people. ” ü Controls ü Communication
Defining The Project • Identify Stakeholders (Establishing Authority) – Customer – Management – Team – Project Sponsor (Ultimate Authority) • Agreement On Goals (Publish Project Charter) • Define Scope • Management Support
What ‘Things’ Need to be Managed?
What are the Resources to Manage? People Time Money Materials Equipment
Defining the Project • Statement of Work – Project Purpose – Project Scope (Scope Creep is Common Affliction) – Deliverables – Cost & Schedule Estimates – Clarify Authority – Communication Plan
The Planning Process • Risk Management (Systematically Manage Uncertainty) – Condition – Consequence – Response Strategy • • Accept Avoid Transfer Mitigate • Task Breakdown • Realistic Scheduling
The Planning Process • Task Breakdown • Realistic Scheduling – – Task Relationships Task Sequencing Critical Paths-Resource Leveling Duration • Accurate Estimating – Tops Down vs Bottoms Up – Parametric Estimating
Controlling The Project • • • Project Status Meetings Status Reports (Confronting the Facts) Visibility Rooms (Website) Change Management Measuring Progress – Schedule Performance – Cost Performance – “Product” Specs/Quality Performance
Seven Keys to Great Meetings • • Be prepared Have an agenda Start and end on time (or sooner) Have fewer but better Think inclusion, not exclusion Maintain focus Capture action items Get feedback
Organizing For Project Management • Define Organizational Opportunity for Project Management • Establish Consistent Project Management Practices • Project Portfolio Management (Selecting, Monitoring, Canceling Projects)
How to Keep Score • Income Statements • Balance Sheets • Cash Flow Analysis
Required Web Post • Assessment of Strengths and Weakness as Relates to Career Growth • Your Career Goal (Pick and imaginary goal if you’re not sure). Where will you be on your career path 5 years after graduation. • Plan to Meet Goal • 500 words, due Thursday 9/4 by class time
Strategic Planning, Implementation, & Assessment
What is strategic planning?
What is Strategic Planning?
What is strategic planning? • Stratagem (strat’e jem) n. [< Gr stratos, army + aegin, to lead] 1) a trick, or plan for deceiving an enemy in war.
What is strategic planning? • Stratagem (strat’e jem) n. [< Gr stratos, army + aegin, to lead] 1) a trick, or plan for deceiving an enemy in war. • Strategy (strat’ e je) n. 1) the science of planning or skill in managing or planning.
What is strategic planning? • Stratagem (strat’e jem) n. [< Gr stratos, army + aegin, to lead] 1) a trick, or plan for deceiving an enemy in war. • Strategy (strat’ e je) n. 1) the science of planning or skill in managing or planning. • Planning
What is strategic planning? • program of action • future -oriented decision process – – – establishes goals & objectives gathers and organizes information determines feasible courses of action and chooses among them implements the actions monitors progress to insure compliance with the objectives allows for alternate plans • it is a continuing function
Criteria for Strategic Planning
Criteria for Strategic Planning • Must be simple
Criteria for Strategic Planning • Must be simple • Must be quick
Criteria for Strategic Planning • Must be simple • Must be quick • Must be easily communicated
Criteria for Strategic Planning • • Must be simple Must be quick Must be easily communicated Must produce visible results in short period of time
How long should it be? • It depends on…………………. – what it is for – who it is for
How long should it be? • It depends on…………………. – what it is for – who it is for • A few pages that can be read over a cup of coffee.
How do you get started?
How do you get started? • You talk to people. • You look at others who have been successful or failed. • Know what success is!
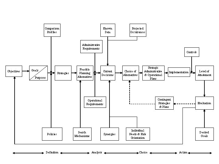
Comparison Profiles Known Data Projected Occurrences Administrative Requirements Controls Objectives Goals Strategies Purposes Feasible Planning Alternatives Current Decisions Choice of Alternatives Strategic Administrative & Operational Plans Contingent Strategies & Plans Operational Requirements Policies Definition Search Mechanisms Synergies Analysis Implementation Evaluation Individual Needs & Risk Orientation Choice Level of Attainment Desired Goals Action
A simpler version
Objectives & Goals Multiple Strategy Evaluation Decision Plan of Action Outcome Assessment
Implementation
Implementation - tools • List of things to do • Gannt Charts - bar charts • Pert Charts - Program Evaluation and Review Technique
Gannt Charts
Pert Charts
Implementation • Plan your work, work your plan! • Putting your plan into action! – Key elements: • • • buy-in before implementation. communication to all key decision makers. Obtaining resources…. financial, human, etc. follow up, follow up change
Implementation • The human element – group dynamics – individual needs
Assessment • How do you know you have achieved your goal? • Are the outcomes what I expected? • What should I change?
Assessment • If you can’t measure it, you can’t improve it.
Measurement?
Measurements • $$$$$$
Measurements • $$$$$$$ • Time - timeliness, speed
Measurements • $$$$$$$ • Time - timeliness, speed • customer satisfaction
Human Resource Development and Management Providing Resources and Development Opportunities in a Constantly Changing Environment
The Changing Nature of Human Resource Management • From: – – – Operational Policing Short Term Internally Focused Reactive • To: – – – Strategic Partnering Long Term Customer Focused Proactive
HRD Leadership Responsibilities • • • Recruiting Assigning Staff Development Planning Rewarding Resolving Problems Developing Self
Development Planning: Setting Goals • Tie to Organization’s Goals • Develop Core Competencies • Set Individual Goals • Plan Development • Feedback; Coaching • Performance Review • Rewards
Human Resource Development • • • Individual Learning (Classes, On-line) Seminars / Conferences Developmental Assignments Performance Management Executive Development Organizational Learning
Six Types of Job Assignments • • • Starting From Scratch Fix-It Projects Task Forces Scope Jobs Line-to-Staff Switch Demonstrations/Unchallenging Jobs
Key Terms • Successful – Reached one of the 10 -20 top positions in the corporation; lived up to full potential as the organization saw it. • Derailed – Achieved a very high level, but did not go as high as the organization had expected. May have plateaued, demoted or fired, accepted early retirement, or had responsibilities reduced.
Resons for Derailement?
Reasons for Derailment • • • Problems With Interpersonal Relationships Difficulty in Molding Staff Difficulty in Making Strategic Transitions Lack of Follow Through Overdependence on a Mentor/Advocate Strategic Differences with Management
Development is Dynamic • Strengths May Become Weaknesses • Flaws May Suddenly Matter • In the Future, Some Strengths May Not Matter as Much as They Do Now • In the Future, New, Untested Skills May Be Required
“It is very difficult to get out of a situation using the same kind of thinking that got you into it in the first place. ” Einstein
Barriers to Learning?
Barriers To Learning • • Truncated Learning Learned Helplessness Tunnel Vision Growing Number of Temporary, Part Time, and Overtaxed Workers • Changing Loyalties • The Paradox of Fear (of Not Looking Good) • Entitlement
A Word About Careers • • Careers Last a Long Time Learning is Not Automatic Learning Comes From a Diversity of Experiences Learning is Best When Tied to a Current Need Learning Involves Building on Existing Strengths Learning Involves Learning Right Lessons From Failure Understanding that Development is Dynamic
Selected Resources • Bell, Chip, Managers as Mentors, Berrett-Koehler Publishers, San Francisco, 1996. • Fast Company Magazine: http: //www. fastcompany. com • Mc. Call, Morgan, Lombardo, Michael, Morrison, Ann, The Lessons of Experience, Lexington Books, New York, 1988 • Ulrich, Dave, Human Resource Champions, Harvard Business School Press, Boston, Mass. , 1997
Managing Change/Effective Communications
Outline • • Communications Overview Models of Organizational Change Managing Organizational Change Effective Presentations/Publications
Effective Communications Requires • The Process • The Message • The Medium
The Process Receiver Sender UNDERSTAND! Think Decode Encode Perceive Transmit
Communications Problems?
Communication Problems • • • Distorted Perceptions Distrusted Source Distortions From the Past Defensive Behavior Lack of Congruence Language Barriers (erroneous translation)
Solution Feedback!
Managing Change • No Organization is Perfect • Environment is Turbulent • Achieving a Responsive Research Organization • Today’s Solutions Become Tomorrow’s Problems • Paradigm Shifts in the Way You Manage
Models of Organizational Change • Behavior is a Function of Context • Behavior is a Function of Attitude
4 -Step Process 1. 2. 3. 4. Felt Dissatisfaction with Status Quo Disinvestment in Old Behaviors Conversion to New Attitudes/Behaviors Must be Internalized/Institutionalized
Behaviorist Model vs Attitude Model ü External ü Faster ü Less Personal Involvement of Manager ü Duration is Function of Duration of External Context ü Internal ü Slower ü More Personal Involvement of Manager ü Duration is Function of Depth of Commitment
Managing Organizational Change • • Producing a Felt Need for Change Unfreezing Conversion Institutionalization
Resistance to Change?
Resistance to Change • • Established Power Centers Hidden Agendas Capacity for Denial Commitment to Change (above & below)
“Much of every organizational change effort consists of communication and, therefore, its success depends on your skills in effective communications. ” -Alice M. Sapienza