Programmazione e progettazione Universit degli Studi di Macerata













![Instructional design • L’instructional Design è un metodo sistematico che concerne] come pianificare, sviluppare, Instructional design • L’instructional Design è un metodo sistematico che concerne] come pianificare, sviluppare,](https://slidetodoc.com/presentation_image_h/a6bffa0cc888a4453ca4d61b33acf7d0/image-14.jpg)

































- Slides: 47
Programmazione e progettazione Università degli Studi di Macerata Facoltà di Scienze della Formazione Pier Giuseppe Rossi
Cenni storici sulla programmazione • H. Parkhurst (piano Dalton Massachussets tra il 1905 e il 1922) iniziò a pensare alla necessità di costruire una programmazione che consentisse a tutti gli studenti di raggiungere risultati adeguati. L’approccio fu quello di un contratto formativo costituito da 20 unità che lo studente poteva liberamente gestire in accordo con i docenti. Una eccessiva personalizzazione era ovviata da momenti di gruppo e comuni.
1949: Tyler e le domande guida. • Il curricolo si presenta come la risposta ad alcune domande nel modo più dettagliato e coerente: ▫ Quali sono le finalità educative che la scuola dovrebbe cercare di raggiungere? ▫ Quali esperienze educative, verosimilmente adatte a raggiungere queste finalità, sono disponibili? ▫ Come possono in concreto essere organizzate queste esperienze? ▫ In quale modo è possibile verificare che queste finalità siano state raggiunte?
Taba e il modello lineare 1 H. Taba (1962) individuò dei passaggi che rimandano ad una linearità del processo: • diagnosi dei bisogni, (i bisogni di chi e in rapporto a quale traguardo? ) • formulazione degli obiettivi, (ottica di compensazione rispetto ad un traguardo definito? ) • selezione dei contenuti, (in rapporto agli obiettivi e ai bisogni, quindi può prevalere l’aspetto dei contenuti o del processo)
Taba e il modello lineare 2 • organizzazione dei contenuti, (lineare o ricorsiva? In rapporto alla disciplina o con ottica interdisciplinare? ) • selezione delle esperienze di apprendimento, (analisi di fattibilità e dei criteri con i quali si scelgono) • organizzazione delle esperienze di apprendimento (organizzazione di spazi e tempi, scelta dei mediatori) • determinazione di ciò che si deve valutare e di come e con che strumenti è possibile farlo.
Il modello ricorsisvo. 1975: Nicholls (1975) ipotizzava un modello di elaborazione di curricolo in 4 fasi: • definizione degli obiettivi (rimanda ad una definizione iniziale del profilo in uscita, professionale, di competenze) • elaborazione e sperimentazione di metodi e materiali; • accertamento del raggiungimento degli obiettivi stessi; • feed-back come riflessione sulle esperienze compiute per partire verso una progettazione futura.
1980: Pellerey e le Unità Didattiche Per Unità Didattica intendiamo una ipotesi di esperienza di apprendimento che può considerarsi sufficientemente articolata e completa nella sua strutturazione interna da poter essere facilmente tradotta nell’azione educativa scolastica. Ricordiamo che per esperienza di apprendimento si intende non tanto ciò che fa l’insegnante e ciò che è proposto all’allievo, bensì l’interazione fra questi e le condizioni esterne che dovrebbero promuovere tale apprendimento (azione dell’insegnante, materiali usati…) Pellerey, 1983
Unità Didattiche • “parte di programmazione a logica puramente sequenziale. Consta di una serie di eventi didattici (lezioni, esercitazioni, verifiche. . . ) e la sua articolazione è scandita in: prerequisiti, analisi e stesura di obiettivi disciplinari, scelta e organizzazione degli eventi didattici, metodologia, strategie, strumenti, tempificazione, verifica e valutazione. ” (R. Crosio)
Obiettivi • Gli obiettivi didattici sono traguardi da raggiungere nel contesto di specifiche discipline o di precise aree disciplinari. • Gli obiettivi educativi si riferiscono alla crescita della persona umana considerata nella sua totalità.
Fasi della programmazione • Individuazione delle esigenze del contesto socioculturale e della situazione di partenza degli alunni • Definizioni degli obiettivi finali, intermedi, immediati che riguardano l’area cognitiva, non cognitiva. • Organizzazione delle attività e dei contenuti in relazione agli obiettivi stabiliti. • Individuazione dei metodi, materiali e sussidi adeguati. • Sistematica osservazione dei processi di apprendimento. Continue verifiche del processo didattico. • Processo valutativo degli interventi educativi e i risultati.
La metodologia • La metodologia è una organizzazione di azioni espresse nella loro modalità di attuazione che ha l’obiettivo di integrare la struttura conoscitiva dell’alunno e la struttura delle conoscenze da acquisire in funzione della costruzione di competenze (sia nell’allievo che nel docente). • Essa è influenzata/determinata dall’idea di apprendimento:
▫ apprendimento meccanico (informazioni isolate e ricevute, poi ripetute) ▫ apprendimento per ricezione (viene fornita una modellizzazione nel modo di apprendere da copiare, da riperpetuare) ▫ apprendimento per scoperta (la conquista della conoscenza avviene in modo autonomo da parte dell’allievo) ▫ apprendimento significativo (si costruisce una rete di conoscenza fra il nuovo ed il vecchio) (da Pellerey 1983). Gli assi di lettura sono integrazione/disgregazione, soggetto attivo/passivo
Definizione Obiettivi Individuazione Prerequisiti Articolazione Attività Organizzazione Valutazione Gagnè, Mager, Bloom Analisi Contesto Pellerey Definizione Obiettivi
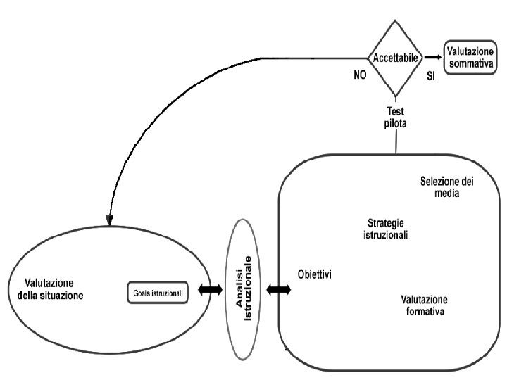
Instructional design • L’instructional Design è un metodo sistematico che concerne] come pianificare, sviluppare, valutare e gestire il processo istruttivo, così che possa garantire l’acquisizione da parte degli studenti di una performance adeguata (Kemp et a. , 1998, p. 2). • [L’Instructional Design è] la scienza e l’arte di creare dettagliate specificazioni per lo sviluppo, la valutazione e la messa a punto di situazioni, che facilitino l’apprendimento di unità di contenuti sia ampie, sia piccole (Seels e Glasgow, 1998, p. 7).
ADDIE -
• Analyze – il processo attraverso cui definire ciò che va insegnato; • Design – il processo attraverso cui definire come avverrà il percorso; • Develop – il processo attraverso cui creare e produrre i materiali; • Implement – il processo attraverso cui installare i dispostivi formativi nel contesto reale; • Evaluate – il processo attraverso cui determinare l’impatto sulla istruzione (Seels e Glasgow, 1998).
Analisys Determinare i bisogni che richiedono il processo educativo. Effettuare un’analisi per determinare il target cognitivo, affettivo e relativo alla motricità. Design Tradurre i goal del corso in risultati e obiettivi. Development Decidere i tipi delle attività e dei materiali. Implementation Produrre materiali che saranno utilizzati sia dagli insegnanti, sia dagli studenti. Determinare gli Preparare le bozze Prevedere gli aiuti argomenti o le dei materiali e e i supporti unità che debbono delle attività. necessari. essere affrontate e il tempo da dedicare a ciascuna. Determinare quali Mettere in Sperimentare abilità debbono sequenza le unità attività e materiali avere gli studenti con attenzione agli con un gruppo di in entrata. obiettivi del corso. utenti. Analizzare il tempo Dettagliare le unità Mettere a punto e e le risorse identificando per produrre i materiali disponibili. ciascuna gli e le attività. obiettivi principali. Definire le lezioni Produrre materiali e per ciascuna le aggiuntivi per attività. formare gli insegnanti. Fornire indicazioni per valutare gli apprendimenti. Evaluation Predisporre piani per la valutazione degli studenti. Predisporre i piani per la valutazione del sistema. Predisporre i piani per la revisione periodica del corso.
Problema? • Che competenze sono richieste al docente?
Modello di Gerlach ed Ely
Modello di Dick e Carey
Modello di Morrison, Ross e Kemp
Rapid prototyping • Non tutti gli elementi sono presenti nella fase iniziale; • I progettisti non sono infallibili.
Merrill e l’ID: i principi guida L’ID “non riguarda in senso stretto le fasi procedurali della progettazione educativa quanto piuttosto il complesso di metodologie e riferimenti teorici a cui bisogna richiamarsi per definire la migliore tipologia di intervento didattico. ” L’ID ha natura prescrittiva, si occupa del come favorire l’apprendimento.
I cinque principi di Merrill (2000) 1. Problem: gli studenti apprendono meglio per problemi. 2. Attivation: l’apprendimento è facilitato attraverso l’uso dell’attivazione di schemi precedenti. 3. Demonstration: l’apprendimento è più facile quando vi sono delel dimostrazioni o esemplificazioni. 4. Attuation: si impara sperimentando e riflettendo, serve uno scaffoldin o coaching. 5. Integration: l’apprendimento diviene stabile attraverso la trasferibilità, la dimostrazione pubblica, la discussione el’argomentazione.
Branch (1997): i modelli dell’ID soffocanti per i docenti e rigidi. Gordan e Zemke (2000). “Attacco all’ISD” 1. L’ ISD è troppo “goffo” e produce un approccio burocratico, difficilmente gestibile e toglie tempo al reale insegnamento. 2. L’ISD nasce con la pretesa di rappresentare una “tecnologia” per la formazione, cioè di trasformare, quella che è un’arte, in una “scienza esatta”. I risultati predicibili e realizzabili. 3. La rigidità dell’ISD produce soluzioni non corrette o viziate dal modello stesso e dalla sua ottica. 4. Nell’approccio dell’ISD è implicita l’assunzione che gli studenti siano delle persone poco competenti
Si stanno evidenziando due direzioni: • la prima prevede la presenza di principi che diventano regole da seguire e che il sistema, una volta progettato, deve possedere (Merrill, 2000). • la seconda vede la presenza di linee guida che sono meno vincolanti e che permettono una maggiore attenzione al contesto (modelli costruttivisti).
Individualizzazione e personalizzazione • Individualizzazione: si riferisce alle strategie didattiche mirano ad assicurare a tutti gli studenti il raggiungimento delle competenze fondamentali del curricolo, attraverso una diversificazione dei percorsi di insegnamento. • Personalizzazione: indica le strategie didattiche finalizzate a garantire ad ogni studente una propria forma di eccellenza cognitiva.
Per personalizzare. • Predisporre il pluralismo dei percorsi formativi. • Le attività, i compiti debbono consentire la possibilità di scelta da parte dell’alunno. • Permettere allo studente di maturare una consapevolezza in relazione alle proprie abilità e competenze. • Predisporre un adeguato contesto didattico.
Le condizioni della personalizzazione • Il principio delle opzioni che corrisponde alla pluralità di percorsi (dei livelli di base e altri di sviluppo personale). • Il principio dell’autoorientamento (sviluppare la capacità di scegliere, ovvero lavorare sull’orientamento; progressiva consapevolezza dei punti di forza e di debolezza, consuetudine con la valutazione). • Il principio della valutazione critica (formulazione di articolati giudizi critici per arrivare all’autovalutazione).
Ripensare al soggetto che apprende • Centralità della sua motivazione e volizione. • Attenzione ai processi cognitivi e metacognitivi. • L’importanza della consapevolezza nel governare il proprio processo (imparare ad imparare). • Collegare l’apprendimento formale e informale • Avviare un processo di apprendimento continuo per una società che cambia. • La conoscenza che si costruisce dal “basso”….
1990: il costruttivismo e la progettazione degli ambienti (Jonassen) • Il modello concepisce da un problema, una domanda, un caso o un progetto come il focus dell’ambiente con vari sistemi di supporto intellettuali che lo circondano. L’apprendimento basato su casi, progetti e problemi rappresenta una modalità di approccio alla complessità; tutti condividono lo stesso punto di partenza sull’apprendimento attivo, costruttivo e autentico. • Gli studenti apprendono i contenuti del dominio in funzione della soluzione del problema più che risolvere il problema come un’applicazione dell’apprendimento.
I CLE Constructive Learning Environment 1 • L’apprendimento basato su domande inizia con una domanda con risposte incerte o controverse. • Nell’apprendimento basato su casi gli studenti acquisisconoscenza e i requisiti per pensare abilità attraverso lo studio dei casi (legali, medici, lavoro sociale) e la preparazione di riassunti o diagnosi di casi. L’apprendimento dei casi è ancorato a contesti autentici; i learner dovrebbero padroneggiare la complessità e pensare come professionisti (Williams 1992).
I CLE Constructive Learning Environment 2 • L’apprendimento basato su progetti si sviluppa in un lungo termine, gli studenti si concentrano su progetti complessi che consistono in casi multipli. Essi dibattono le idee, pianificano e conducono esperimenti e comunicano le loro scoperte. • L’apprendimento basato su problemi integra corsi a livello di curricolo richiedendo che i learners autodirigano il loro apprendimento mentre risolvono numerosi casi intorno al curricolo.
Wiggins e i compiti autentici Le 10 caratteristiche delle attività autentiche • A partire da questa rassegna delle teorie più recenti sono state evidenziate delle caratteristiche contraddistinguono le attività autentiche (cfr. Reeves, Herrington, & Oliver, 2002). Queste caratteristiche sono:
1. Le attività autentiche hanno rilevanza nel mondo reale, e ripropongono, per quanto possibile, i compiti che si possono ritrovare nel mondo reale o professionale, non compiti scolastici e decontestualizzati. 2. Le attività autentiche sono “mal definite”, nel senso che devono richiedere agli studenti di procedere ad una ridefinizione del compito e dei sottocompiti necessari a completare l'attività; I problemi inerenti alle attività sono mal definiti ed aperti a multiple interpretazioni piuttosto che risolvibili facilmente con l’applicazione delle procedure già conosciute. Gli studenti devono identificare le loro proprie strategie e i sotto-obiettivi necessari per completare l’obiettivo principale.
3. Le attività autentiche contengono compiti complessi che debbono essere indagati dagli allievi in un periodo di tempo considerevole. Le attività sono completate in giorni, settimane e mesi piuttosto che in pochi minuti o ore. Richiedono un investimento significativo di tempo e di risorse intellettuali. 4. Le attività autentiche forniscono l'occasione di collaborare: La collaborazione è integrata nella soluzione del compito, sia all'interno del corso sia nell'ambiente real -life, e non è di solito realizzabile da un unico studente.
5. Le attività autentiche offrono l'occasione agli allievi di esaminare il compito da differenti prospettive, usando una varietà di risorse. I compiti autentici offrono agli studenti l'occasione di esaminare i problemi da diverse prospettive teoriche e pratiche, piuttosto che permettere una singola interpretazione o un unico percorso che gli studenti devono imitare per riuscire a risolvere il problema. L’uso di una varietà di risorse piuttosto che un numero limitato di riferimenti preselezionati richiede agli allievi la competenza di selezionare le informazioni rilevanti e di distinguerle da quelle irrilevanti.
6. Le attività autentiche forniscono l'occasione di riflettere: Le attività devono permettere ai principianti di fare le scelte e riflettere sul loro apprendimento sia individualmente che socialmente. 7. Le attività autentiche sono strettamente integrate con la valutazione: La valutazione delle attività è integrata con il compito stesso in un modo che riflette la valutazione della vita reale, a differenza della valutazione tradizionale che separa artificialmente la valutazione dalla natura dell'operazione.
8. Le attività autentiche possono essere integrate ed applicate attraverso i settori disciplinari differenti ed estendere i loro risultati al di là di specifici domini: Le attività autentiche incoraggiano prospettive interdisciplinari e permettono agli allievi di assumere diversi ruoli e di sviluppare esperienze in molti settori, piuttosto che acquisire conoscenze limitate ad un singolo campo o dominio ben definito.
9. Le attività autentiche generano artefatti finali che sono importanti di per sé, non come preparazione per il qualcos'altro: Le attività culminano nella creazione di un prodotto finale completo, piuttosto che in un'esercitazione o in uno stadio intermedio di preparazione per qualcos'altro. 10. Le attività autentiche permettono più soluzioni alternative e la diversità dei risultati: Le attività permettono una gamma variegata di soluzioni possibili e questo apre a molte soluzioni di natura originale, piuttosto che ad una singola risposta corretta ottenuta dall'applicazione di regole e procedure.
Meirieu e le situazioni problema • Una situazione-problema è organizzata attorno al superamento di un ostacolo da parte della classe, ostacolo precedentemente ben identificato. • Lo studio si organizza attorno ad una situazione a carattere concreto, che permetta effettivamente all’alunno di formulare ipotesi e congetture. Non si tratta dunque di uno studio già completato, né di un esempio ad hoc a carattere illustrativo.
• Gli alunni percepiscono la situazione loro proposta come un enigma da risolvere, in cui sono in grado di cimentarsi. È la condizione essenziale per far funzionare la devoluzione (la presa in carico autonoma e motivata da parte degli studenti): il problema, sebbene inizialmente proposto dall’insegnante, diventa un “loro” problema. La devoluzione è facilitata già nella fase di progettazione della situazioneproblema qualora il problema nasca direttamente dagli studenti.
• Gli alunni non dispongono, all’inizio, dei mezzi per la risoluzione, proprio perché vi è un ostacolo che debbono superare per arrivarci. È il bisogno di risolvere che spinge l’alunno ad elaborare o ad appropriarsi collettivamente degli strumenti intellettivi che saranno necessari per la costruzione della soluzione. • La situazione deve offrire una sufficiente resistenza che conduca l’alunno ad inverstirvi le sue conoscenze precedenti disponibili come pure le sue rappresentazioni, in modo che questa porti alla loro rimessa in causa e all’elaborazione di nuove idee.
• Pur tuttavia la soluzione non deve essere vista dagli alunni come qualcosa che non sia alla loro portata. L’attività deve espletarsi in una zona di sviluppo prossimale, propizia alla sfida intellettuale da rilevare e all’interiorizzazione delle “regole del gioco”. • L’anticipazione dei risultati e la sua espressione collettiva precedono la ricerca effettiva della soluzione, in modo che il “rischio” preso da ciascuno faccia parte del gioco.
• Il lavoro della situazione problema funziona sul modello del dibattito scientifico interno alla classe, stimolando i potenziali conflitti sociocognitivi. • La convalida della soluzione o la sua non accettazione non sono date dall’insegnante ma sono il risultato del modo di strutturazione della situazione stessa. Il riesame collettivo del cammino percorso costituisce l’occasione per un ritorno riflessivo, a carattere metacognitivo; ciò aiuta gli alunni a prendere coscienza delle strategie messe in campo in modo euristico e a stabilizzarle in procedure disponibili per nuove situazione-problema.