Program NOD 1 Uses crt Var a b
Program NOD 1; Uses crt; Var a, b, c, nod: integer; Procedure Evklid(m, n: integer; var k: integer); Begin while m<>n do if m>n then m: =m-n else n: =n-m; k: =m; end; Begin Write('a='); readln(a); Write('b='); readln(b); Evklid(a+b, a*a+b*b , c); Evklid(c, a*b, nod); Write('nod=', nod); End.
{ Используя процедуру определить максимум из трёх чисел, вводимых с клавиатуры} Uses crt; var x, y, z, c, m: integer; procedure Max(a, b: integer; var max: integer); begin if a>b then max: =a else max: =b; end; begin writeln('введите x, y, z'); readln(x, y, z); Max(x, y, c); Max(c, z, m); writeln('max=', m); end.
program z 2; uses crt; var m, i: integer; procedure pr (n: integer); var i : integer ; begin for i : =1 to n do write ('*'); writeln; end; Begin readln(m); for i: =1 to m do pr(i); end.
Программа печатает символы program z 2; uses crt; var m, i: integer; s: char; procedure pr (n: integer; a: char); var i : integer ; begin for i : =1 to n do write (a); writeln; end; Begin readln(m); readln(s) ; for i: =1 to m do pr(i, s); end.
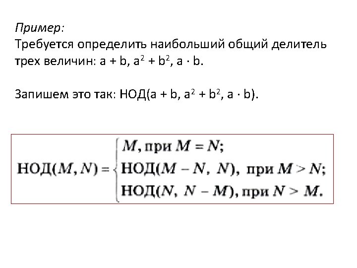
Определить наибольший общий делитель трех величин: а + b, а 2 + b 2, а b Program delitel; Uses crt; Var a, b, c, n: integer; Function NOD(m, n: integer): integer; Begin while m<>n do if m>n then m: =m-n else n: =n-m; NOD: =m; end; Begin Write('a='); readln(a); Write('b='); readln(b); c: =NOD(a+b, a*a+b*b); n: =NOD(c, a*b); Write(‘НОД = ‘ , n); End.
program soprotivlenie; uses crt; var RO, r 1, r 2, r 3, r 4, r 5, r 6: real; Function Par(X, Y: real): real; begin Par: =X*Y/(X + Y); end; Begin write(‘r 1='); read(r 1); write('r 2='); read(r 2); write('r 3='); read(r 3); write('r 4='); read(r 4); write('r 5='); read(r 5); write('r 6='); read(r 6); RO: = Par (r 1, r 2)+Par(r 3, Par (r 4, r 5))+r 6; writeln('RO=', RO: 5: 2); End.
Максимум из четырёх чисел Uses crt; var x, y, z, t, c, d, m: integer; Function Max(a, b: integer): integer; begin f a>b then Max: =a else Max: =b; end; Begin writeln(‘Введите числа x, y, z, t'); readln(x, y, z, t); c: =Max(x, y); d: =Max(z, t); m: =Max(c, d); writeln('max=', m); end.
- Slides: 17