Proficiency on Developmental Screening Tools ASQ PEDS etc



































- Slides: 35
Proficiency on Developmental Screening Tools – ASQ, PEDS, etc. CLIFFORD GROSS, MD FAAP CLINICAL ASSISTANT PROFESSOR, DEPARTMENT OF CHILD HEALTH, UA COM-P GRADUATE OF EAC-AZ COHORT 3 WITH SPECIALIZED TRAINING IN THE DIAGNOSIS AND MEDICAL HOME PROVISION OF CHILDREN WITH AUTISM
I have nothing to disclose.
Learning Objectives • 1) Understand the AAP’s recommendations for identifying infants and young children with developmental disorders through developmental surveillance and screening as discussed in the newly updated 2020 AAP Clinical Report. • 2) Become familiar with the use of the Parents’ Evaluation of Developmental Status (PEDS) and Ages and Stages Questionnaire (ASQ) as developmental screening tools. • 3) Review data supporting the use of the PEDS and ASQ for the detection of developmental disorders including Autism Spectrum Disorder.
1) Understand the AAP’s recommendations for identifying infants and young children with developmental disorders through developmental surveillance and screening as discussed in the newly updated 2020 AAP Clinical Report.
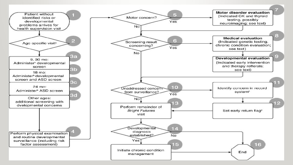
AAP 2020 Clinical Report – Developmental Surveillance and Screening • Revision of 2006 AAP policy statement on developmental surveillance and screening. • Provides an algorithm for a universal system of screening of all children in the primary care setting. • Supports developmental surveillance at every health supervision visit & administration of standardized screening tests at the 9 -, 18 - and 30 -month visits. • Developmental concerns elicited on surveillance at any visit should be followed by standardized screening test or direct referral for intervention and specialty care.
2) Become familiar with the use of the Parents’ Evaluation of Developmental Status (PEDS) and Ages and Stages Questionnaire (ASQ) as developmental screening tools.
Developmental Screening Tools - PEDS • Parent interview form designed to screen for developmental and behavioral problems needing further evaluation. • Age Range: 0 -8 y • Single response form used for all ages. • Useful as a surveillance tool as well as a screening tool. • 10 items. Takes 2 -5 minutes to administer. Has electronic format that can be adapted into EHR.
Developmental Screening Tools - PEDS • Psychometric Properties (from 2013 restandardization of families from diverse ethnic and socioeconomic backgrounds), n = 47, 531 • Sensitivity: 96% • Specificity: 83% • Utility as an Autism Screener • At 12 months, PEDS is 83% sensitive to an ASD diagnosis at 36 months, but only 60% specific. • Has utility as a component of ongoing surveillance.
Developmental Screening Tools - PEDS • Scoring Method: Risk categorization that provides an algorithm to guide need for referral, additional screening, or continued surveillance. • Available in multiple languages. Published by Ellsworth and Vandermeer Press, LLC. 888 -729 -1697 or www. pedstest. com • Cost: $42 for complete set (screens 50 children); $699 bulk order (screen 1000 children) • PEDS: Developmental Milestones (PEDS: DM) screener also available. • Similar to PEDS but incorporates milestones with 6 -8 items for each age level. • Takes 4 -6 min to complete. • Psychometrics similar to PEDS (though smaller sample for standardization)
PEDS Example - Real Patient
Developmental Screening Tools - ASQ • Ages and Stages Questionnaires (3 rd edition) is parent completed questionnaire with series of 21 questions screening communication, gross motor, fine motor, problem-solving and personal adaptive skills. • Results in pass, monitor, or fail scores for domains. • Age Range: 2 – 60 months. • 30 items. Takes 10 -15 minutes to administer. Has electronic format that can be adapted for an EHR.
Developmental Screening Tools - ASQ • Psychometric Properties (standardized on 2008 children from diverse ethnic and socioeconomic backgrounds including Spanish-speaking) • Sensitivity: 0. 70 – 0. 90 (moderate to high) • Specificity: 0. 76 – 0. 91 (moderate to high) • Across ages: • Sensitivity: 86% • Specificity: 85% • By domain: • Sensitivity: 83% • Specificity: 91%
Developmental Screening Tools – ASQ • Utility as an Autism Screener • General screen: Sensitivity: 0. 86, Specificity: 0. 85 • Using the monitor cutoff in communication domain identified 95% of children positive on ASD-specific screen. • Scoring Method: Risk categorization that provides a cutoff score in 5 domains of development that indicates possible need for further evaluation and a monitoring zone that identifies children who should be monitored and rescreened. • Available in multiple languages. Published by Paul H. Brooks Publishing Co, Inc. 800 -638 -3775 or www. brookspublishing. com • Cost: $295 for starter kit (can be reproduced and printed unlimited times)
ASQ Example - Real Patient
3) Review data supporting the use of the PEDS and ASQ for the detection of developmental disorders including Autism Spectrum Disorder.
Comparison of ASQ & PEDS • Study evaluated a sample of 334 children aged 12 to 60 months in a primary care setting in northern Ontario, Canada. • Parents completed both the PEDS and the ASQ and subsequently underwent a comprehensive psychologic evaluation. • Presence of 1 or more predictive concerns on PEDS & 1 or more failed domains on ASQ considered a positive screen. • Developmental Delay classified as scoring <10% on any of the criterion measures in the psychologic evaluation along with an adaptive composite score of <10% on the Vineland. Citation: Limbos MM, Joyce DP. Comparison of the ASQ and PEDS in Screening for Developmental in Children Presenting for Primary Care. J Dev Behav Pediatr. 2011; 32: 499 -511.
Comparison of ASQ & PEDS Results: • 34 children (10%) identified as having a developmental delay. • ASQ had moderate sensitivity (82%) and specificity (78%) in screening for developmental delay. • PEDS had moderate sensitivity (78%) but low specificity (64%) in screening for developmental delay. • Significant difference in both the sensitivity and specificity of the ASQ and PEDS. • ASQ more consistent across age groups with regard to sensitivity and specificity than PEDS. Citation: Limbos MM, Joyce DP. Comparison of the ASQ and PEDS in Screening for Developmental in Children Presenting for Primary Care. J Dev Behav Pediatr. 2011; 32: 499 -511.
Comparison of ASQ & PEDS Author Conclusions: • ASQ appears to have superior sensitivity and specificity to the PEDS, which appears to be clinically significant. • Although PEDS did not perform as well as ASQ, it has practical advantages related to shorter administration time and ease of completion in the waiting room of a busy clinic. • Findings of this study support the use of both the ASQ and PEDS (to a lesser extent) for developmental screening per AAP guidelines. • The choice of measure should be determined by the practice setting, population served, and the preference of the physician. Citation: Limbos MM, Joyce DP. Comparison of the ASQ and PEDS in Screening for Developmental in Children Presenting for Primary Care. J Dev Behav Pediatr. 2011; 32: 499 -511.
Can the ASQ Detect Autism • Study examines the ability of the ASQ-3 to identify children at risk for autism. • Looks at ASQ scores of children who screen positive on MCHAT-R, who continue to screen positive on MCHAT-R Follow-up Interview, and children ultimately diagnosed with ASD. • 2848 toddlers, aged 16 to 30 months, were screened with ASQ and MCHAT-R across 20 pediatric sites. Children who screened positive on the MCHAT-R and its follow-up interview were offered a diagnostic evaluation. Citation: Hardy S, Haisley L, et al. Can Screening with the Ages and Stages Questionnaire Detect Autism? J Dev Behav Pediatr. 2015; 36: 536 -543.
Can the ASQ Detect Autism Results: • Using the “monitor and/or fail” cutoff on any domain, the ASQ identified 87% of the children who screened positive on the MCHAT-R with follow up and 95% (20/21) of those diagnosed with an ASD. • Using the “monitor and/or fail” cutoff based solely on the Communication domain gives the same sensitivity of 95% (20/21) of those diagnosed with an ASD. • Using the fail cutoff on any domain gives a lower sensitivity of 81% of those diagnosed with an ASD. Citation: Hardy S, Haisley L, et al. Can Screening with the Ages and Stages Questionnaire Detect Autism? J Dev Behav Pediatr. 2015; 36: 536 -543.
Can the ASQ Detect Autism Author Conclusions: • Scores below the monitor cutoff on the Communication domain of the ASQ can indicate initial concern requiring autism-specific follow up. • Obviously, this has an extremely low specificity but may be useful in the future implementation of a 2 -stage screening strategy, with autism-specific screening reserved for those who are positive on a broadband screen. • Further research needed with a larger sample size, and across varied settings and demographic characteristics before a 2 -stage screening procedure can be adopted into clinical practice. Citation: Hardy S, Haisley L, et al. Can Screening with the Ages and Stages Questionnaire Detect Autism? J Dev Behav Pediatr. 2015; 36: 536 -543.
Questions? Comments?