Produo Limpa resduos da produo de alimentos Subttulo
Produção +Limpa & resíduos da produção de alimentos Subtítulo
Conteúdo • Produção + limpa • Laticínios • Abate e industrialização de carnes • Cerveja e refrigerantes • Sucos cítricos 2 22 de julho de 2012 Texto do rodapé aqui
Produção mais Limpa P+L
Desenvolvimento sustentável 4 22 de julho de 2012 Texto do rodapé aqui
Para onde vamos e como queremos ir 5 22 de julho de 2012 Texto do rodapé aqui
Definição – P+L Produção Mais Limpa é a aplicação contínua de uma estratégia ambiental preventiva integrada a processos, produtos e serviços para aumentar a eficiência global e reduzir os riscos para os seres humanos e para o ambiente. UNEP_2004
P+L
Benefícios ambientais ou econômicos ?
Suco de laranja - 100 Kg de laranja
Produtos cítricos 100 Kg de laranja
Se bem projetada, a produção mais limpa resulta em “win-win situations”. Ex: aplicando a tecnologia de P+L para o uso racional da água
P + L – preceito 1 “ Coletar e separar todo material orgânico secundário (que não seja produto direto), gerado ao longo do processo produtivo, da forma mais abrangente e eficiente possível, evitando que se juntem aos efluentes líquidos, e maximizar o seu aproveitamento ambientalmente adequado, com o menor uso possível de insumos e recursos (água e energia, etc”
P + L – preceito 2 – Uso racional da Água • Uso racional da água • Seleção e aquisição de medidores de vazão adequados • Instalação correta • Garantia de aferição • Rotina efetiva de leitura • Limpeza à seco – quando possível • Sistemas de alta pressão e baixo volume • Controlar tanques de escalda • Esvaziamento de vísceras à seco • Transporte seco de resíduos sólidos para destino correto • Reuso de água • • Sistemas de refrigeração Lavagem de carcaças – graxaria Esterilizadores – escaldagem Efluente tratado – lavagem de pátio externo
P + L – preceito 3 - Diminuição da carga orgânica poluente “ Evitar, o quanto for possível, o contato matéria orgânica/água efluente – ou seja, evitar que a carga orgânica dos efluentes aumente pelo aporte de material orgânico (sangue, material do bucho, aparas de carne e de gordura, etc). Isto implica em capturar, o quanto possível, os materiais ou resíduos antes que entrem nos drenos e canaletas de águas residuais”
Como implantar Situações específicas Priorizar etapas do processo com maior geração de resíduos maior consumo de água maior geração de desperdícios Implementação de programas Soluções pontuais Soluções globais Sustentabilidade
Como implantar • Por objetivos ou situações específicas, claramente aparentes – de forma simples e direta, pelo bom senso e experiência acumulada: identificar, priorizar e atacar etapas do processo produtivo de maior geração de resíduos e/ou de poluentes, de maior consumo de insumos, de maior geração de desperdícios, de maior uso e/ou geração de substâncias tóxicas – enfim, procurar, definir e implementar alternativas de P + L para os principais problemas ambientais e/ou de rendimento/desperdícios da empresa; • Por meio da elaboração, programação e execução de um “Programa de P + L”
Como implantar Antes de qualquer ação: • Convicção do (s) proponente (s) • Compromisso e apoio da direção da empresa • Entendimento, pelos colaboradores, do que é P + L e do que isto significa para eles e para a empresa • Boa vontade dos executores e colaboradores • Um nível mínimo de organização e ordenação na implementação de medidas de P + L (definição das tarefas, das responsabilidades, dos prazos e registros)
Passo à passo • Preparar proposta – apresentar à direção • Realizar treinamento / sensibilização (educação). • Definir equipe de trabalho que deve conter pessoas: • Com conhecimento e boa experiência nos processos produtivos (essencial) • Envolvida (s) com as operações de tratamento e disposição de efluentes e resíduos da empresa • Da área de utilidades (água, vapor, refrigeração, etc) • Da área de manutenção • Da área de qualidade
Passo à passo • Visitas à planta • Eleição de prioridades – ordenação de oportunidades • Para cada uma das oportunidades definir as ações de P + L • Elaboração de cronograma contendo: • Ação a ser realizada (“o que”) • Local ou ponto onde será realizada (“onde”) • Responsável pela ação: um só, mesmo que ajudado por outros colaboradores (“quem”) • Prazo acordado para a execução da ação: “data inicial – data final” ou “até data final” (“quando”)
Passo à passo • Medir – (Q, carga, peso, etc) • Calcular os custos vinculados (ao consumo, tratamento, desperdício) • Implantar as medidas de P+L • Monitorar parâmetros • Divulgar resultados
Abate de bovinos e suínos Fonte: Cetesb, 2003 Profa. Giovana Tommaso
Bovinos
Bovinos
Suínos
Suínos evisceração Corte da carcaça
Sangue • Gerado na razão de 15 a 20 L / animal. • Aproveitamento • • Farinha de sangue – ração Albumina Fibrina Plasma
Vísceras & couro • Passam por inspessão • Graxaria • Utilização mais nobre – grande quantidade de Na. Cl. (couro)
Produtos e sub-produtos bovinos – resíduos sólidos
Produtos e sub-produtos suínos – resíduos sólidos
Consumo de água - bovino
Consumo de água - distribuição
Energia Elétrica Energia térmica Cerca de 80 – 85% da energia total necesária em abatedouros é energia térmica, produzida em caldeiras!!
Detalhando a DBO
Industrialização de carnes
Processo Genérico Processo genérico
Consumo de água - produtos
Continuação. .
Carga orgânica Exemplo – Cáculo de carga orgânica Qual a concentração de DQO do efluente da produção de presunto cozido, considerando que de 80 à 95% da água consumida é descartada em forma de efluente. Considere a carga média com a vazão média, e produção de 5 t/dia
Resíduos sólidos
P+L Abate de bovinos e suínos e industrialização da carne Fonte: Cetesb, 2003 Profa. Giovana Tommaso
P + L – uso racional da água - abatedouro • Seleção e aquisição de medidores de vazão adequados • Instalação correta • Garantia de aferição • Rotina efetiva de leitura • Limpeza à seco – quando possível • Sistemas de alta pressão e baixo volume • Controlar tanques de escalda • Esvaziamento de vísceras à seco • Transporte seco de resíduos sólidos para destino correto • Reuso de água • Sistemas de refrigeração • Lavagem de carcaças – graxaria • Esterilizadores – escaldagem • Efluente tratado – lavagem de pátio externo
Diminuição da carga orgânica poluente abatedouro • Lavagem das carcaças – sprays com menos de 10 bar de pressão • Instalar dispositivos para coleta e transporte de material sólido (advindo de aparas) • Adequar o tempo de sangria • Enviar a gordura da limpeza das tripas para a graxaria • Minimizar a quantidade de sal (normal – 350, possível 150)
P+L • Sujestões mais custosas • Instalações de motores de alto rendimentoa • Substituição de gases (CFC por HFC) • Limpeza CIP
Laticínios P+L
Laticínios
Produtos
Efluentes
Consumo de água Aceitável: 1, 0 – 6, 0 L / Kg de leite recebido
Volume de efluentes
Constituíntes
Consumo de energia 80% - relacionados à energia térmica
Limpeza
OP+L 1
OP+L 2 FIFO Just in time 5 S Segregação. . .
OP+L 3
Cevejarias e Refrigerantes
Consumo de água • 4 – 7 hl de água / hl de cerveja
Consumo de energia • em média 118, 7 MJ/ h. L cerveja
Energia elétrica • 8 – 12 k. Wh/ h. L de cerveja
Resíduos sólidos
Trub fino/grosso / bagaço
Efluentes líquidos -
Composição qualitativa Características principais
Balanços
Refrigerante
• Água – 2, 7 a 14 L/L de refrigerante • Dependendo da fabricação – 23 – 78% encorporada no produto • Resíduos sólidos • Garrafas/ rótulos/ etc. . . • Resíduos pós consumo – embalagens não retornáveis.
Refrigerante
P + L – cervejarias e refrigerantres • Uso eficiente de água • Minimização de efluentes • Lavagem de garrafas
P+L Pasteurização - cerveja • Envase • Limpeza de Pisos • Confecção do mosto
Example of economy in a North American brewery
Sucos cítricos P+L
Rendimento teórico 100 Kg de laranja
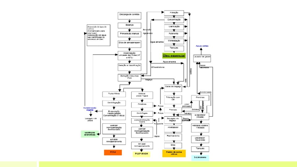
Etapas de produção
Características do efluente • Exercício: • • Calcule as relações importantes e responda: É possível utilização se processo biológico? É necessária a suplementação de nutrientes? Haverá necessidade de tratamento terciário? Quais as unidades de tratamento preliminar?
De onde vem. . .
P+L Largamente realizado
P+L • Correção de p. H – combinação de linhas • Reutilização da solução cáustica • Pré-concentração do suco por OR • Utilização de enzimas para melhoria na extração • Várias medidas para a redução de odor
- Slides: 90