PROCESO DE INSCRIPCIN SELECCIN Y MATRCULA ESTUDIANTES NUEVOS

















- Slides: 17
PROCESO DE INSCRIPCIÓN, SELECCIÓN Y MATRÍCULA ESTUDIANTES NUEVOS II PA 2016 1
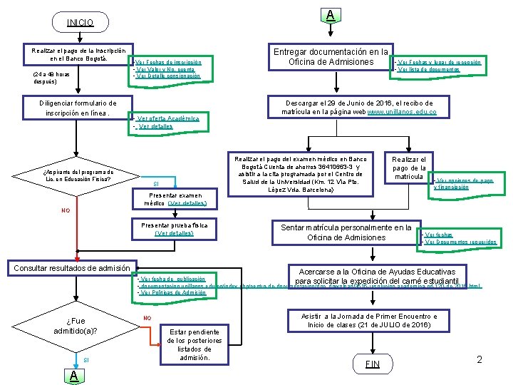
A INICIO Realizar el pago de la inscripción en el Banco Bogotá. (24 a 48 horas después) Diligenciar formulario de inscripción en línea. -Ver Fechas de inscripción - Ver Valor y No. cuenta - Ver Detalle consignación - Ver oferta Académica - Ver detalles ¿Aspirante del programa de Lic. en Educación Física? SI Presentar examen médico (Ver detalles) Entregar documentación en la Oficina de Admisiones - Ver Fechas y lugar de recepción - Ver lista de documentos Descargar el 29 de Junio de 2016, el recibo de matrícula en la página web www. unillanos. edu. co Realizar el pago del examen médico en Banco Bogotá Cuenta de ahorros 36410663 -3 y asistir a la cita programada por el Centro de Salud de la Universidad (Km. 12 Vía Pto. López Vda. Barcelona) Realizar el pago de la matricula - Ver opciones de pago y financiación NO Presentar prueba física (Ver detalles) Consultar resultados de admisión Sentar matrícula personalmente en la Oficina de Admisiones - Ver fechas - Ver Documentos requeridos Acercarse a la Oficina de Ayudas Educativas - Ver fecha de publicación para solicitar la expedición del carné estudiantil - documentacion. unillanos. edu. co/index. php/centro-de-documentacion/doc_download/3515 -resolucion-academica-nd-120 -de-2015. html - Ver Políticas de Admisión ¿Fue admitido(a)? SI A NO Estar pendiente de los posteriores listados de admisión. Asistir a la Jornada de Primer Encuentro e Inicio de clases (21 de JULIO de 2016) FIN 2
PROCESO DE INSCRIPCIÓN, SELECCIÓN Y MATRÍCULA – ESTUDIANTES NUEVOS (II PA 2016) Fechas de inscripción: 08 de Abril al 04 de Junio de 2016 (Ver calendario académico) Detalles de la consignación: Banco de Bogotá Cuenta de Ahorros Número 364 - 10663 – 3 Titular: UNIVERSIDAD DE LOS LLANOS Valor: $110. 300 2016 xx x xx 364106633 Universidad de los Llanos No. de identificación del aspirante 110. 300 Nombre del aspirante Teléfono de contacto Volver al flujograma 3
UNIVERSIDAD DE LOS LLANOS Oferta Académica en Pregrado (Sede Villavicencio) FACULTAD CIENCIAS ECONÓMICAS PROGRAMA HORARIO JORNADA DURACIÓN DIURNA 10 SEM. ADMINISTRACION DE EMPRESAS SAN ANTONIO L-V 8 -12 M. y 2 -6 PM ADMINISTRACION DE EMPRESAS SAN ANTONIO L-V 6 -10 PM NOCTURNA 10 SEM. CONTADURIA PUBLICA SAN ANTONIO L-V 8 -12 M. y 2 -6 PM DIURNA * 10 SEM ECONOMIA SAN ANTONIO L-V 8 -12 M. y 2 -6 PM DIURNA 10 SEM. MERCADEO SAN ANTONIO L-V 8 -12 M. y 2 -6 PM DIURNA 9 SEM. BARCELONA L-V 8 -12 M. y 2 -6 PM DIURNA 10 SEM. ENFERMERIA SAN ANTONIO L-V 8 -12 M. y 2 -6 PM DIURNA 9 SEM. TECNOLOGÍA EN REGENCIA DE FARMACIA SAN ANTONIO NOCTURNA 6 SEM. BARCELONA L-V 8 -12 M. y 2 -6 PM DIURNA 10 SEM. BARCELONA DIURNA 4 SEM. BARCELONA L-V 8 -12 M. y 2 -6 PM DIURNA 10 SEM. BARCELONA DIURNA 9 SEM. DIURNA 10 SEM. BIOLOGIA CIENCIAS BÁSICAS INGENIERIA DE SISTEMAS E INGENIERÍA INGENIERIA ELECTRONICA CIENCIAS DE LA SALUD SEDE INGENIERIA AGROINDUSTRIAL CIENCIAS INGENIERIA AGRONOMICA AGROPECUARIAS Y MEDICINA VETERINARIA Y ZOOTECNIA RECURSOS NATURALES TECNOLOGIA EN GESTION DE EMPRESAS PECUARIAS (V/cio) mínimo cupo de 20. LIC. EN EDUCACION FISICA CIENCIAS LIC. EN MATEMATICAS Y FISICA HUMANAS Y DE LA LIC. EN PEDAGOGIA INFANTIL EDUCACIÓN LIC. EN PRODUCCION AGROPECUARIA L-V 6 -10 PM y SABADOS SÁBADOS BARCELONA L-V 8 -12 M. y 2 -6 PM Ver más detalles * Jornada Diurna hasta V semestre, a partir de VI semestre la jornada puede cambiar a Nocturna Volver al flujograma 4
FORMULARIO DE INSCRIPCIÓN EN LÍNEA (II PA 2016) Fechas de inscripción: 08 de Abril al 04 de Junio de 2016 (Ir al formulario) Instrucciones: El formulario de inscripción en línea requiere información personal, familiar, socioeconómica y académica y debe ser diligenciado en su totalidad, en caso contrario el aspirante no será tenido en cuenta en el proceso de selección. Para realizar cualquier reclamo se debe presentar el formulario de inscripción de manera impresa (lo cual podrá realizar en el 6 to paso), en la Oficina de Admisiones. Ud puede realizar el pago de varios formularios de inscripción, y aplicar así a varios programas simultáneamente como primera opción. 5 Volver al flujograma
EXAMEN MEDICO ASPIRANTES PROGRAMA DE LICENCIATURA EN EDUCACIÓN FÍSICA (II PA 2016) Los aspirantes del Programa de Lic. ED. Física deben presentarse a partir del 9 de mayo hasta el viernes 27 de mayo en el horario de 1: 30 a 5: 30 pm, con los siguientes documentos: • Realizarse electrocardiograma con su respectiva lectura, para ser valorado por el Centro de Salud de la Universidad. • Presentar consignación del examen médico • Formato caracterización FO-BIN-08 ((Descargarlo página: www. unillanos. edu. co - link parte inferior “sistema integrado de gestión”- mapa de procesos bienestar institucional - formatos y presentarlo el día que se presente a la Caracterización Médica). ) Lugar: OF. DE PROMOCIÓN EN SALUD BIENESTAR INSTITUCIONAL Sede Barcelona de la Universidad de los Llanos (Km. 12 vía Puerto López – Vereda Barcelona, Tel: 6616800 ext. 174) Volver al flujograma
FORMATO PAGO EXAMEN MEDICO PARA EL II PA 2016 Realizar el pago del examen médico (31. 000 pesos), Formato nacional de recaudos en el banco de Bogotá, cuenta de Ahorro número 364 -106633, referencia 1: 446010, referencia 2: Documento de identidad, como se ilustra en la imagen: Nota: Los aspirantes de Lic. Ed. Física deben realizar el examen medico antes de presentar la prueba física. Volver al flujograma 7
PRUEBA FÍSICA – ASPIRANTES PROGRAMA DE LICENCIATURA EN EDUCACIÓN FÍSICA (II PA 2016) Esta prueba es requisito indispensable en el proceso de selección. En caso de no presentarla o resultar no apto(a), ud no será admitido. • Fecha y Hora: 13 de JUNIO de 2016, 8 a. m. Nota: Traer ropa adecuada para actividad física (sudadera, camiseta, pantaloneta, zapatos deportivos, traje de baño) y presentar el certificado médico expedido por la Universidad. Lugar: Oficina del programa de Lic. en Educación Física Sede Barcelona de la Universidad de los Llanos (Km. 12 vía Puerto López – Vereda Barcelona, Tel: 6616800 ext. 174) Volver al flujograma
RESULTADOS DE ADMISIÓN – ESTUDIANTES NUEVOS (II PA 2016) En cumplimiento del calendario académico 2016, la Oficina de Admisiones publicará, en la página web institucional, los resultados de admisión el día 17 de Junio de 2016. Posteriormente se estarán publicando nuevos resultados, hasta completar los cupos establecidos por el Consejo Académico, a saber: http: //www. unillanos. edu. co/index. php/admisiones/calendari o-academico 9 Volver al flujograma
REQUISITOS PARA EL EXAMEN MEDICO PARA EL II PA 2016 Todos los aspirantes admitidos deben presentarse a realizar el examen médico según cronograma, con los siguientes documentos: • Presentar consignación del examen médico • Formato caracterización FO-BIN-08 (Descargar). presentarlo el día que se realice la Caracterización Médica • Los aspirantes admitidos para el programa de Enfermería deben presentar adicionalmente copia del carnet de vacunación contra la Hepatitis B (vacunación reciente). Volver al flujograma
CRONOGRAMA EXAMEN MEDICO PARA EL II PA 2016 Lugar: OF. DE PROMOCIÓN EN SALUD BIENESTAR INSTITUCIONAL Sede Barcelona de la Universidad de los Llanos (Km. 12 vía Puerto López – Vereda Barcelona, Tel: 6616800 ext. 174) Volver al flujograma
POLÍTICAS DE ADMISIÓN En la Universidad de los Llanos los cupos se asignan en estricto orden descendente, según el puntaje obtenido por cada aspirante en el Programa Académico seleccionado en primera opción. Este puntaje es calculado a partir de una ponderación de los puntajes obtenidos en cada área del Examen de ICFES. Click aquí para más detalles. • Ponderación de los puntajes obtenidos en cada área del Examen de ICFES. (aspirantes en condición de discapacidad auditiva Acuerdo Académico 022 de 2015 ). Click aquí para más detalles Los aspirantes tienen la posibilidad de elegir un Programa Académico como segunda opción, al cual podrán ser admitidos, siempre y cuando haya disponibilidad de cupo en este programa después de realizado el proceso de selección, no haya sido admitido a la carrera de primera opción y tenga un puntaje que le permita ingresar a la carrera de segunda opción. 12 Volver al flujograma
RECEPCIÓN DE DOCUMENTOS – ASPIRANTES ADMITIDOS (II PA 2016) Lugar: Oficina de Admisiones, Registro y Control Académico Torre Administrativa de la Sede Barcelona de la Universidad de los Llanos (Km. 12 vía a Puerto López – Vereda Barcelona) Fecha y Hora: 17 al 22 de JUNIO de 2016 7: 30 a 11: 00 a. m. , 2: 00 a 5: 00 p. m. 13 Volver al flujograma
RECEPCIÓN DE DOCUMENTOS – ASPIRANTES ADMITIDOS (II PA 2016) Presentar los siguientes documentos en una carpeta desacificada No. 13 con gancho legajador plástico: ü Resultados del Examen de Estado-ICFES. ü Fotocopia del Documento de Identidad. ü Fotocopia del Diploma y del Acta de Grado ü Recibo de Pago de la Inscripción ó Consignación. ü Fotocopia del Registro Civil. ü Fotocopia del Carné de Seguro Médico EPS del estudiante y de quien lo tenga afiliado. ü 2 fotos 3 x 4 cm fondo azul. üCopia auténtica de la Declaración de Renta y Patrimonio de los padres o de la persona que responda económicamente por el estudiante. Si las personas no están obligados a declarar renta y patrimonio, deben presentar el Certificado de Ingresos expedido por la empresa en que laboran, adjuntando también el Certificado de la Cámara de Comercio de la entidad. En el caso de las personas independientes (que no están obligados a declarar renta y patrimonio), se deberá presentar el Certificado de Ingresos avalado por Contador Público anexando fotocopia de la Tarjeta Profesional y de la Certificación de la Junta de Contadores. De igual manera deben anexar formato de No declarante de la DIAN. 14 Volver al flujograma
PAGO DE LA MATRÍCULA – ESTUDIANTES NUEVOS (II PA 2016) Fechas: Matrícula Ordinaria: 29 de Junio al 14 de JULIO de 2016, Matrícula Extraordinaria: 15 al 25 de JULIO de 2016. Pago de contado: Banco de Bogotá, Banco Congente, Banco Caja social y Bancolombia Opciones de financiación: Existen varias entidades, por ejemplo: ICETEX: Tel 019003313777 (click para más información) Funcionario que atiende esta línea de crédito en Unillanos: Robinson Gaona (Admisiones Telf. 6616800 ext. 115) COMUNA: Dir Cra. 22 No. 23 -09 Vía Pto. López (Instalaciones de la Universidad Cooperativa), Tels 6604948, 6604950 BANCO PICHINCHA: Centro comercial Galerón, 2 do piso. Tel: 018000 919918 / 018000 111111 Nota: A partir del segundo semestre, cuando el admitido ya ha adquirido su calidad de estudiante, puede acceder a diversos beneficios económicos otorgados por la Universidad: - Descuentos socioeconómicos, previa presentación de la documentación y visita domiciliaria. - Descuentos por el ejercicio del sufragio, previa entrega de una copia del certificado electoral del estudiante. - Exoneración del pago de la matrícula, como estímulo por el buen rendimiento académico. Volver al flujograma 15
LEGALIZACIÓN DE LA MATRÍCULA – ESTUDIANTES NUEVOS (II PA 2016) Lugar: Oficina de Admisiones, Registro y Control Académico Torre Administrativa de la Sede Barcelona de la Universidad de los Llanos (Km. 12 vía a Puerto López – Vereda Barcelona) Fecha y Hora: 29 de Junio al 26 de Julio de 2016 Lunes a Viernes - 7: 30 a 11: 00 a. m. , 2: 00 a 5: 00 p. m. Documentos: - Recibo de matrícula cancelado. - Examen médico realizado en el Centro de Salud de la Universidad. - Electrocardiograma (para Lic. en Educación Física) - Vacuna Hepatitis B (para Enfermería) Nota: Si ud no realiza este proceso de legalización de la matrícula, no será considerado estudiante de la Universidad, y su cupo se le otorgará a otro aspirante, sin posibilidad de devolución del dinero consignado. Volver al flujograma 16
OFICINA DE ADMISIONES, REGISTRO Y CONTROL ACADÉMICO Correo electrónico: admisiones@unillanos. edu. co Ubicación: Km. 12 Vía Puerto López – Vereda Barcelona Teléfono: 6616800 Extensiones: 115 Celular: 3015762721 17