PROCESO DE HOMINIZACIN Identificar las especies del proceso

















- Slides: 17
PROCESO DE HOMINIZACIÓN Identificar las especies del proceso de hominización y sus principales características.
El concepto de evolución Es un proceso continuo, de larga duración, en el cual las especies van transformando sus características en sucesivas generaciones. Estos cambios son biológicos, pero también intervienen factores ambientales. La Teoría de la Evolución responde a estudios desarrollados por naturalistas y biólogos de los últimos tres siglos, tal vez el más importante fue: La selección natural es un proceso por el cual, los efectos ambientales (falta de recursos, clima, cambios geológicos, aparición de nuevas especies, etc. ) conducen a un grado variable de éxito reproductivo a ciertos individuos de una población, con rasgos diferentes y heredables. En 1859, Charles Darwin publicó “El origen de las especies”.
1. El concepto de evolución ENTONCES, ¿QUÉ ES LA EVOLUCIÓN? Podríamos esquematizar los elementos centrales de esta definición, del modo siguiente: Evolución como Debido a la acción de Proceso continuo Factores ambientales de Transformación biológica de las especies Lo que da lugar al concepto de Selección Natural
Ejemplo ¿Qué diferencias puedes notar entre un gorila y un ser humano?
2. Hominización Características de La Evolución Humana Son numerosas las similitudes y diferencias. En cuanto a las diferencias destaquemos las siguientes: La bipedestación La postura erguida de la espalda Una pelvis ancha Un hueso del talón alargado Pulgar del pie alargado y alineado con el resto de los dedos del pie Liberación de las extremidades superiores Disminución gradual del tamaño de la cara y de los dientes Una rodilla que puede doblarse en un solo sentid. Aumento gradual, pero no necesario, del volumen del cerebro
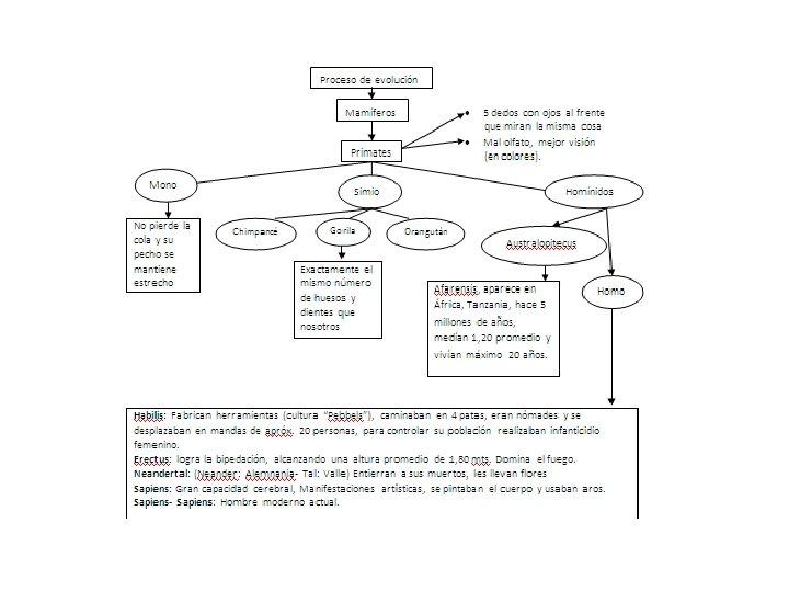
Hominización La hominización es el proceso mediante el cual el ser humano evolucionó desde las formas más simples hasta conformar su estado actual. Australopithecus Fue el primer eslabón de la evolución humana, Posición erguida y bipedación. Homo Habilis Primer eslabón del género Homo. Fue el primero en elaborar herramientas. Homo Erectus Neanderthal Fue el primero en emigrar de África hacia otros continentes. Fue el primero en desarrollar enterramientos, migró a América. Sapiens (sapiens) Fue el que pobló todo el mundo, constituye antecedente del hombre actual. HOMO MODERNO
ETAPAS DE LA PALEOHISTORIA Analizar características de las 3 etapas de la Paleohistoria
Paleohistoria EDAD DE PIEDRA PALEOLÍTICO (piedra tallada) • Hominización • Organización familiar en bandas nómadas cazadoras y recolectoras. NEOLÍTICO (piedra pulida) EDAD DE LOS METALES • Revolución agrícola. • Sedentarización • División social del trabajo. • Arte Megalítico • Sociedades agrícolas complejas. • Avances técnicos y en medios de transporte • Ciudades, comercio.
LA REVOLUCIÓN DEL NEOLÍTICO 8. 000 – 6. 000 DESARROLLO DE LA AGRICULTURA. Guerras Sedentarización Desarrollo de excedentes alimentarios: crecimiento demográfico. INVENTOS: Metalurgia Rueda: carro y torno. Arado. Jerarquización social. División social del trabajo. Artesanía: piedra, cerámica, tejido. Desarrollo urbano
PRIMERAS CIVILIZACIONES Identificar características comunes y particulares de las primeras civilizaciones.
4. Concepto de civilización Lo importante es que comprendas que toda civilización implica un desarrollo complejo de la cultura y que se expresa en aspectos materiales, técnicos, organizativos y espirituales. Toda civilización cuenta con las siguientes características: 1. Aglomeraciones de población (de 5. 000 habitantes, por lo menos). 2. Dominio de la escritura. 3. Centros ceremoniales de culto. 4. Autoridades dotadas de poder de coerción (Estado).
Concepto de civilización Características comunes de las primeras civilizaciones 1 Se asentaron en llanuras fértiles bañadas por ríos. 2 Tuvieron numerosas ciudades. 3 Tuvieron sociedades jerarquizadas en estamentos cerrados. 4 Desarrollaron una importante arquitectura monumental (imágenes). 5 Tuvieron un gran desarrollo científico. 6 Fueron sociedades esclavistas.
ACTIVIDAD Egipto Fecha de surgimiento Continente Ubicación y río Características políticas “ Económicas “ Sociales “ Religiosas “ Arquitectónicas Otras caract. culturales (escritura, arte, etc. ) Mesop. India China