PRCTICA TRADOS Vista General Proceso de aprendizaje Fase




















- Slides: 20
PRÁCTICA TRADOS Vista General
Proceso de aprendizaje • Fase de entrenamiento – Una vez instalado SDL Trados entre a la aplicación y vaya a la vista Bienvenida. – En la vista Bienvenida vaya a la solapa Introducción y visualice: • Videos sobre SDL Trados Studio • Introducción a SDL Multiterm • Lea las siguientes guías de inicio rápido: – Gestión de proyectos – Gestión de memorias de traducción – Traducción y revisión
Proceso de aprendizaje Ver los siguientes videotutoriales de SDL Trados Studio. Un paseo rápido por SDL Trados Studio Creación y gestión de proyectos Traducción de documentos individuales Introducción a SDL Multi. Term How to create an Auto. Suggest dictionary in SDL Trados Studio 2015 • Using the alignment tool in SDL Trados Studio 2015: • • https: //www. youtube. com/watch? v=y. S 1_BVi_YJU
Acceder a SDL Trados Studio Poner en Buscar trados
Pulsar en el icono de Trados
Pulsar Siguiente
Pulsar Finalizar
Crear proyectos, Traducir y revisar documentos Crear Memorias de Traducción Presentación y Visión General Crear diccionario Auto. Suggest Alinear texto Crear Bases de Datos Terminológicas
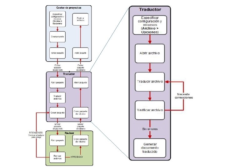
Ayuda SDL Trados • Pulsar en: Ayuda. Temas de ayuda. Cómo empezar en Studio • Cómo empezar en SDL Trados Studio – Aquí puede obtener una descripción general del proceso; para obtener instrucciones detalladas sobre los puntos que se comentan a continuación, consulte el resto de libros de la lista Contenido. – Paso 1: Especificar la configuración – Los usuarios que crean proyectos (por lo general, los gestores de proyectos) y los usuarios que realizan la traducción de un único archivo (por lo general, los traductores autónomos), deben especificar su configuración antes de empezar. Esto incluye: • Configuración de tipo de archivo • Configuración de procesamiento por lotes • Recursos de traducción: Memorias de traducción, bases de datos terminológicas, proveedores de traducción automática y diccionarios de Auto. Suggest. • El usuario solo tiene que indicar la configuración la primera vez que traduce y esta después se utilizará automáticamente cada vez que cree un proyecto o abra un archivo para traducir.
Ayuda SDL Trados • Cómo empezar en SDL Trados Studio – Paso 2: Elija un flujo de trabajo: • Flujo de trabajo de traducción de un único archivo • Traducción del paquete del proyecto Flujo de trabajo sin conexión
Referencias • • SDL Trados ayuda en línea. SDL Trados Studio 2015. Gestión de memorias de traducción. Guía de inicio rápido. Translation_Memory_Management_QSG_es. pdf. SDL Trados Studio 2015. Gestión de proyectos. Guía de inicio rápido. Project_Management_QSG_es. pdf. SDL Trados Studio 2015. Traducir y revisar documentos. Guía de inicio rápido. Translating_and_Reviewing_Documents_QSG_es. pdf. Una introducción a las memorias de traducción. Translation. Memory_ebook_ES_tcm 91 -93064. pdf Preguntas frecuentes: http: //www. sdl. com/es/cxc/language/translationproductivity/trados-studio/faqs. html SDL Trados Studio Online Help – http: //producthelp. sdl. com/SDL_Trados_Studio_2015/client_en/SDL_Trados_Studio_Help. ht m • How to create an Auto. Suggest dictionary in SDL Trados Studio 2015 – https: //www. youtube. com/watch? v=N 0 m 8 t 2 K 1 YLE
Referencias • • Getting Started with SDL Trados Studio 2015: – A quick tour around SDL Trados Studio 2015 – Creating and managing a project in SDL Trados Studio 2015. – Translating a single document in SDL Trados Studio 2015 – Working with project packages in SDL Trados Studio 2015 Cómo traducir en SDL Trados Studio (2015): – http: //tradugeek. com/2015/07/traducir-en-trados-studio-2015/