Pointint x int y Point int get X





































- Slides: 37
Point(int x, int y) Point() int get. X() void set. X(int x) int get. Y() void set. Y(int y) void set. Location(Point) void set. Location(int x, int y) void translate(Point) x y int _x int _y Rectangle x y height width Rectangle(int x, int y, int w, int h) Rectangle() int get. X() void set. X(int x) int get. Y() void set. Y(int y) int get. Width() void set. Width() int get. Height() void set. Location(Point) void translate(Point) void set. Bounds(Rectangle) boolean contains(Point) boolean contains(Rectangle) boolean same. Shape(Rectangle) int _x int _y int _height int _width
Rectangle Dimension Upper Left Corner uly ulx Entry Point (origin) brx Exit Point (virtual) bry Bottom Right Corner Dimension(int ulx, int uly, int brx, int bry) Dimension(Dimension) Dimension() int get. Upper. Left. X() void set. Upper. Left. X(int ulx) int get. Upper. Left. Y() void set. Upper. Left. Y(int uly) int get. Bottom. Right. X() void set. Bottom. Right. X(int brx) int get. Bottom. Right. Y() void set. Bottom. Right. Y(int bry) int get. Exit. Point. X() int get. Exit. Point. Y() void grow. To. Include. Size. At(Dimension, Point) Dimension Upper Left Corner Entry Point Size Exit Point Bottom Right Corner Size(int ulx, int uly, int brx, int bry, int ox, int oy) Size(Size s) Size() void set. Exit. Point. X(int ox) void set. Exit. Point. Y(int oy) int _exit. X int _exit. Y
Error. Handler. Interface Resource. Factory. Interface Context. Interface new. Context(Facade, Font, Color, Background) Color. Interface get. Color(name) Color. Interface do. Get. Color(name, basic. Color) Color. Interface do. Get. Color(name, red, green, blue) Font. Interface get. Font(name) Font. Interface do. Get. Font(name, family, style, point) Style. Interface get. Style(name) Style. Interface do. Get. Style(name, font, color, background) Color. Interface do. Get. Default. Color() Color. Interface do. Get. Default. Background() Font. Style do. Get. Default. Font() Style. Interface do. Get. Default. Style() Resource. Factory Color. Interface get. Color(name) Color. Interface do. Get. Color(name, basic. Color) Color. Interface do. Get. Color(name, red, green, blue) Font. Interface get. Font(name) Font. Interface do. Get. Font(name, family, style, point) Style. Interface get. Style(name) Style. Interface do. Get. Style(name, font, color, background) Color. Interface do. Get. Default. Color() Color. Interface do. Get. Default. Background() Font. Style do. Get. Default. Font() Style. Interface do. Get. Default. Style() Color. Interface create. Color(basic. Color) Color. Interface create. Color(red, green, blue) Font. Interface create. Font(family, style, point) Hash. Table _color. Registry Hash. Table _font. Registry Hash. Table _style. Registry Error. Handler. Interface Color. Interface AWTResource. Factory Color. Interface create. Color(basic. Color) Color. Interface create. Color(red, green, blue) Font. Interface create. Font(family, style, point) Context. Interface new. Context(Facade, Font, Color, Background) Font. Interface AWTColor AWTFont Context. Interface AWTContext
Font. Interface String get. Name() String get. Key() Font. Family get. Family() Font. Style get. Style() int get. Size() java. awt. Font get. AWTFont() Font String get. Name() String get. Key() Font. Family get. Family() Font. Style get. Style() int get. Size() Font. Family DEFAULT String _name String _key int _size AWTFont COURIER HELVETICA TIMES_ROMAN Font. Style PLAIN BOLD ITALIC BOLD_ITALIC java. awt. Font get. AWTFont() java. awt. Font _font Color. Interface String get. Name() java. awt. Font get. AWTColor() Basic. Color String get. Name() String _name AWTColor java. awt. Color get. AWTColor() java. awt. Color_color BLACK WHITE RED . . .
Style. Interface String get. Name() Font. Interface get. Font() void set. Font(font) Color. Interface get. Color() void set. Color(color) Color. Interface get. Background() void set. Background(color) Style String get. Name() Font. Interface get. Font() void set. Font(font) Color. Interface get. Color() void set. Color(color) Color. Interface get. Background() void set. Background(color) Font. Interface color background Color. Interface
Font. Owner. Interface void set. Font(Font. Interface Error. Handler. Interface Color. Owner. Interface void set. Color(Color. Interface) Resource. Owner. Interface Facade get. Facade() Background. Owner. Interface void set. Background(Color. Interface) Style. Owner. Interface Resource. Initializer. Interface void set. Style(Style. Interface) Resource. Owner. Interface get. Owner() Ressource. Initializer Font. Interface new. Font(Resource. Owner. Interface, String) Color. Interface new. Color(Resource. Owner. Interface, String) Style. Interface new. Style(Resource. Owner. Interface, String) Error. Handler. Interface get. Next. Error. Handler() void report. Bug(Error) void report. Warning(String) boolean has. Next. Error. Handler() Style. Initializer Resource. Owner. Interface get. Owner() Style. Interface init. Resource(String) Background. Initializer Resource. Owner. Interface get. Owner() Color. Interface init. Resource(String) Color. Initializer Resource. Owner. Interface get. Owner() Color. Interface init. Resource() Font. Initializer Resource. Owner. Interface get. Owner() Font. Interface init. Resource()
Font. Interface Color. Interface Style. Interface Font. Defered Color. Defered Style. Defered String _name Font. Initializer Color. Initializer Style. Initializer Resource. Owner Ressource Defered Owner service Ressource Initializer Concrete Resource init. Resource new assignement service
Error. Handler. Interface boolean has. Next. Error. Handler() Error. Handler. Interface get. Next. Error. Handler() boolean can. Handle. Error() void report. Error(Error) void handle. Error(Error) Glyph Root. Glyph Facade ? Application Default. Error. Handler boolean has. Next. Error. Handler() Error. Handler. Interface get. Next. Error. Handler() boolean can. Handle. Error() void report. Error(Error) void handle. Error(Error)
request guarded object not in right state notifying relevant state change actions result Thread. Condition. Interface void await() void signal() Thread. Condition void await() void signal()
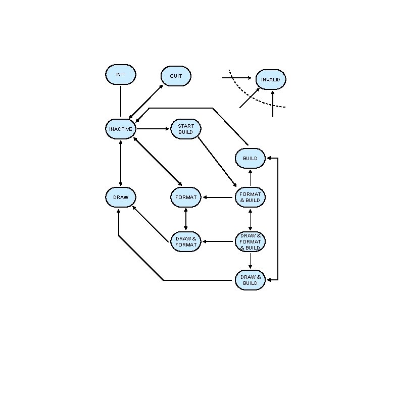
Facade Notifying. Thread. State. Interface void change. State(Thread. State. Interface) void set. State(Thread. State. Interface) boolean is. Inactive() boolean is. Building() boolean is. Formatting() boolean is. Drawing() void start. Build() void end. Build() void start. Draw() void end. Draw() void start. Update. Glyph() void end. Update. Glyph() boolean is. Drawable() boolean is. Updatable. Glyph() boolean is. Formattable() boolean is. Inactive() boolean is. Building() boolean is. Formatting() boolean is. Drawing() void start. Build(Notifying. Thread. State) void end. Build(Notifying. Thread. State) void start. Draw(Notifying. Thread. State) void end. Draw(Notifying. Thread. State) void start. Update. Glyph(Notifying. Thread. State) void end. Update. Glyph(Notifying. Thread. State) boolean is. Drawable() boolean is. Updatable. Glyph() boolean is. Formattable() Thread. State. Invalid boolean _inactive. Flag boolean _formattable. Flag boolean _formatting. Flag boolean _drawable. Flag boolean _drawing. Flag boolean _updatable. Glyph. Flag boolean _updating. Glyph. Flag boolean _building. Flag state after start draw state after end draw state after start format state after end build state after start build state after end update glyph state after start update glyph
INIT INACTIVE QUIT INVALID START BUILD DRAW FORMAT & BUILD DRAW & BUILD
java. lang. Thread. State. Interface void awake() Thread. State void awake() void run() boolean is. In. Right. State() void execute() Build. Thread boolean is. In. Right. State() void execute() Format. Thread boolean is. In. Right. State() void execute() Facade Thread. Condition. Interface Draw. Thread boolean is. In. Right. State() void execute() Format. Status. Interface boolean is. Dirty() boolean is. Clean() boolean is. New() boolean is. Unstable() boolean is. Proceed() Size get. Current. Size() Dimension get. Estimated. Size(Glyph. Interface) void set. Estimated. Size(Size) void expand. Estimated. Size(width, height) Format. Status. Unstable Format. Status. Dirty Format. Status. Clean Format. Status. Proceed Size _estimated. Size Format. Status. New
clean proceed dirty unstable drawable unformatable area
Glyph. Interface Component. Glyph. Interface get. Parent() void set. Parent(Glyph. Interface) void clear. Parent() Glyph. Interface get. Child(int) void add. Child(Glyph. Interface) void insert. Child(int, Glyph. Interface) void replace. Child(int, Glyph. Interface) void remove. Child(int) int index. Of(Glyph. Interface) int number. Of. Children() Glyph. Interface get. Parent() void set. Parent(Glyph. Interface) void clear. Parent() Atom 0. . 1 Dimension parent size Composite. Glyph Dimension get. Size() void set. Size(Dimension) void reset. Size(Dimension) void insert. Child(int, Glyph. Interface) void replace. Child(int Glyph. Interface) void remove. Child(int) int index. Of(Glyph. Interface) Composite. Glyph. Arity 1 0. . 1 children Glyph. Interface get. Child(int) void insert. Child(int, Glyph. Interface) void replace. Child(int, Glyph. Interface) void remove. Child(int) int number. Of. Children() Combinator Combionator. Arity. N Glyph. Interface get. Child(int) void insert. Child(int, Glyph. Interface) void replace. Child(int, Glyph. Interface) void remove. Child(int) int number. Of. Children() 0. . * children
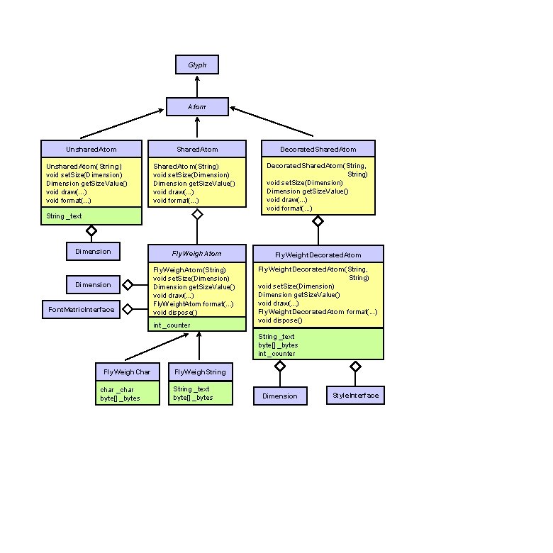
Glyph Atom Unshared. Atom(String) void set. Size(Dimension) Dimension get. Size. Value() void draw(. . . ) void format(. . . ) Shared. Atom(String) void set. Size(Dimension) Dimension get. Size. Value() void draw(. . . ) void format(. . . ) Decorated. Shared. Atom(String, String) void set. Size(Dimension) Dimension get. Size. Value() void draw(. . . ) void format(. . . ) String _text Dimension Font. Metric. Interface Fly. Weigh. Atom(String) void set. Size(Dimension) Dimension get. Size. Value() void draw(. . . ) Fly. Weight. Atom format(. . . ) void dispose() int _counter Fly. Weight. Decorated. Atom(String, String) void set. Size(Dimension) Dimension get. Size. Value() void draw(. . . ) Fly. Weight. Decorated. Atom format(. . . ) void dispose() String _text byte[] _bytes int _counter Fly. Weigh. Char char _char byte[] _bytes Fly. Weigh. String _text byte[] _bytes Dimension Style. Interface
Helvetica 10 Helvetica 20 x x Helvetica 10 x x x _counter = 4 _size = 8 x 12 _chars = ‘x’ Fky. Weight. Registry value _counter = 1 _size = 14 x 25 _chars = ‘x’ font extrinsic state intrinsic state origin parent format status dependent. . .
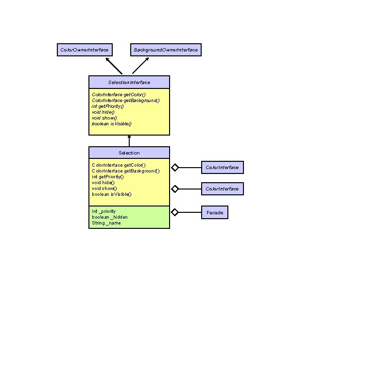
Color. Owner. Interface Background. Owner. Interface Selection. Interface Color. Interface get. Color() Color. Interface get. Background() int get. Priority() void hide() void show() boolean is. Visible() Selection Color. Interface get. Color() Color. Interface get. Background() int get. Priority() void hide() void show() boolean is. Visible() int _priority boolean _hidden String _name Color. Interface Facade
Selection. Path. Interface void set. Parent(Selection. Path. Interface) Selection. Path. Interface get. Parent() void add. Child(Selection. Path. Interface) void remove. Child(Selection. Path. Interface) int number. Of. Children() Selection. Path. Interface get. Child(int) void add. Selection(Selection. Interface) Selection. Interface get. Selection(int) int number. Of. Selections() boolean contains(Selection. Interface) int get. Rank() int index. Of(int) Selection. Path. Interface search(int) void cut. Empty. Leaf() void inverse. Selection(Selection. Interface, Path. Visitor. Interface) void remove. Selection(Selection. Interface, Path. Visitor. Interface) Selection. Path void set. Parent(Selection. Path. Interface) Selection. Path. Interface get. Parent() void add. Child(Selection. Path. Interface) void remove. Child(Selection. Path. Interface) int number. Of. Children() Selection. Path. Interface get. Child(int) void add. Selection(Selection. Interface) Selection. Interface get. Selection(int) int number. Of. Selections() boolean contains(Selection. Interface) int get. Rank() int index. Of(int) Selection. Path. Interface search(int) void cut. Empty. Leaf() void inverse. Selection(Selection. Interface, Path. Visitor. Interface) void remove. Selection(Selection. Interface, Path. Visitor. Interface) int _rank parent 0. . 1 children 0. . * Selection. Interface
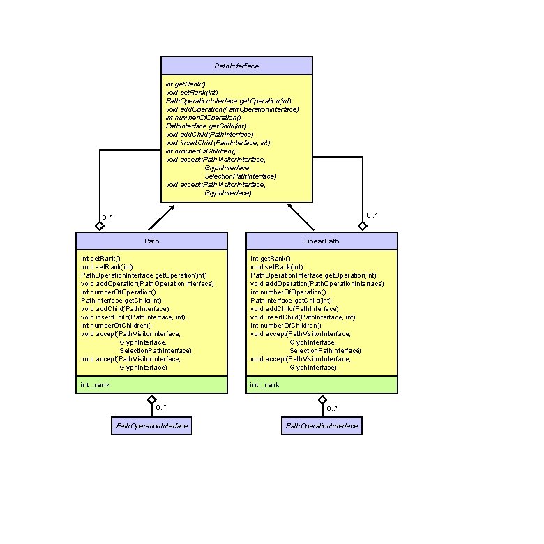
Path. Interface int get. Rank() void set. Rank(int) Path. Operation. Interface get. Operation(int) void add. Operation(Path. Operation. Interface) int number. Of. Operation() Path. Interface get. Child(int) void add. Child(Path. Interface) void insert. Child(Path. Interface, int) int number. Of. Children() void accept(Path. Visitor. Interface, Glyph. Interface, Selection. Path. Interface) void accept(Path. Visitor. Interface, Glyph. Interface) 0. . 1 0. . * Path Linear. Path int get. Rank() void set. Rank(int) Path. Operation. Interface get. Operation(int) void add. Operation(Path. Operation. Interface) int number. Of. Operation() Path. Interface get. Child(int) void add. Child(Path. Interface) void insert. Child(Path. Interface, int) int number. Of. Children() void accept(Path. Visitor. Interface, Glyph. Interface, Selection. Path. Interface) void accept(Path. Visitor. Interface, Glyph. Interface) int _rank 0. . * Path. Operation. Interface
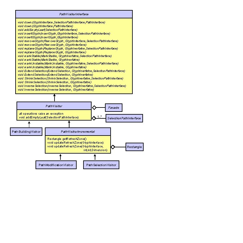
Path. Visitor. Interface void down(Glyph. Interface, Selection. Path. Interface, Path. Interface) void down(Glyph. Interface, Path. Interface) void add. Empty. Leaf(Selection. Path. Interface) void insert. Glyph(Inser. Glyph, Glyph. Interface, Selection. Path. Interface) void insert. Glyph(Inser. Glyph, Glyph. Interface) void remove. Glyph(Remove. Glyph, Glyph. Interface, Selection. Path. Interface) void remove. Glyph(Remove. Glyph, Glyph. Interface) void replace. Glyph(Replace. Glyph, Glyph. Inerfatce, Selection. Path. Interface) void replace. Glyph(Replace. Glyph, Glyph. Interface) void mark. Stable(Mark. Stable, Glyph. Inerfatce, Selection. Path. Interface) void mark. Stable(Mark. Stable, Glyph. Inerfatce) void mark. Unstable(Mark. Unstable, Glyph. Inerfatce, Selection. Path. Interface) void mark. Unstable(Mark. Unstable, Glyph. Inerfatce) void Extend. Selection(Extend. Selection, Glyph. Inerfatce, Selection. Path. Interface) void Extend. Selection(Extend. Selection, Glyph. Inerfatce) void Shrink. Selection(Shrink. Selection, Glyph. Inerfatce, Selection. Path. Interface) void Shrink. Selection(Shrink. Selection, Glyph. Inerfatce) void Inverse. Selection(Inverse. Selection, Glyph. Inerfatce, Selection. Path. Interface) void Inverse. Selection(Inverse. Selection, Glyph. Inerfatce) Path. Visitor Facade all operations raise an exception void add. Empty. Leaf(Selection. Path. Interface) Path. Building. Visitor 1. . * Selection. Path. Interface Path. Visitor. Incremental Rectangle get. Refresh. Zone() void update. Refresh. Zone(Glyph. Interface, int, Dimension) Path. Modification. Visitor Path. Selection. Visitor Rectangle
Path. Operation. Interface void accept(Path. Visitor. Interface, Glyph. Interface, Selection. Path. Interface) void accept(Path. Visitor. Interface, Glyph. Interface) Glyphs Selections Path 0. . * Build. Visitor Insert. Glyph accept( ) insert. Glyph() accept() Glyph insert. Glyph() Shrink. Selection accept( ) Selection. Path shrink. Selection() accept() Path. Selection. Visitor shrink. Selection()
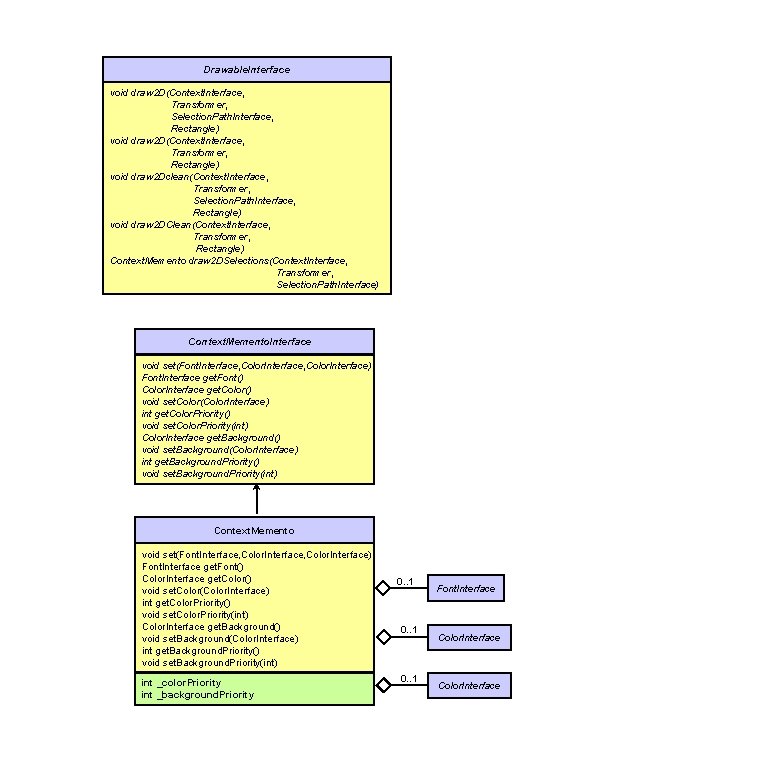
Drawable. Interface void draw 2 D(Context. Interface, Transformer, Selection. Path. Interface, Rectangle) void draw 2 D(Context. Interface, Transformer, Rectangle) void draw 2 Dclean(Context. Interface, Transformer, Selection. Path. Interface, Rectangle) void draw 2 DClean(Context. Interface, Transformer, Rectangle) Context. Memento draw 2 DSelections(Context. Interface, Transformer, Selection. Path. Interface) Context. Memento. Interface void set(Font. Interface, Color. Interface) Font. Interface get. Font() Color. Interface get. Color() void set. Color(Color. Interface) int get. Color. Priority() void set. Color. Priority(int) Color. Interface get. Background() void set. Background(Color. Interface) int get. Background. Priority() void set. Background. Priority(int) Context. Memento void set(Font. Interface, Color. Interface) Font. Interface get. Font() Color. Interface get. Color() void set. Color(Color. Interface) int get. Color. Priority() void set. Color. Priority(int) Color. Interface get. Background() void set. Background(Color. Interface) int get. Background. Priority() void set. Background. Priority(int) int _color. Priority int _background. Priority 0. . 1 Font. Interface Color. Interface
Context. Interface Font. Interface get. Font() void set. Font(Font. Interface) Color. Interface get. Color() void set. Color(Color. Interface) Color. Interface get. Background() void set. Background(Color. Interface) Font. Metric. Interface get. Font. Metric(Font. Interface) Context. Memento. Interface set(Font, Color. Interface) Context. Memento. Interface set. Selection(Selection. Interface) void set. State(Context. Memento. Interface) void draw. Chars(char[], init, int) void draw. Char(char, init, int) void draw. Rectangke(init, int, Color. Interface) void fill. Rectangle(int, int) void await. Major. Format. Advance() void await. Clean(Glyph. Interface) void await. Clean. Or. Proceed(Glyph. Interface) void await. Clean. Or. Enough. Proceed(Glyph. Interface, Rectangle) void await. Stable(Glyph. Interface) void format. Advance() void major. Format. Advance() void buid. Advance() void build. Complete() AWTContext java. awt. Graphics _graphics java. awt. Image _off. Image java. awt. Graphics _off. Graphics 0. . * Font. Metric. Interface
Entry Point Interword Exit Point Entry Point Interline Indentation Exit Point
Change. Graphical. Context Font. Interface get. Font() Color. Interface get. Color() Color. Interface get. Background() 0. . 1 Context. Memento. Interface Color. Owner. Interface Style. Owner. Interface Background. Owner. Interface Font. Owner. Interface Change. Graphical. Context. Named Change. Graphical. Context. Anonymous void set. Style(Style. Interface) void set. Font(Font. Interface) void set. Color(Color. Interface) void set. Background(Color. Interface) Style. Interface Font. Interface Color. Interface
Root Vertical Change Graphical Context Proceed Glyph with Intermediate Size Vertical Horizontal Paragraph Sufficient height Must Wait Until Cleaned Atom Atom Intermediate Drawing
Value. Interface void notify. Change() void notify. Eager. Change() void add. Dependent(Computed. Value. Interface) Computed. Value. Interface get. Dependent() void remove. Dependent() void try. Alternative(Alternative. Interface) Immediate. Value. Interface Computed. Value. Interface void update() void update. Eager() void set. Value(int) Value void notify. Change() void notify. Eager. Change() void add. Dependent(Computed. Value. Interface) Computed. Value. Interface get. Dependent() void remove. Dependent() 0. . 1
Path. Visitor. Incremental Rectangle get. Refresh. Zone() void update. Refresh. Zone(Glyph. Interface, int, Dimension) Modification. Interface Path. Modification. Visitor boolean is. Modified() boolean is. Origin. Modified boolean is. Size. Modified() boolean is. Son. Modified() Point get. Origin() void set. Origin(int, int) Dimension get. Size() void set. Size(Dimension) int get. Son. Modified. Rank() void set. Son. Modified. Rank(int) No. Modification boolean is. Modified() boolean is. Origin. Modified boolean is. Size. Modified() boolean is. Son. Modified() Point get. Origin() void set. Origin(int, int) Dimension get. Size() void set. Size(Dimension) int get. Son. Modified. Rank() void set. Son. Modified. Rank(int) int _son. Rank Modification. Status next. State. When. Origin. Modified next. State. When. Size. Modified boolean is. Origin. Modified() boolean is. Size. Modified() boolean is. Son. Modified() Modification. Status origin. Modified() Modification. Status size. Modified() boolean _origin. Modified boolean _size. Modified boolean _son. Modified 0. . 1 Point Dimension Path. Selection. Visitor Rectangle
Touched Horizontal Vertical Need reformat Touched and need reformat
Font. Metric. Interface int get. Ascent() int get. Descent() int get. Height() int bytes. Width(byte[]) Font. Interface get. Font() AWTFont. Metric ascent descent int get. Ascent() int get. Descent() int get. Height() int bytes. Width(byte[]) Font. Interface get. Font() Font. Interface int _height java. awt. Font. Metrics a silly font width height
Distance. Interface Value int get. Value() int get. Eager. Value() void set. Decalage(Decalage. Interface) Decalage. Interface get. Decalage() boolean is. Sufficient. For(Dimension) void check. Before(Alternative. Interface) void check. After(Glyph. Interface, Alternative. Interface) Distance. Interface lower. Level(Glyph. Interface) void new. Brother(Glyph. Interface) void upper. Level() void clear. Dependent() Distance. Interface get. Distance() Distance void set. Decalage(Decalage. Interface) Decalage. Interface get. Decalage() boolean is. Sufficient. For(Dimension) void check. Before(Alternative. Interface) void check. After(Glyph. Interface, Alternative. Interface) Distance. Interface lower. Level(Glyph. Interface) 0. . 1 Decalage. Interface 0. . 1 Immediate. Distance void set. Value(int) int get. Value() int get. Eager. Value() Distance. Interface lower. Level(Glyph. Interface) void new. Brother(Glyph. Interface) void upper. Level() void clear. Dependent() Distance. Interface get. Distance() void try. Alternative(Altternative. Interface) int _value Lazy. Distance void update() void update. Eager() int get. Value() int get. Eager. Value() Distance. Interface lower. Level(Glyph. Interface) void new. Brother(Glyph. Interface) void upper. Level() void clear. Dependent() Distance. Interface get. Distance() void try. Alternative(Altternative. Interface) int _last. Value 0. . 1 Glyph. Interface
Computed. Value. Interface Decalage. Interface int get. Value() int get. Eager. Value() Glyph. Interface get. Father() Decalage. Interface get. Decalage() void set. Decalage(Decalage. Interface) boolean has. Brother() Glyph. Interface get. Brother() void set. Brother(Glyph. Interface) Value Computed. Value. Interface Lazy. Decalage void update() void update. Eager() int get. Value() int get. Eager. Value() Glyph. Interface get. Father() Decalage. Interface get. Decalage() void set. Decalage(Decalage. Interface) boolean has. Brother() Glyph. Interface get. Brother() void set. Brother(Glyph. Interface) void try. Alternative(Alternative. Interface) 0. . 1 Glyph. Interface father int _last. Value Lazy. Decalage. To. Brother boolean has. Brother() Glyph. Interface get. Brother() void set. Brother(Glyph. Interface) void try. Alternative(Alternative. Interface) 0. . 1 brother Glyph. Interface
Alternative. Interface void execute() void try. Better(Action. Interface, Glyph. Interface, Decalage. Interface) void set. Action(Action. Interface) Action. None void execute(Glyph. Interface, Decalage. Interface, Alternative. Interface) boolean is. Complient(Glyph. Interface) boolean is. Better. Than(Action. Interface) Decalage. Interface Glyph. Interface Action. Interface void execute(Glyph. Interface, Decalage. Interface, Alternative. Interface) boolean is. Complient(Glyph. Interface) boolean is. Better. Than(Action. Interface) boolean is. Better. Than. None() boolean is. Better. Than. Shrink. Son() boolean is. Better. Than. Inter. Word() boolean is. Better. Than. Indent() boolean is. Better. Than. New. Line() Action. Indent void execute(Glyph. Interface, Decalage. Interface, Alternative. Interface) boolean is. Complient(Glyph. Interface) boolean is. Better. Than(Action. Interface) Action. Inter. Word void execute(Glyph. Interface, Decalage. Interface, Alternative. Interface) boolean is. Complient(Glyph. Interface) boolean is. Better. Than(Action. Interface) Action. Shrink. Son void execute(Glyph. Interface, Decalage. Interface, Alternative. Interface) boolean is. Complient(Glyph. Interface) boolean is. Better. Than(Action. Interface) Action boolean is. Better. Than. None() boolean is. Better. Than. Shrink. Son() boolean is. Better. Than. Inter. Word() boolean is. Better. Than. Indent() boolean is. Better. Than. New. Line() boolean _better. Than. None boolean _better. Than. Shrink. Son boolean _better. Than. Inter. Word boolean _better. Than. Indent boolean _better. Than. New. Line Action. New. Line void execute(Glyph. Interface, Decalage. Interface, Alternative. Interface) boolean is. Complient(Glyph. Interface) boolean is. Better. Than(Action. Interface) Glyph. Interface
Distance Vertical Decalage Distance HOUBA Distance Decalage. To. Brother PAS GLOP Distance Decalage. To. Brother Horizontal Distance Decalage PIM Decalage. To. Brother Distance PAM Distance Decalage. To. Brother HOP Distance Decalage. To. Brother dependent modification lower level new brother
Value. Interface Formattable. Interface Dimension compute. Size(Context. Interface, Strategy. Improve. Estimation, Strategy. Set. Origin, Strategy. Compute. Size. Till) void format 2 D(Context. Interface, Font. Metric, Alternative. Interface, Distance. Interface, ready. To. Format. Strategy, Strategy. Improve. Estimation, Strategy. Set. Origin, Strategy. Set. Size, boolean) int compute. Distance 2 D(Distance. Interface, Decalage. Interface) int compute. Decalage 2 d(Glyph. Interface, Decalage. Interface) int compute. Initial. Decalage 2 D(Decalage. Interface) void try. Alternative. For. Initial(Alternative. Interface) void try. Alternative. For. Distance(Distance. Interface, Alternative. Interface) void try. Alternative. For. Decalage(Decalage. Interfsce, Alternative. Interface) boolean is. Action. None. Complient() boolean is. Action. New. Line. Complient() boolean is. Action. Shrinkson. Complient() boolean is. Action. Inter. Word. Complient() boolean is. Action. Indent. Complient() void execute. Action. New. Line(Glyph. Interface) void execute. Action. Shrink() void execute. Action. Shrink. Son() void execute. Action. Indent() void execute. Action. Inter. Word()
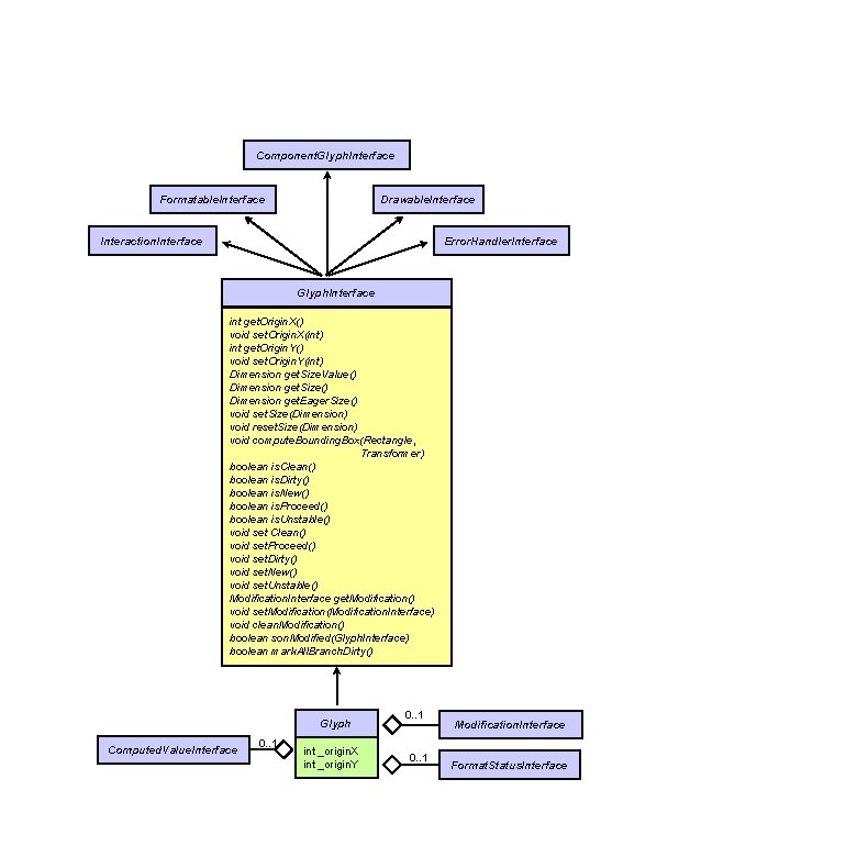
Component. Glyph. Interface Formatable. Interface Drawable. Interface Interaction. Interface Error. Handler. Interface Glyph. Interface int get. Origin. X() void set. Origin. X(int) int get. Origin. Y() void set. Origin. Y(int) Dimension get. Size. Value() Dimension get. Size() Dimension get. Eager. Size() void set. Size(Dimension) void reset. Size(Dimension) void compute. Bounding. Box(Rectangle, Transformer) boolean is. Clean() boolean is. Dirty() boolean is. New() boolean is. Proceed() boolean is. Unstable() void set Clean() void set. Proceed() void set. Dirty() void set. New() void set. Unstable() Modification. Interface get. Modification() void set. Modification(Modification. Interface) void clean. Modification() boolean son. Modified(Glyph. Interface) boolean mark. All. Branch. Dirty() Glyph Computed. Value. Interface 0. . 1 int _origin. X int _origin. Y 0. . 1 Modification. Interface Format. Status. Interface
xxx