PERCORSO CLINICO ASSISTENZIALE DELLA PAZIENTE CON TUMORE DELLA






























- Slides: 30
PERCORSO CLINICO ASSISTENZIALE DELLA PAZIENTE CON TUMORE DELLA MAMMELLA ICM Silvia Righi Azienda Ospedaliero-Universitaria Policlinico S. Orsola Malpighi Bologna
PERCORSO DIAGNOSTICO TERAPEUTICO-ASSISTENZIALE § I percorsi sono piani di cura e piani assistenziali interdisciplinari e interprofessionali costruiti per rispondere a specifici problemi clinici dei pazienti. § Rappresentano la migliore sequenza temporale e spaziale possibile delle attività da svolgere per risolvere i problemi di salute del paziente.
Perché un gruppo multidisciplinare? Il team multiprofessionale garantisce la vera “integrazione” tra i professionisti sia in fase progettuale che in fase di implementazione ed attuazione del percorso. Per potersi integrare e operare con effettive sinergie è necessario che vi sia un pieno riconoscimento delle diverse professionalità e potenzialità.
Gruppo di lavoro aziendale § Responsabile del PDTA: Direttore UO Chirurgia esperto in chirurgia della mammella; § Coordinatore infermieristico afferente alla DSIT; § Referente Medico della Radiologia Diagnostica: responsabile del Centro Mammografico; § Referenti medici delle due UO di Oncologia Medica; § Responsabile Coordinamento delle Attività per il Governo Clinico; § Referenti medici delle due UO di Anatomia Patologica; § Referenti medici delle due UO di Radioterapia.
PDTA del tumore della mammella OBIETTIVO GENERALE: Offrire un percorso integrato e di qualità per la presa in carico assistenziale delle pazienti con diagnosi di sospetta o accertata neoplasia della mammella finalizzato a migliorare la continuità dell’assistenza, in coerenza con le linee guida basate su prove di efficacia disponibili.
PDTA del tumore della mammella OBIETTIVI SPECIFICI: § Migliorare i tempi d’attesa dell’appropriato iter diagnostico-terapeutico, fissando gli standard aziendali; § Migliorare gli aspetti informativi e comunicativi con la paziente; § Ottimizzare e monitorare i livelli di qualità delle cure prestate, attraverso l’identificazione di indicatori di processo e di esito e la messa a punto di un sistema di raccolta e analisi dei dati.
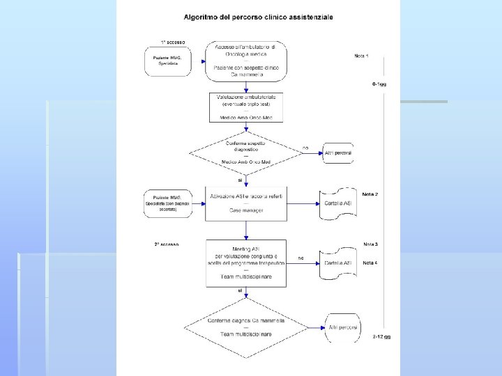
PDTA del tumore della mammella le fasi dell’assistenza ACCESSO DELLA PAZIENTE La donna con tumore della mammella può accedere al percorso in ognuna delle fasi considerate e da ognuno dei punti della rete clinico-assistenziale.
PDTA del tumore della mammella le fasi dell’assistenza ACCESSO DELLA PAZIENTE La prima tappa del percorso aziendale è rappresentata preferibilmente dal contatto con i medici degli ambulatori di Oncologia Medica, cui la donna con patologia neoplastica mammaria sospetta può rivolgersi direttamente o, più frequentemente, esservi indirizzata dal proprio medico curante o da altri specialisti interni o esterni al Policlinico (radiologi, chirurghi, ginecologi, internisti, ecc) per la gestione di problemi diagnostici originati da segni e sintomi clinici o da esami preventivi con esito positivo.
PDTA del tumore della mammella le fasi dell’assistenza VALUTAZIONE DIAGNOSTICA MULTIDISCIPLINARE In caso di sospetta o accertata patologia neoplastica della mammella, il medico dell’ambulatorio oncologico indirizza la paziente all’Ambulatorio Senologico Interdisciplinare (ASI) § Per una precisa definizione diagnostica dei casi dubbi o non risolti con le metodiche di routine, § Nei casi accertati che richiedono un approfondimento multidisciplinare, § Per valutazione congiunta da parte del team per la scelta del programma terapeutico.
PDTA del tumore della mammella le fasi dell’assistenza VALUTAZIONE DIAGNOSTICA MULTIDISCIPLINARE L’obiettivo di questa fase è garantire l’esecuzione degli accertamenti con il minor disagio della paziente (contenimento dell’ansia), in termini di numero di accessi, di procedure e di tempo di attesa prima del trattamento primario.
PDTA del tumore della mammella le fasi dell’assistenza § L’organizzazione di un Ambulatorio Senologico Interdisciplinare (ASI) rappresenta la traduzione operativa del modello di riferimento, prevedendo nella fase di valutazione diagnostica e di programmazione terapeutica, la gestione del caso da parte di un team specialistico multidisciplinare, costituito da chirurgo, oncologo medico, radiologo, personale infermieristico ossia da altri specialisti coinvolti in base alle necessità del singolo caso, quali radioterapista, anatomo-patologo, chirurgo plastico, fisiatra, terapista della riabilitazione, psicologo.
PDTA del tumore della mammella le fasi dell’assistenza PREDISPOSIZIONE DEL PIANO TERAPEUTICO MULTIDISCIPLINARE § Sono individuati nominalmente i clinici di riferimento per la paziente nel team, per la corretta informazione e comunicazione nelle diverse fasi della malattia; § Sono concordati con la paziente i contenuti essenziali e gli obiettivi per la gestione della malattia; § È assicurato, in caso di necessità, il supporto psicologico.
PDTA del tumore della mammella le fasi dell’assistenza PREDISPOSIZIONE DEL PIANO TERAPEUTICO MULTIDISCIPLINARE L’equipe oncologica e chirurgica che valuta la paziente in occasione del primo accesso all’ASI può essere scelta direttamente dalla paziente ed è la stessa che si occupa di lei nelle varie fasi terapeutiche, nell’ottica di garantire un punto di riferimento per la paziente ed una migliore continuità assistenziale.
PDTA del tumore della mammella le fasi dell’assistenza § La cura della programmazione di ogni seduta dell’ASI è affidata alla figura dell’ICM. § Per le donne che provengono dal Centro Mammografico, e non esprimono preferenza per una UO Oncologia Medica o UO di Chirurgia, le visite vengono distribuite equamente tra i professionisti delle UUOO contemplate dal percorso.
PDTA del tumore della mammella le fasi dell’assistenza § Se dalla valutazione del team multidisciplinare emerge la necessità di approfondimento diagnostico, l’ICM provvede a programmare tempestivamente le indagini aggiuntive ritenute necessarie dagli specialisti del team, per l’esecuzione delle quali le strutture interessate garantiscono un accesso privilegiato.
PDTA del tumore della mammella le fasi dell’assistenza § Il team, insieme alla donna, definisce il piano terapeutico. § L’ICM si occupa di accompagnare la donna lungo le varie fasi del percorso, evitando ogni duplicazione inutile, rapportandosi direttamente con i colleghi delle UO che avranno in carico la paziente durante l’effettuazione degli specifici trattamenti.
PDTA del tumore della mammella le fasi dell’assistenza § La trasmissione delle informazioni tra le UO di trattamento e l’ICM di percorso avviene attraverso l’utilizzo di procedure informatizzate aziendali che consentono di monitorare i vari step assistenziali eseguiti dalla donna. § La cartella integrata è informatizzata ancora in parte. § L’obiettivo, ancora in fase progettuale, è quello che le diagnosi infermieristiche e la pianificazione assistenziale, importanti ai fini del percorso della donna, vengano riportate integralmente sulla cartella informatizzata integrata e che siano rintracciabili dagli operatori delle diverse UUOO.
PDTA del tumore della mammella l’infermiere case-manager § Proprio per la buona aspettativa di vita che hanno oggi le donne colpite da tumore della mammella si è provveduto a definire il termine della presa in carico da parte dell’infermiere case manager. § Al termine della fase terapeutica, dopo il primo followup, la paziente viene presa in carico dall’UO di Oncologia e solo qualora si ripresentino delle condizioni di salute tali da essere reinserita in una fase terapeutica, si ha nuovamente la presa in carico da parte dell’ICM.
PDTA del tumore della mammella l’infermiere case-manager Anche se la presa in carico della paziente viene trasferita al team dell’ UO di oncologia rimane l’obiettivo che tutti i dati di documentazione relativi ai follow-up vengano inseriti nella cartella clinica ambulatoriale integrata, al fine di evitare duplicazioni e favorire l’elaborazione dei dati stessi.
PDTA del tumore della mammella le fasi dell’assistenza IL MODELLO ASSISTENZIALE § La complessità e la natura multidisciplinare del percorso di diagnosi e cura della paziente affetta da tumore della mammella richiede il coinvolgimento e l’attività congiunta e coordinata di diversi professionisti, qualificati e con specifica formazione nel trattamento della patologia. § Le prove disponibili suggeriscono una maggiore efficacia dell’assistenza fornita da gruppi interdisciplinari che hanno una maggiore probabilità di erogare trattamenti aggiornati e con esiti migliori.
PDTA del tumore della mammella RUOLO DELL’INFERMIERE CASE MANAGER § L’ICM esperto di senologia accompagna la paziente dall’accesso alla fase diagnostica, immediatamente dopo la diagnosi, durante il corso del trattamento, lungo l’intero percorso clinico-assistenziale. § E’ attento ai bisogni della persona e verifica che le attività assicurate siano in linea con i suoi bisogni assistenziali (accertamento e pianificazione infermieristica, schede di trasferimento).
PDTA del tumore della mammella RUOLO DELL’INFERMIERE CASE MANAGER § L’ICM facilita la comunicazione fra i vari membri del team, sia internamente al PDTA sia esternamente (assistenti sociali, medici di medicina generale, ecc. ). § In collaborazione con i medici ed i colleghi delle unità operative di ricovero o dei servizi, si assicura che le pazienti ricevano le cure richieste e raccoglie, durante le diverse fasi del percorso, le informazioni cliniche ed i dati utili al monitoraggio del processo assistenziale.
PDTA del tumore della mammella RUOLO DELL’INFERMIERE CASE MANAGER § L’ICM assicura continuità, facilità di realizzazione e di coordinamento fra le diverse attività assistenziali onde evitare qualsiasi duplicazione inutile o frammentazione dell’assistenza programmata. § Mantiene i contatti e supporta, se necessario, i familiari. § L’ICM, per il rapporto che riesce a creare con la paziente, concorre all’individuazione tempestiva di disagio psicologico e, consultandosi con il medico di riferimento, indirizza la paziente per l’appropriato supporto.
PDTA del tumore della mammella FUNZIONI DELL’INFERMIERE CASE MANAGER L’infermiere case manager: § Partecipa e coordina la tempistica delle riunioni del team multidisciplinare; § Fornisce assistenza diretta durante l’esecuzione di esami diagnostici invasivi; § Coordina le attività assistenziali; § Analizza e sintetizza i dati per definire i problemi infermieristici e interdisciplinari;
PDTA del tumore della mammella FUNZIONI DELL’INFERMIERE CASE MANAGER § Concorre a definire gli obiettivi del paziente sia sul piano fisico, che sul piano funzionale, psicologico, sociale e ambientale; § Accerta l’esistenza di supporti formali e informali; § Coordinandosi con il medico di riferimento, fornisce informazioni generali su obiettivi del trattamento ed eventuali opzioni, esiti chirurgici, disponibilità di protesi, possibilità di ricostruzione del seno.
PDTA del tumore della mammella FUNZIONI DELL’INFERMIERE CASE MANAGER § Sempre coordinandosi con il medico, fornisce informazioni specifiche sulle procedure che la paziente dovrà effettuare al fine di ridurre lo stress emozionale. § Relativamente agli aspetti assistenziali discute e parla del caso, se richiesto, con i familiari e fornisce supporto educativo. § Verifica l’adeguatezza del percorso dal punto di vista assistenziale.
GRAZIE