PEPCOs Experience with Historian EMS Users Group March







































- Slides: 39
PEPCO’s Experience with Historian EMS Users Group March 14, 2000 Potomac Electric Power Company
PEPCO Needs • Electric system data archive • Corporate wide EMS data access – Operations – Planning – Maintenance • Data security
Historian System • Collects & stores real time data from Energy Management System for archival • Architecture is client/server • Uses multiple compression algorithms
Historian Features • Collects the following data types with quality: – Status – Analogs – Accumulator – Data from the Ranger Integrated Data Base (IDB) • Provides interface to PC based commercial software (Excel, Word, etc. )
Historian Features (Cont. ) • Provides input to applications such as load forecast, state estimation, etc. • Output in tabular or graphic form • Provides security
Historian System • Data flow overview Microsoft EXCEL EMS Data Base Historical Data Base SCADA EMS Applications
PEPCO Historian Users • Operations • Planning • Maintenance
Use of Historian for Operations • Track current electric system conditions – Spreadsheet (tabular) – One line (graphical display) • Power Flow/Contingency Analysis • Retrieve historical data for switching decisions • Trend line loading and voltages • Clearance work
Use of Historian for Planning • Monitor equipment performance • Track system load and power factor profiles used in construction recommendations • Power flow/contingency analysis • Calculate electric system losses
Use of Historian for Maintenance • For PEPCO’s new Maintenance Management System – Help transition from preventive to predictive/proactive maintenance approach
Pepco’s IMMS Desired System Set Up
Maintenance System Payoff • Preparation for changing utility operations • Better track maintenance history and maintenance patterns • Better utilize work force for multi-skilling efforts • Provide better reliability of equipment readiness
Historian Examples • Excel spreadsheets • One-lines • Charts and graphs
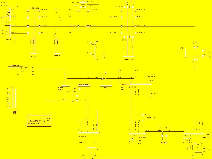
Washington, DC Downtown PEPCO
Washington, DC Downtown PEPCO
Washington, DC Downtown PEPCO
Washington, DC Downtown PEPCO
Washington, DC Downtown PEPCO
Washington, DC Downtown PEPCO
Washington, DC Downtown PEPCO
Washington, DC Downtown PEPCO
Washington, DC Downtown PEPCO
Washington, DC Downtown PEPCO
Washington, DC Downtown PEPCO
Washington, DC Downtown PEPCO
Washington, DC Downtown PEPCO
Operations Emergency Example
Historian One-Line Example
Frequency Deviation Example
Historian Excel Example
Lambda vs LMP Comparison Lambda LMP
LMP and Transmission Congestion Four Representative LMPs--When Identical, No Transmission Congestion
Transfer Limits and Actual Flows from PJM OASIS
Future Historian Uses • Study State Estimation • Distribution Automation • External/outside utility data storage
Summary • Has capabilities that meet Pepco’s needs for data archiving, data access and data security • Excel interface provides for PC data analysis and graphical charting options • Large potential for future uses