PENGURUSAN UMUM PERKHIDMATAN NCD DI KLINIK KESIHATAN K

















































- Slides: 49
PENGURUSAN UMUM PERKHIDMATAN NCD DI KLINIK KESIHATAN & K 1 M ANJURAN : BAHAGIAN KAWALAN PENYAKIT BAHAGIAN PEMBANGUNAN KESIHATAN KELUARGA Modul Latihan Pengendalian Perkhidmatan NCD Untuk Paramedik KKM
KANDUNGAN • SKOP PERKHIDMATAN NCD DI K. K & K 1 M • PERALATAN, UJIAN MAKMAL, RAWATAN DAN BUKU REKOD PERKHIDMATAN NCD • SARINGAN DAN INTERVENSI BERSEPADU • PENJAGAAN KLINIKAL • PENDIDIKAN KESIHATAN BERSEPADU • PUSAT / SUDUT SUMBER NCD • SUDUT PEMERIKSAAN KENDIRI Modul Latihan Pengendalian Perkhidmatan NCD Untuk Paramedik KKM
• Ketika ini, kira-kira 60 -70% kedatangan di klinik kesihatan adalah penyakit NCD. • NCD menyebabkan lebih 20% jumlah kemasukan ke hospital kerajaan (tidak termasuk kelahiran biasa). Modul Latihan Pengendalian Perkhidmatan NCD Untuk Paramedik KKM
APA ITU PENYAKIT TIDAK BERJANGKIT (NCD) • Senarai penyakit : • Kardiovaskular (Hipertensi, Serangan jantung & Strok), • Diabetes • Penyakit Sistem Pernafasan Kronik • Kanser • Gangguan Kesihatan Mental • Penyalahgunaan Substan • Kecederaan (termasuk keganasan) • Lain-lain: kerosakan penglihatan & pendengaran, penyakit oral, kerosakan tulang & sendi, dan kerosakan genetik. Penyakit yang tidak merebak antara pesakit dengan orang lain. Modul Latihan Pengendalian Perkhidmatan NCD Untuk Paramedik KKM
MODEL PENJAGAAN PENYAKIT KRONIK (DIABETES) Penjagaan Berstruktur, Berterusan dan Komprehensif Interaksi Produktif Pasukan Perbagai Disiplin NCD • Doktor • Pen. Peg. Perubatan • Jururawat • Peg. Pemakanan • Peg. Farmasi Sistem Pengurusan Data Efisien Pesakit Berpengetahuan & Diperkasa Sokongan Penjagaan Kendiri Sokongan Klinikal Modul Latihan Pengendalian Perkhidmatan NCD Untuk Paramedik KKM Sumber Dalam Komuniti
KLINIK P’GIGI KLINIK DESA JPL / KKIA PERKHIDMATAN NCD DALAM KOMUNITI PERKHIDMATAN BERGERAK TEMPAT KERJA KLINIK KESIHATAN KLINIK 1 M FASILITI KKM LUAR FASILITI KKM SEKOLAH WAD HOSPITAL KLINIK PAKAR HOSPITAL SWASTA KLINIK ICARE JPL 6 KKM Modul Latihan Pengendalian Perkhidmatan NCD Untuk Paramedik KLINIK SWASTA
SENARAI AKTIVITI / PERKHIDMATAN NCD DI FASILITI KESIHATAN STRATEGI AKTIVITI 1. Saringan 1. 1 Perkhidmatan Saringan CVD (di KK) 1. 2 Perkhidmatan Saringan Diabetes (di KK) 1. 3 Saringan NCD dalam komuniti (KOSPEN) 2. Intervensi klien berisiko 2. 1 Intervensi Bersepadu GTG, Obesiti, Pra-hipertensi, dll 3. Pendaftaran pesakit 3. 1 National Diabetes Registry 3. 2 Pendaftaran Hipertensi (manual) 4. Rawatan pesakit kronik 5. Pemantauan komplikasi 6. Pengesanan keciciran 7. Memperkasa pesakit kronik 8. Pemantauan kualiti 1. Penjagaan Diabetes 2. Penjagaan Hipertensi 3. Pendidikan Bersepadu 4. Lawatan Rumah 5. Pemerkasaan pesakit 8. 1 Pengurusan Kualiti Klinikal 8. 2 Audit Klinikal Diabetes (QA Diabetes) 8. 3 Audit Klinikal Hipertensi Modul Latihan Pengendalian Perkhidmatan NCD Untuk Paramedik KKM
SKOP PERKHIDMATAN NCD DI K. K • PERKHIDMATAN SARINGAN • KARDIOVASKULAR, DIABETES • MINDA SIHAT • PERKHIDMATAN INTERVENSI KLIEN BERISIKO NCD • GANGGUAN TOLERANSI GLUKOSA (IGT, IFG), PRE-HIPERTENSI • OBESITI, DISLIPIDEMIA • BERHENTI MEROKOK • PENJAGAAN PESAKIT NCD • HIPERTENSI, DIABETES • MENTAL STABIL • PERKHIDMATAN PENGURANGAN KEMUDARATAN Modul Latihan Pengendalian Perkhidmatan NCD Untuk Paramedik KKM
SKOP PERKHIDMATAN NCD DI K 1 M • SARINGAN DAN INTERVENSI NCD • RAWATAN KES DM DAN HT – KES BARU: K 1 M DENGAN PEGAWAI PERUBATAN SAHAJA – KES ULANGAN: SEMUA K 1 M • RUJUKAN KES NCD YANG TIDAK TERKAWAL KE K. K / HOSPITAL. PERKHIDMATAN DISEDIAKAN SEPANJANG WAKTU OPERASI K 1 M Modul Latihan Pengendalian Perkhidmatan NCD Untuk Paramedik KKM
POLISI PERLAKSANAAN Modul Latihan Pengendalian Perkhidmatan NCD Untuk Paramedik KKM
PERALATAN KLINIK KESIHATAN & K 1 M KLINIK KESIHATAN SAHAJA Set Glukometer & Pen Lancet Monofilamen Set Kolesterolmeter Mesin ECG BP set & Stethoscope Mesin Hb. A 1 c Mesin timbang Microalbumin Stadiometer Fundus camera Carta BMI Mydriacyl eye drop Pita ukur lilit pinggang Komputer Tendon hammer, Cotton wool, Pin, Tuning fork (C 128) Carta Snellen & Pin-hole Stool Modul Latihan Pengendalian Perkhidmatan NCD Untuk Paramedik KKM Ophthalmoscope
UJIAN MAKMAL PESAKIT NCD DI K. K • • • Paras glukosa darah kapilari Hb. A 1 c Paras lipid Renal profile. Liver Function Test Modul Latihan Pengendalian Perkhidmatan NCD Untuk Paramedik KKM
UJIAN MAKMAL PESAKIT NCD DI K 1 M • Ujian Point of Care sahaja. – Capillary blood glucose – Urine Analysis – *Cholesterol Analysis • Pensampelan ujian lain: RP, Hb. A 1 C, LFT, dsb; pesakit perlu ke KK Induk. – Kecuali jika PKD / PKK / PKB boleh menyediakan kemudahan penyimpanan sampel dan pengangkutan bagi penghantaran sampel ke makmal. • Keputusan boleh dihantar terus ke K 1 M dengan Pegawai Perubatan. Modul Latihan Pengendalian Perkhidmatan NCD Untuk Paramedik KKM d
RAWATAN Klinik Kesihatan & K 1 M Dengan Pegawai Perubatan: • Penyimpanan dan bekalan ubat adalah berdasarkan formulari setempat yang berasaskan Formulari Ubat Kementerian Kesihatan (FUKKM). Modul Latihan Pengendalian Perkhidmatan NCD Untuk Paramedik KKM
RAWATAN K 1 M Tanpa Pegawai Perubatan: • Penyimpanan dan bekalan ubat bagi rawatan penyakit Diabetes dan Hipertensi adalah berdasarkan keperluan pesakit yang dirujuk. • Ubat-ubatan ini akan dibekalkan oleh Klinik Kesihatan yang merujuk melalui kaedah Sistem Pendispensan Ubat Bersepadu (SPUB). • Pegawai Perubatan yang merujuk perlu menulis preskripsi ubat bagi tempoh 6 bulan. Modul Latihan Pengendalian Perkhidmatan NCD Untuk Paramedik KKM
RAWATAN K 1 M Tanpa Pegawai Perubatan: • Bekalan pertama ubat tersebut akan dibekalkan kepada pesakit oleh unit farmasi Klinik Kesihatan yang merujuk manakala bekalan seterusnya akan diambil oleh pesakit dari K 1 M yang berkenaan. • Anggota farmasi di Klinik Kesihatan yang merujuk perlu menguruskan pembekalan ubat ke K 1 M yang berkenaan. • Pesanan ubat bagi bekalan susulan pesakit melalui SPUB perlu dilampirkan dengan salinan borang SPUB R 1 sebagai rujukan. Modul Latihan Pengendalian Perkhidmatan NCD Untuk Paramedik KKM
Modul Latihan Pengendalian Perkhidmatan NCD Untuk Paramedik KKM
BUKU DAFTAR & REKOD Buku Buku Daftar Saringan Daftar Klien Berisiko Daftar Kes Rekod Pendidikan Bersepadu Temujanji Rujukan Modul Latihan Pengendalian Perkhidmatan NCD Untuk Paramedik KKM
CONTOH BUKU DAFTAR PESAKIT NCD Bilangan / No. Siri Nama No. Kad Pengenalan Umur Jantina Bangsa Alamat Rumah Alamat Tempat Kerja No. Talipon Rumah No. Talipon Tempat Kerja Diagnosa Modul Latihan Pengendalian Perkhidmatan NCD Untuk Paramedik KKM
BUKU DAFTAR & REKOD BAGI KLINIK 1 M • Surat rujukan Pegawai Perubatan dari KK, mengandungi maklumat • • diagnosa pesakit senarai ubatan kriteria untuk rujukan semula lebih awal tarikh temujanji untuk pemeriksaan semula pegawai perubatan di klinik kesihatan • Jadual Pemeriksaan Pesakit Diabetes • Jadual Pemeriksaan Pesakit Hipertensi Modul Latihan Pengendalian Perkhidmatan NCD Untuk Paramedik KKM
BUKU DAFTAR & REKOD BAGI KLINIK 1 M • Buku Daftar Pesakit Diabetes • Buku Daftar Pesakit Hipertensi • Buku Temujanji rawatan susulan pesakit K 1 M perlu didaftarkan sebagai Pusat Rawatan didalam National Diabetes Registry. Modul Latihan Pengendalian Perkhidmatan NCD Untuk Paramedik KKM
FORMAT RETEN NCD DI K. K Format dan kekerapan penghantaran reten NCD ditentukan oleh Pegawai Epidemiologi Negeri Modul Latihan Pengendalian Perkhidmatan NCD Untuk Paramedik KKM
FORMAT RETEN NCD DI K 1 M PERKHIDMATAN RAWATAN PENYAKIT KRONIK NCD KLINIK 1 MALAYSIA : TAHUN / BULAN : DIABETES KES ULANGAN BIL BULAN 1 JANUARI 2 FEBRUARI 3 MAC 4 APRIL 5 MEI 6 JUN 7 JULAI 8 OGOS 9 SEPTEMBER 10 OKTOBER 11 NOVEMBER 12 DISEMBER JUMLAH: HIPERTENSI KES BARU KES ULANGAN KES BARU BILANGAN KES DIABETES BILANGAN KES SEDIA TERKAWAL DIDIAGNOS DI ADA BERDAFTAR (Hb. A 1 c <6. 5%) K 1 M BILANGAN KES PERATUS KES HIPERTENSI BARU TERKAWAL B/P HIPERTENSI (%) <140/90 mghg JUMLAH PERATUS KES BARU DIABETES (%) 0 0 #DIV/0! 0 0 #DIV/0! 0 0 #DIV/0! 0 0 #DIV/0! 0 0 #DIV/0! 0 0 #DIV/0! 0 0 #DIV/0! 0 0 0 #DIV/0! 0 BILANGAN KES DIRUJUK DARI JUMLAH KES KLINIK BARU KESIHATAN BILANGAN KES SEDIA ADA BERDAFTAR BILANGAN KES DIDIAGNOS DI K 1 M NOTA : 1 Kes Ulangan: Kes yang telah berdaftar dan sedang mendapat rawatan susulan. 2 Kes Baru: Kes pertama kali dikesan di K 1 M dan kes pertama kali dirujuk dari Klinik Kesihatan. BILANGAN KES DIRUJUK DARI JUMLAH KES KLINIK BARU KESIHATAN Modul Latihan Pengendalian Perkhidmatan NCD Untuk Paramedik KKM JUMLAH
SARINGAN DAN INTERVENSI BERSEPADU DI K. K & K 1 M Modul Latihan Pengendalian Perkhidmatan NCD Untuk Paramedik KKM
Topik 1 KOMPONEN INTERVENSI BERSEPADU Topik 3 Topik 4 Topik 2 KENALI GANGGUAN TOLERANSI GLUKOSA AKTIVITI FIZIKAL DAN SENAMAN DEMONSTRASI DAPUR SIHAT AMALAN PEMAKANAN SIHAT 30 min 20 min Modul Latihan Pengendalian Perkhidmatan NCD Untuk Paramedik KKM
INTERVENSI BERSEPADU Modul Latihan Pengendalian Perkhidmatan NCD Untuk Paramedik KKM
PENJAGAAN KLINIKAL PESAKIT NCD DI KK & K 1 M Modul Latihan Pengendalian Perkhidmatan NCD Untuk Paramedik KKM
CARTA ALIR UMUM PENGENDALIAN PENYAKIT TIDAK BERJANGKIT PENDAF TARAN PENGA MBILAN RIWAYA T PEMERI KSAAN FIZIKAL PEMERI KSAAN MAKMA L RAWATAN REHABILITASI RUJUKAN Modul Latihan Pengendalian Perkhidmatan NCD Untuk Paramedik KKM
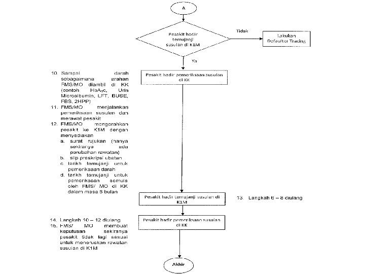
PENGENDALIAN PESAKIT NCD DI K. K 1. 2. 3. 4. Pengambilan riwayat pesakit Jalankan Pemeriksaan fizikal (setiap lawatan) Pemeriksaan makmal Kaunseling / Pendidikan kesihatan individu 5. Pengambilan sampel (darah / urin) 6. Rawatan 7. Janji temu janji lawatan susulan 8. Janji/temu untuk pemantauan ko-mobiditi dan komplikasi 9. Janjitemu untuk sesi pendidikan bersepadu, kaunseling pemakanan, 10. Janjitemu untuk intervensi risiko NCD (pengurusan berat badan, berhenti merokok, dll) 11. Janjitemu untuk penilaian Pegawai Perubatan/Pakar Modul Latihan Pengendalian Perkhidmatan NCD Untuk Paramedik KKM
PENGENDALIAN KES NCD DI K 1 M KRITERIA UMUM: 1. DM dan / atau HT dengan / tanpa Hiperlipidemia 2. Tiada komplikasi atau dengan komplikasi stabil: 1. Stable Neuropathy • • • Patient experiences pain and needles sensation/numbness over both lower limbs which are not causing any functioning impairment e. g. walking or wearing shoes. Doesn't have any skin/nails/deformity of the foot. No evidence of foot ulcer. 2. Stable retinopathy • Non proliferative Diabetic Retinopathy-NPDR stage mild and moderate) but does not affect vision and daily activities Modul Latihan Pengendalian Perkhidmatan NCD Untuk Paramedik KKM
PENGENDALIAN KES NCD DI K 1 M KRITERIA UMUM: 3. Stable Amputation • Patient who has had past toe(s) amputation due to diabetes with no current evidence of active foot ulcer. No impairment in daily activities 4. Stable Stroke • Patient who has had CVA in the past for many years with minimal residual and able to function well/does not need assistance. Modul Latihan Pengendalian Perkhidmatan NCD Untuk Paramedik KKM
PENGENDALIAN KES NCD DI K 1 M Kriteria Kes Terkawal: • K 1 M Dengan Pegawai Perubatan: – DM: Hb. A 1 C ≤ 7% – HT: Stage 1 HT with SBP <160 mm. Hg; DBP <100 mm. Hg • K 1 M Tanpa Pegawai Perubatan: – DM: Hb. A 1 C ≤ 6. 5% – HT: Stage 1 HT with SBP <140 mm. Hg; DBP<100 mm. Hg • Semua kes DM perlu dirujuk/menerima Kaunseling Pemakanan • Pengurusan Kes Defaulter: – Klien yang tidak hadir pada tarikh temujanji perlu dihubungi melalui telefon dan diberikan tarikh baru Modul Latihan Pengendalian Perkhidmatan NCD Untuk Paramedik KKM
PENGENDALIAN PESAKIT NCD DI KK & K 1 M 1. Pastikan Buku Rekod Rawatan NCD besar diisi dengan lengkap 2. Pastikan pesakit balik dengan Buku Rekod Rawatan pesakit 3. Lengkapkan keputusan pemeriksaan berjadual (6 bulan/tahunan) Modul Latihan Pengendalian Perkhidmatan NCD Untuk Paramedik KKM
PENDIDIKAN KESIHATAN BERSEPADU DI K. K Modul Latihan Pengendalian Perkhidmatan NCD Untuk Paramedik KKM
KOMPONEN PENDIDIKAN BERSEPADU Perihal Penyakit – Pegawai Perubatan / Paramedik Perihal Ubatan Perihal Amalan Pemakanan Perihal aktiviti fizikal – Pegawai Farmasi – Pegawai Dietetik / PZM – HEO / Promoter kesihatan +/- Demo Dapur Sihat Modul Latihan Pengendalian Perkhidmatan NCD Untuk Paramedik KKM +/- Aktiviti fizikal 38
PENDIDIKAN BERSEPADU 39 Modul Latihan Pengendalian Perkhidmatan NCD Untuk Paramedik KKM
PUSAT / SUDUT SUMBER NCD DI K. K • Merupakan sebuah one stop center yang menyediakan pelbagai maklumat, memberi perkhidmatan nasihat dan sokongan serta info terkini berkaitan penyakit diabetes. • Siapakah yang boleh menggunakan kemudahan ini? • Pesakit Diabetes dan ahli keluarga, anggota kesihatan yang terlibat dalam pengendalian pesakit diabetes dan orang awam. • Di manakah kemudahan ini boleh diwujudkan? Hospital/Klinik Kesihatan/ Komuniti, internet Modul Latihan Pengendalian Perkhidmatan NCD Untuk Paramedik KKM
Objektif Penubuhan : 1)Sebagai sumber rujukan kepada pesakit dan ahli keluarga. 2)Untuk meningkatkan pengetahuan pesakit dan ahli keluarga tentang penyakit, komplikasi dan perawatan peyakit. 3)Meningkatkan komunikasi 3 hala di antara anggota kesihatanpesakit-keluarga pesakit 4)Menyediakan kemudahan dan mempromosi penjagaan sendiri pesakit diabetes. 5)Meningkatkan kesedaran orang awam tentang penyakit diabetes 6)Mendaftar dan merekod data pesakit diabetes 7)Membantu menjalankan penyelidikan berkaitan penyakit diabetes 8)Mempromosi dan meningkatkan penglibatan jabatan kerajaan, sektor swasta, NGO, orang awam secara aktif dalam penjagaan dan perawatan penyakit kronik Modul Latihan Pengendalian Perkhidmatan NCD Untuk Paramedik KKM
Kemudahan • 1 PC dan work station • Ruang kaunseling yang selesa dan tertutup • TV bagi menayangkan video kesihatan Modul Latihan Pengendalian Perkhidmatan NCD Untuk Paramedik KKM
audio-visual aids : TV, video-player, multimedia educational, interactive CDROMs for the public to use on the PC available, magazine display rack- to improve view and for easier access- to encourage reading Modul Latihan Pengendalian Perkhidmatan NCD Untuk Paramedik KKM
Perkhidmatan Yang Disediakan 1. Menyediakan kemudahan dan informasi melalui pelbagai kaedah. - Majalah, risalah, buku - Audio-visual aids (Video/CD-Rom) 2. Kaunseling dan pendidikan kesihatan kepada pesakit secara individu 3. Menjalankan saringan untuk pesakit yang mempunyai faktor risiko. 4. Membantu pesakit untuk membuat SMBG dan / atau insulin titration. Modul Latihan Pengendalian Perkhidmatan NCD Untuk Paramedik KKM
SUDUT PEMERIKSAAN KENDIRI DI K. K & K 1 M Modul Latihan Pengendalian Perkhidmatan NCD Untuk Paramedik KKM
OBJEKTIF…………………. 1)Memberi pengetahuan asas kepada klien klinik / pesakit untuk menilai tahap kesihatan sendiri 2)Menyediakan kemudahan kepada pelanggan/relatif yang ingin mengetahui tekanan darah, berat badan ketinggian mereka. 3)Menjimatkan masa menunggu pesakit /pelanggan apabila melakukan pemeriksaan sendiri. Modul Latihan Pengendalian Perkhidmatan NCD Untuk Paramedik KKM
1. MESIN TIMBANG DAN STADIOMETER 2. SET TEKANAN DARAH DIGITAL 3. PITA UKUR 4. CARTA BMI / KALKULATOR LEBIH BAIK JIKA ADA GLUKOMETER Modul Latihan Pengendalian Perkhidmatan NCD Untuk Paramedik KKM
PERANAN KLINIK UTAMA DALAM PENGENDALIAN NCD DI K 1 M • Penyeliaan termasuk audit klinikal • Latihan kepada anggota K 1 M • Mengenalpasti pesakit yang boleh dirujuk ke K 1 M • Pembekalan ubat secara SPUB ke K 1 M tanpa Pegawai Perubatan • Menerima rujukan kes dari K 1 M Modul Latihan Pengendalian Perkhidmatan NCD Untuk Paramedik KKM
POLISI PERKHIDMATAN NCD KEMENTERIAN KESIHATAN MALAYSIA • Perkhidmatan NCD dijalankan disemua fasiliti KKM – Hospital, Klinik Kesihatan, Klinik Desa, Klinik 1 Malaysia (K 1 M) dan Klinik Bergerak. • Perincian pelaksanaan di K 1 M berpandukan kepada Garis Panduan Perlaksanaan Perkhidmatan Rawatan Penyakit Kronik NCD di Klinik 1 Malaysia Fasa Pertama dan Fasa Kedua. • Penjagaan klinikal pesakit NCD adalah berpandukan kepada CPG terkini. Modul Latihan Pengendalian Perkhidmatan NCD Untuk Paramedik KKM