Pengenalan Analisa Desain Oleh Devie Rosa Anamisa Definisi
























- Slides: 24
Pengenalan Analisa Desain Oleh: Devie Rosa Anamisa
Definisi • Berfungsi : – Untuk memodelkan perangkat lunak yang akan dibuat • Macam-macam Teknik : – Pemrograman prosedural atau struktural (DFD) – Pemrograman berorientasi objek(UML)
UML • Unified Modeling Language • UML muncul karena adanya kebutuhan pemodelan visual untuk menspesifikasikan, menggambarkan, membangun, dan dokumentasi dari sistem perangkat lunak
Langkah-langkah pembuatan UML
Use Case • Pemodelan untuk menggambarkan kelakuan (behavior) sistem yang akan dibuat. • Diagram use case mendeskripsikan sebuah interaksi antara satu atau lebih aktor dengan sistem yang akan dibuat • Terdapat beberapa simbol dalam menggambarkan diagram use case, yaitu use cases, aktor dan relasi.
Simbol-Simbol Use Case
Contoh Usecase
• Diagram use case adalah sebuah diagram yang menjelaskan apa yang harus dilakukan oleh sistem pada level konseptual sehingga kita akan memahami apakah keputusan yang diambil oleh sistem adalah benar atau tidak. • Cobalah bertanya seperti ini: Apakah saya akan menggunakan proses mengubah pemesanan jika saya tidak pernah melakukan pemesanan? Tentu saja tidak. • Semua proses di atas akan menjadi berguna jika terdapat proses melakukan pemesanan, dan semua proses di atas sebenarnya berkaitan dengan melakukan pemesanan. • Tapi jika proses pemesanan saja tidak pernah dilakukan, apakah hal ini akan memberikan nilai? Tentu saja tidak. • Oleh karena itu, gambarlah diagram use case yang berfokus pada nilai yang akan diberikan kepada aktor.
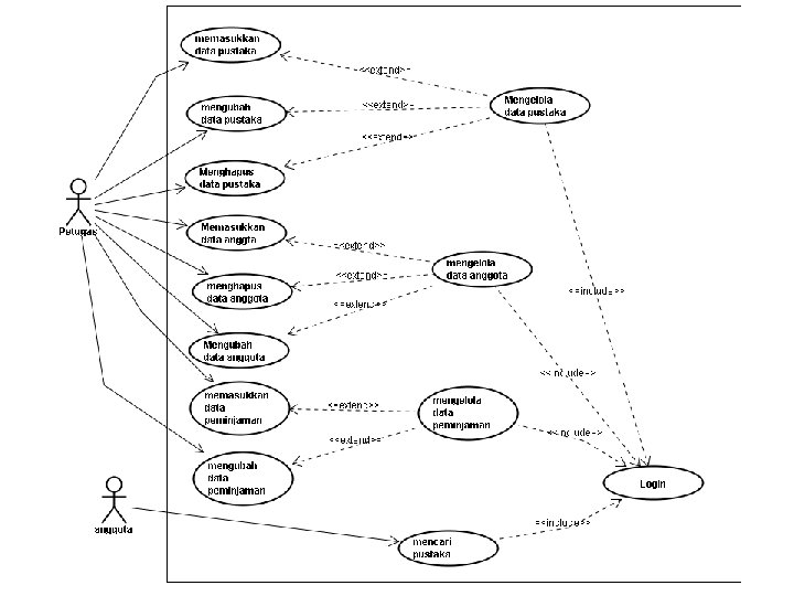
Studi Kasus • Sistem informasi manajemen perpustakaan merupakan sebuah sistem informasi untuk mengelola informasi yang diperlukan dalam suatu perpustakaan yang meliputi pendaftaran pustaka, anggota, dan proses peminjaman pustaka. Aturan perpustakaan yang harus diatasi pada sistem informasi manajemen perpustakaan yang akan dimodelkan adalah sebagai berikut: 1. Pustaka dapat memiliki lebih dari satu pengarang 2. Anggota dapat memiliki lebih dari satu nomor telepon 3. Seorang anggota dapat melakukan sebuah peminjaman dalam satu waktu dan boleh lebih dari satu pustaka 4. Seorang anggota dapat mengembalikan pustaka yang dipinjam tidak dalam waktu yang bersamaan walaupun pustaka-pustaka itu dipinjam pada waktu yang sama. 5. Pengunjung yang bukan anggota tidak diperbolehkan meminjam pustaka.
6. Proses pendaftaran pustaka, anggota, dan peminjaman dilakukan oleh petugas perpustakaan. 7. Anggota dan pengunjung dapat melakukan pencarian pustaka. • Sistem informasi yang akan dibuat adalah aplikasi berbasis web. Manajemen perpustakaan meliputi fungsi-fungsi sebagai berikut: 1. Mengelola data pustaka, meliputi: a. Memasukkan data pustaka b. Mengubah data pustaka c. Menghapus data pustaka 2. Mengelola data anggota, meliputi: a. Memasukkan data anggota b. Mengubah data anggota c. Menghapus data anggota 3. Mengelola data peminjaman, meliputi: a. Memasukkan data peminjaman b. Mengubah data peminjaman (mekanisme pengembalian pustaka) 4. Mencari pustaka
Jawab: Pemecahan studi kasus tahap pertama yaitu melakukan pencarian aktor. mulailah bertanya dengan SIAPA, PERAN dan NILAI apa yang akan didapatkan.
• Tahap selanjutnya adalah menemukan use case. Mulailah bertanya dengan INFORMASI apa yang akan diberikan oleh sistem kepada aktor.
• Tahap ketiga adalah membuat skenario per-use case.
Diagram aktivity
Diagram Sequensial • Contoh diagram sequence untuk login
Diagram Kelas • Diagram kelas atau class diagram menggambarkan struktur sistem dari segi pendefinisian kelas-kelas yang akan dibuat untuk membangun sistem. Kelas memiliki apa yang disebut atribut dan metode atau operasi. – atribut merupakan variabel-variabel yang dimiliki oleh suatu kelas • atribut mendeskripsikan properti dengan sebaris teks di dalam kotak kelas tersebut. – operasi atau metode adalah fungsi-fungsi yang dimiliki oleh suatu kelas • Kelas memiliki tiga area pokok : 1. Nama 2. Atribut 3. Operasi Contoh kelas : Manusia • Atribut: nama, usia, tanggal lahir • Method/Operasi: berjalan, makan, minum
Contoh Diagram Kelas
Diagram Kelas Untuk Studi Kasus SI Perpustakaan
Yang dikerjakan • Pada tahap proposal untuk analisa desain sistem cukup berupa: – Diagram Usecase – Diagram Aktivity • Pada tahap laporan TA, berupa: – Diagram Usecase – Diagram Aktivity – Diagram Sequensial – Diagram Kelas