Peer Review Scientist Mel SHORTS Patreon comscientistmel Twitter

  • Slides: 12
Download presentation
Peer Review Scientist Mel SHORTS Patreon. com/scientistmel Twitter. com/scientistmel Scientistmel. wordpress. com

Peer Review Scientist Mel SHORTS Patreon. com/scientistmel Twitter. com/scientistmel Scientistmel. wordpress. com

Peer Review • Evaluation of scientific, academic, or professional work by others working in

Peer Review • Evaluation of scientific, academic, or professional work by others working in the same field. Images and Data: http: //theconversation. com/explainer-what-is-peer-review-27797

Peer Review Images and Data: http: //libguides. evergreen. edu/peerreview

Peer Review Images and Data: http: //libguides. evergreen. edu/peerreview

Images and Data: http: //libguides. evergreen. edu/peerreview

Images and Data: http: //libguides. evergreen. edu/peerreview

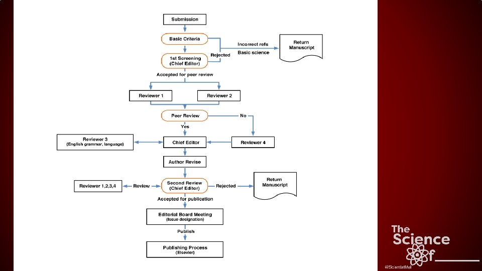
Peer Review Image and Data: https: //www. elsevier. com/reviewers/what-is-peer-review

Peer Review Image and Data: https: //www. elsevier. com/reviewers/what-is-peer-review

Peer Review • Types of Peer Review – Single Blind • Reviewers anonymous –

Peer Review • Types of Peer Review – Single Blind • Reviewers anonymous – Double Blind • Reviewers and author anonymous – Open • Reviewer and author know each other Image and Data: https: //www. elsevier. com/reviewers/what-is-peer-review

Peer Review • Important PR Facts – – – – Articles can be transferred

Peer Review • Important PR Facts – – – – Articles can be transferred Heavy scrutiny Authors must defend data Not for thin skins Funding rides on publications Retraction is lethal to careers Falsifying data can mean jail High quality journals are rigorous

Peer Review • Vital for scientific progress • Holds scientists accountable • Data verified

Peer Review • Vital for scientific progress • Holds scientists accountable • Data verified by experts in the field Images and Data: http: //theconversation. com/explainer-what-is-peer-review-27797

THANK YOU to my Patreon Patrons • Toni • Anonymous • Jen • Carl

THANK YOU to my Patreon Patrons • Toni • Anonymous • Jen • Carl • Patrick

You can find me… • Twitter. com/scientistmel • Patreon. com/scientistmel • Pscp. tv. com/scientistmel

You can find me… • Twitter. com/scientistmel • Patreon. com/scientistmel • Pscp. tv. com/scientistmel • Scientistmel. wordpress. com • Youtube. com/scienceymel • Facebook. com/scientistmel • Coming SOON! • NEW audio podcast • Scientist. Mel. com

Peer Review Scientist Mel SHORTS Patreon. com/scientistmel Twitter. com/scientistmel Scientistmel. wordpress. com

Peer Review Scientist Mel SHORTS Patreon. com/scientistmel Twitter. com/scientistmel Scientistmel. wordpress. com