PEDAGOGA PARA PROFESIONALES CONTEXTO EPISTEMOLGICO E HISTRICO DE





















































































- Slides: 85
PEDAGOGÍA PARA PROFESIONALES. CONTEXTO EPISTEMOLÓGICO E HISTÓRICO DE LA PEDAGOGÍA. Universidad autónoma latinoamericana unaul a - Medellín. OCTUBRE 22 de 2011. Profesor: Bernardo Betancur Sierra.
UNIVERSIDAD AUTONOMA LATINOAMERICANA OCTUBRE 22 DE 2011. ORDEN DEL DIA: 1. Oración y saludo. 2. Reflexión: La escuela tradicional (video) 3. Declaración de humildad. 4. Madres que enseñan. 5. Presentación del programa. 6. Historia de la educación. (Descanso) 7. Pautas para mapas conceptuales. 7. Plenaria. 6. Evaluación.
DECLARACIÓN DE LA HUMILDAD Caminaba con mi padre cuando él se detuvo en una curva y después de un pequeño silencio me preguntó: Además del cantar de los pájaros, ¿escuchas alguna otra cosa más? Agudicé mis oídos y algunos segundos después le respondí: Estoy escuchando el ruido de una carreta. Y mi padre agregó: . . . de una carreta vacía. Pregunté a mi padre: ¿Cómo sabes que es una carreta vacía, si aún no la vemos?
Entonces mi padre respondió: Es muy fácil saber cuándo una carreta está vacía por causa del ruido: Cuanto más vacía la carreta, mayor es el ruido que hace. y hasta hoy cuando veo a una persona hablando demasiado, interrumpiendo la conversación de otros, siendo inoportuna o violenta, presumiendo de lo que tiene, sintiéndose prepotente o menospreciando a la gente, tengo la impresión de oír la voz de mi padre diciendo: CUANTO MAS VACIA LA CARRETA, MAYOR ES EL RUIDO QUE HACE.
LA HUMILDAD consiste en callar nuestras virtudes y permitirle a los demás descubrirlas. Recuerda, además, que existen personas tan pobres que lo único que tienen es dinero, cosas o poder. Y nadie está más vacío que aquel que está lleno de egoísmo, de arrogancia, que no le permite reconocerse en sus propias debilidades. LA HUMILDAD ES SABERSE PARA SIEMPRE INCOMPLETO
El primer paso es el reconocimiento de la HUMILDAD como el componente que permite la REFLEXIÓN hacia el tipo de observador que soy, hacia mi propia mirada. Este paso me hace CONSCIENTE PERMANENTE de mis acciones (darme cuenta) segundo paso; y como consecuencia de ello, puedo HACERME CARGO mediante actos responsables, tercer paso; y así GENERAR ACCIONES, cuarto paso.
La presencia de una persona humilde crea un ambiente atractivo, cordial y confortable. Una palabra dicha con humildad tiene el significado de mil palabras. De origen latino: HUMUS: inclinarse hacia la tierra. • Implica: Conocerse: darse cuenta: Ser consciente: Reflexivo Aceptarse: hacerse cargo: Responsabilidad de sus actos Darse: generar acciones “El orgullo divide a los hombres, la humildad los une” Sócrates
Nadie es mejor en lo que hace, sino es mejor Ser Humano PRINCIPIOS YO SOY ÚNICO. . . Y EL OTRO TAMBIÉN EL OTRO SIEMPRE TIENE LA RAZÓN. . . Y YO TAMBIÉN
¿Qué es estar liberados? Es tener humildad: dejar de fingir que somos diferentes a como realmente somos, una vez que dejemos de luchar para impresionar a los demás (que a su vez igualmente están luchando por impresionarnos a nosotros), una vez que dejemos de intentar ocultar nuestras heridas, incluso ante nosotros mismos, que por el contrario las saquemos a la luz y al aire libre, la liberación ocurrirá por sí sola. Psic. Piedad Lucía Díaz D.
Madres. . . Todo lo que siempre necesité saber, lo aprendí de mi "MAMA" :
1. Mi mamá me enseñó a APRECIAR UN TRABAJO BIEN HECHO : "Si se van a matar, háganlo afuera. Acabo de terminar de limpiar!!!"
2. Mi mamá me enseñó RELIGIÓN : “Mejor reza para que salga la mancha de esta alfombra’’ Bueno es Dios y mata gente!
3. Mi mamá me enseño LÓGICA : "Porque yo lo digo, por eso. . . y punto"
4. Mi mamá me enseño PREDICCIONES : "Asegúrate de que estás usando ropa interior limpia y sin agujeros por si tienes un accidente"
5. Mi mamá me enseñó IRONÍA : "Sigue llorando y yo te voy a dar una razón verdadera para que llores"
6. Mi mamá me enseñó a ser AHORRATIVO : "Guarda las lágrimas para cuando yo me muera"
7. Mi mamá me enseñó ÓSMOSIS : ”¡Cierra la boca y come!"
8. Mi mamá me enseñó CONTORSIONISMO : "Mira la mugre que tienes en la nuca"
9. Mi mamá me enseñó FUERZA DE VOLUNTAD : "Te vas a quedar sentado hasta que termines la espinaca"
10. Mi mamá me enseñó METEOROLOGÍA : "Parece que un huracán pasó por tu cuarto"
11. Mi mamá me enseñó PARADOJAS : "Te dije un millón de veces que no seas exagerado"
12. Mi mamá me enseñó MODIFICACIONES DE PATRONES DE COMPORTAMIENTO: "Deja de actuar como tu padre"
13. Mi mamá me enseñó ENVIDIA Y MATEMÁTICAS: "Hay millones de chicos menos afortunados en este mundo que no todos tienen padres tan maravillosos como tu "
14. Mi mamá me enseñó habilidades como VENTRILOQUÍA: "No me rezongues, cállate y contéstame: ¿Por qué lo hiciste? "
15. Mi mamá me enseñó técnicas de ODONTOLOGÍA: "Me vuelves a contestar así y te voy a estampar los dientes en la pared”
16. Mi mamá me enseñó el racionalismo filosófico: ¡ Cómo eres de bruto! ¿Acaso no sabes que la razón natural enseña?
17. Mi mamá me enseñó libertad e independencia: ‘‘Agarre sus mechitas y lárguese’’
18. Mi mamá me enseñó técnicas de persecución fascista: ¡Como no aparece el culpable, le voy a dar una pela a todos por parejo y ahí, caerá el que la hizo!
19. Mi mamá me ayudó a descubrir mi ignorancia en economía. ¡Te las de universitario, economista y sabelotodo y ni siquiera sabes hacer rendir un mercao!
20. Mi mamá me enseñó orientación profesional. Mami, porqué todavía no sé que quiero estudiar cuando esté grande? Pues porque todavía no estas grande, mas bien vaya ayúdele a su papá y deje de estar pensando esas pendejadas!
21. Mi mamá me enseñó geografía. Amá, que hay detrás de esas montañas? Pues mas montañas, montañero!
22. Mi mamá me enseñó RECTITUD: "Te voy a enderezar de una patada en ese culo"
23. Mi madre me enseñó poesía. ELLA TODA ES UN POEMA.
GRACIAS MAMI !!!!!
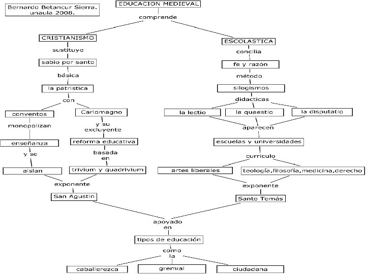
HISTORIA DE LA EDUCACIÓN ¿Cuál es el origen de la Educación? ¿Cuál es el origen de la Pedagogía? ¿Cuál es la relación existente entre ambos orígenes? ¿Cómo se han transformado la pedagogía y la educación hasta la actualidad?
DEFINICIONES PEDAGOGIA: - Arte de; enseñar, educar, orientar, llevar y guiar al niño. (esclavos griegos). EDUCACION: - Crianza, enseñanza, doctrina. proceso de socialización, concienciación y fomento del proceso de estructuración del pensamiento y expresión sensorio-motor. - Ciencia cuyo objeto de - En la escuela: transmisión de estudio es la educación. técnicas a estudiantes. Didáctica: Disciplina, conjunto de técnicas que - En la sociedad: existencia colectiva de viejos y nuevos paradigmas. facilitan el aprendizaje dentro de la pedagogía.
ETAPAS DE LA HISTORIA
HISTORIA DE LA EDUCACIÓN La educación está presente en toda sociedad En los pueblos primitivos la educación existía espontáneamente En las sociedades civilizadas, la educación se presenta como una actividad planeada, consciente y sistemática. La Historia de la Educación permite el conocimiento del pasado educativo de la humanidad El hecho educativo se vincula con las orientaciones filosóficas, religiosas, sociales y políticas que sobre él han influido
FACTORES QUE INCIDEN EN LA HISTORIA DE LA EDUCACIÓN Históricos: Culturales Estructura social Estructura económica Educativo-pedagógicos: Fines de la educacion Concepcion pedagógica Estructura de las I. Pedagógicas
PAUTAS PARA LA ELABORACION DE MAPAS CONCEPTUALES Profesor: Bernardo Betancur Sierra.
“Dime y lo olvidaré, muéstrame y lo recordaré, involúcrame y entenderé, hazte a un lado y yo actuaré” Proverbio chino
LOS MAPAS CONCEPTUALES SON: Relaciones significativas Proposiciones formadas por dos ó mas conceptos, unidas por palabras enlace y que forman unidades semánticas un recurso esquemático para representar un conjunto de significados, que tiene por objeto representar las relaciones significativas entre los conceptos (objeto) y el conocimiento del sujeto. KANT. SON UNA TÉCNICA, UNA ESTRATEGIA, UN MÉTODO, UN RECURSO, UNA HERRAMIENTA. LOS M. CONCEPTUALES UN PAPAYASO PARA APRENDER HACIENDO Por: Bernardo Betancur Sierra
ESTAN COMPUESTOS POR: CONCEPTOS: Designan acontecimientos u objetos. Ej. Libro, mamífero, atmósfera. PALABRAS ENLACE: Unen conceptos. PROPOSICIONES: Dos o mas conceptos unidos por palabras enlace. LOS MAPAS CONCEPTUALES UN PAPAYASO PARA APRENDER HACIENDO Por: Bernardo Betancur Sierra (unidad semántica) Ej: La institución tiene
UTILIDA D: Permiten planificar el currículo Facilitan la exploración de saberes previos Permiten extraer significados de textos Posibilitan la negociación de significados Ayudan a retener conceptos Fomentan el aprendizaje cooperativo Son un excelente instrumento de evaluación LOS MAPAS CONCEPTUALES UN PAPAYASO PARA APRENDER HACIENDO Por: Bernardo Betancur Sierra
UTILIDA D: Fomentan la inclusión , el pensamiento lógico y la autonomía Son una herramienta básica en la investigación. PERMITEN VISUALIZAR (todo-partes) Refuerzan conceptos de manera inmediata No son fáciles, ni difíciles Desarrollan los sentidos. Respetan los ritmos de aprendizaje. Permiten tomar apuntes en forma organizada LOS MAPAS CONCEPTUALES UN PAPAYASO PARA APRENDER HACIENDO Por: Bernardo Betancur Sierra
Tipos de M. C. En forma de araña: El mapa es estructurado de manera que el término que representa al tema principal es ubicado en el centro del gráfico y el resto de los conceptos llegan mediante la correspondiente flecha. Jerárquicos: la información se representa en orden descendente, de importancia. El concepto más importante es situado en la parte superior del mapa. Secuencial: en este tipo de mapa los conceptos son colocados uno detrás del otro en forma lineal. LOS MAPAS CONCEPTUALES UN PAPAYASO PARA APRENDER HACIENDO Por: Bernardo Betancur Sierra
Tipos de M. C. En sistema: en este tipo de mapa la información se organiza también de forma secuencial pero se le adicionan entradas y salidas que alimentan los diferentes conceptos incluidos en el mapa. Hipermediales: son aquellos que en cada nodo de la hipermedia contienen una colección de no más de siete conceptos relacionados entre sí por LOS MAPAS CONCEPTUALES UN PAPAYASO PARA APRENDER HACIENDO Por: Bernardo Betancur Sierra
Clases de mapas Mapas conceptuales Mapas mentales Mentefactos conceptuales Heurísticos UV Causa Efecto Autores de apoyo: Segovia y Novak LOS MAPAS CONCEPTUALES UN PAPAYASO PARA APRENDER HACIENDO Por: Bernardo Betancur Sierra
GESTION. CATEGORIAS. DESEMPENO. OPUESTOS. CONCEPTO CONOCIMIENTOS DIFERENCIAS. CLASIFICACION. Miguel De Zubiría Samper. gdsilvag@pedagogiaconceptual. com Psicólogo U. Javeriana. Colombia. Director Científico Fundación Internacional de Pedagogía Conceptual Alberto Merani Director Nueropiscológico Instituto de Neurociencias Aplicadas Presidente Academia Colombiana de Pedagogía y Educación
DIAGRAMA DE LLAVES Grado 10 Sociología Positivista Consenso Dialógica Comte, Durkheim, Werber, Parsons Sociología Marxista Conflicto Dialéctica Marx, Engels, Lenin, Mao
CUADRO SINÓPTICO SIMPLE GRADO 10: SOCIOLOGÍA OBJETIVOS SOCIOLOGÍA POSITIVISTA SOCIOLOGÍA MARXISTA Analizar, interpretar, argumentar y contrastar cómo se estructuran y cambian las sociedades desde la Sociología Positivista. Analizar, interpretar, argumentar y contrastar cómo se estructuran y cambian las sociedades desde la Sociología Marxista. METAS El 100% de los estudiantes analizan, interpretan, argumentan y contrastaran cómo se estructuran y cambian las sociedades desde la Sociología Positivista El 100% de los estudiantes analizan, interpretan, argumentan y contrastan cómo se estructuran y cambian las sociedades desde la Sociología Marxista. LOGROS Análisis las estructuras y cambios de las sociedades desde la Sociología Positivista. Interpretación las estructuras y cambios de las sociedades desde la Sociología Positivista. Analisis las estructuras y cambios de las sociedades desde la Sociología Marxista Interpretación de las estructuras y cambios de las sociedades desde la Sociología Marxista
EJEMPLO DE UN DIAGRAMA DE ÁRBOL GRADO 10 SOCIOLOGÍA EL HOMBRE SER EN SOCIEDAD EL HOMBRE EL INDIVIDUO LA DIMESION SOCIAL DE LA PERSONA ESTRUCTURAS SOCIALES CLASES SOCIALES GRUPOS SOCIALES SOCIALIZACIÓN ESTRUCTUR A FILOSOFIA CONFLICTO
EJEMPLO DE UN TEXTO DESCRIPTIVO GRADO 10 SOCIOLOGÍA CONTENIDOS DECLARATIVOS CONTENIDOS PROCEDIMENTALES La Sociología desde las teorías filosóficas Positivista y Marxista Elaboración de cuadros comparativos de las teorías filosóficas positivista y marxista CONTENIDOS ACTITUDINALES Interés y motivación por hacer un recorrido por las diferentes teorías sociológicas
EJEMPLO DE LA TÉCNICA DE ILUSTRACIONES
UNAULA 2011. MUCHAS GRACIAS.