PCOC is a national palliative care project funded

































- Slides: 33
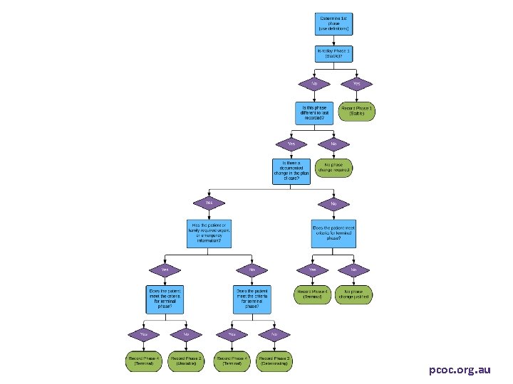
PCOC is a national palliative care project funded by the Australian Government Department of Health Assessing Palliative Care Phase pcoc. org. au Before You Start Make sure you have the assessment tool definitions or the PCOC Clinical Manual
PHASE ASSESSMENTS In palliative care the focus is on Patient need, goals & priorities rather than disease Patient & family or carers as the unit of care pcoc. org. au
PHASE ASSESSMENTS Phases Provide a Framework Care planning Triage Communication between teams pcoc. org. au
PHASE ASSESSMENT Stable Unstable Deteriorating Terminal Post Death Support pcoc. org. au
PCOC Clinical Manual www. pcoc. org. au
STABLE: START Patient’s problems and symptoms are adequately controlled by established plan of care and Further interventions to maintain symptom control and quality of life have been planned and Family / carer situation is relatively stable and no new issues are apparent pcoc. org. au
STABLE: END The needs of the patient and / or family / carer increase, requiring changes to the existing plan of care pcoc. org. au
Actions for Stable Phase Commence Continue as discharge per plan of planning if care appropriate pcoc. org. au
UNSTABLE: START An urgent change in the plan of care or emergency treatment is required because: Patient experiences a new problem that was not anticipated in the existing plan of care, Patient experiences a and/ rapid increase in the severity of a or current problem; Family/ carers circumstances and/ change suddenly impacting on or patient care pcoc. org. au
UNSTABLE: END The new plan of care is in place, it has been reviewed and no further changes to the plan of care required. This does not necessarily mean that the symptom/crisis has fully resolved but there is a clear diagnosis and plan of care (i. e. patient is stable or deteriorating) and/or Death is likely within days (i. e. patient is terminal) pcoc. org. au
Actions for the Unstable Phase Urgent medical intervention Change plan review and / and or allied of care escalation health required services Review within 24 hours pcoc. org. au
DETERIORATING: START The plan of care is addressing anticipated needs but requires periodic review because Patient’s overall functional status is declining Family/carers Patient experiences gradual and/ a gradual a new but and/ worsening of or anticipated or or distress that existing problem impacts on problem the patient care pcoc. org. au
DETERIORATING: END Patient’s condition plateaus (i. e. patient is stable) or An urgent change in the plan of care or emergency treatment and / or Family / carers experience a sudden change in their situation that impacts on patient care, and urgent intervention is required (i. e. patient is unstable) or Death is likely within days (i. e. patient is terminal) pcoc. org. au
Actions for Deteriorating Phase Referral to medical or Change in plan of care allied health may be required to address required. Family / carer increasing needs support may increase pcoc. org. au
TERMINAL Start Death is likely within days End Patient dies or Patient’s condition changes and death is no longer likely within days (i. e. patient is stable or deteriorating) pcoc. org. au
Actions for the Terminal Phase Commence end of life care Communicate If patient changes to not likely to End the family and die within Episode of others days, re. Care when important to assess patient dies the patient Phase pcoc. org. au
POST DEATH SUPPORT Start The patient has died Bereavement support provided to family / carers is documented in the deceased patient’s clinical record End Case closure Note: If counselling is provided to a family member or carer, they become a client in their own right pcoc. org. au
PHASE IN SUMMARY Phases are classified according to the clinical need of the patient and their family and carers pcoc. org. au
PHASE IN SUMMARY The needs of the patients and family The frequency of assessments Level of care required Determining appropriateness of PC Referral and Triage pcoc. org. au
CASE SCENARIO - PHASE Stephen has hormonally controlled metastatic prostate cancer. Over the last two weeks he has reducing mobility and increasing lethargy. The physiotherapist visited Stephen and moved him into the ‘deteriorating’ phase. Walking aides, education and support were provided. This week, Stephen’s mobility has not changed. He is lethargic but able to manage his mobility. There are no new issues. pcoc. org. au
CASE SCENARIO - PHASE Should Stephen still be classified as being in a ‘deteriorating’ phase? A. Yes - because he is lethargic and has metastatic prostate cancer B. No - because the intervention enabled him to mobilise and there are no new issues C. Yes - because he did not return to his previous level of mobility D. No - because he has hormonally controlled prostate cancer and should be in a stable phase pcoc. org. au
CASE SCENARIO - PHASE Sue L. is a 62 year old female with metastatic breast cancer and widespread bone metastases. Sue is admitted in the unstable phase with early signs of spinal cord compression requiring urgent treatment. She has completed three days of a planned treatment schedule with symptom improvement. pcoc. org. au
CASE SCENARIO - PHASE Based on this information, should Sue remain in the ‘unstable’ phase today? A. Yes –The symptoms have not yet resolved B. Yes - A plan of care is in place C. No - A new plan of care is in place and no further changes to the plan of care required D. No - A new plan of care is in place and symptoms are resolved pcoc. org. au
CASE SCENARIO - PHASE Lisa M. is a 72 year old female with metastatic cancer from an unknown primary. Yesterday her phase was ‘deteriorating’. She was mostly bedbound but able to walk to the toilet with minimal assistance. She ate some yoghurt for breakfast and soup for dinner, and had Sustagen during the day. The family reported she was a little bit vague. Today, Lisa is unable to walk to the bathroom, unable to swallow or even take sips of fluid. She is very drowsy and not able to speak to her family. Her AKPS is 20 and no reversible causes for this change were identified. pcoc. org. au
CASE SCENARIO - PHASE What is Lisa’s phase today and your subsequent action? A. Deteriorating: AKPS 20 - address symptom management B. Terminal: AKPS 20 – Document and action symptom management and contact family C. Deteriorating: AKPS 20 - Document and action symptom management and contact family D. Terminal: AKPS 20 - contact family pcoc. org. au
CASE SCENARIO - PHASE Sarah S. is an 80 year old lady in ‘stable’ phase with metastatic ovarian cancer. 48 hours prior to her planned discharge the woman in the next bed, with whom she has struck up a good relationship, dies suddenly. Sarah is very distressed by the situation so you have requested social/spiritual staff to come as quickly as possible to assess this new situation and to provide support. You also arrange for her to be seen by medical staff as soon as possible. pcoc. org. au
CASE SCENARIO - PHASE Should Sarah’s phase be changed given that she became very distressed with the death of the patient next to her? A. The phase remains stable as she did not have any problems with worsening pain or other physical symptoms. B. The phase remains stable as she was already assessed as being in the stable phase. C. The phase should be changed to unstable because the patient required urgent psychosocial and medical review. D. The phase should be changed to deteriorating because the patient’s psychosocial condition had become worse suddenly. pcoc. org. au
pcoc. org. au
Strategies for education and training Local Processes • PCOC assessments are part of multidisciplinary orientation • Staff have full definitions and lanyard cards • PCOC is included in in-service style education programs • Staff have access and use the PCOC Essentials online course • All 5 assessment tools are routinely used to assess needs and this is supported by a local protocol • Identified PCOC champions and leads pcoc. org. au
Strategies for embedding phase Utilise Phase • In clinical handover to prioritise care and standardise response • To determine frequency of review or frequency of contact with the patient and family/carer • As a common language to communicate patient needs across the whole multidisciplinary team • To trigger referral to allied health and for medical review • To trigger after-hours services pcoc. org. au
KEY MESSAGE Remember – palliative care phases are not sequential. If you are not sure about changing a patient’s phase, consult with a colleague / multidisciplinary team pcoc. org. au
Definitions abbreviated Request lanyard cards www. pcoc. org. au Response to assessment scores pcoc. org. au
PCOC is a national palliative care project funded by the Australian Government Department of Health pcoc. org. au Thank You For further information please view the resources contained in the PCOC Clinical Manual, go to www. pcoc. org. au, or contact your PCOC Facilitator