Papers on the Induction Motor Transients Common Types





































































- Slides: 69
Papers on the Induction Motor Transients
Common Types of Transient Phenomena in Electric Power Systems n Lighting strokes on or near transmission lines n Energization of transmission lines (closing and reclosing operations) n Capacitor switching. n Interruption of small inductive currents (switching off reactors and unloaded transformers) n Series capacitor switching and subsynchronous resonance n Load rejection n Transient recovery voltage across circuit breakers n etc.
Analysis of induction motor starting transients
Torque and Rotor Speed
Per Unit a, b, and c Phase Currents
d- and q-Axis Components of Stator Current
d- and q-Axis Components of Rotor Current
d- and q-Axis Components of Stator Flux
d- and q-Axis Components of Rotor Flux
Conclusions n Line start produces higher currents, flux linkages, and dc offsets in them. n The torque pulsations are very severe, and repeated line starting could endanger the mechanical integrity of the motor. n Higher stator and rotor currents also produce resistive losses that are multiple times the design limit.
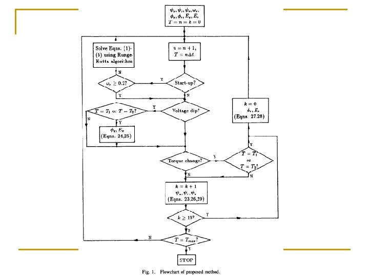
A Fast Recursive Solution for Induction Motor Transients IEEE Trans. on Ind. Applications, 1988 S. Ertem and Y. Baghzouz
Detail Induction Machine Model
Detail Induction Machine Model
Simulation Algorithm and Test Results
Synchronous Machine Models for Simulation of Induction Motor Transients IEEE Trans. on Power Systems, 1996 R. Hung, Student Member IEEE H. W. Dommel, Fellow IEEE The University of British Columbia Department of Electrical Engineering Vancouver, B. C. , V 6 T 1 Z 4, Canada.
Similarity between synchronous machine and induction motor models
Comparison…. . n Since there is practically no saliency in an induction motor, the equivalent circuit shown in Fig. 2 is valid for both d- and q- axes. n Comparing Figs. 1 and 2, it can be seen that the synchronous machine model is almost identical with that of the induction motor model. In fact, if the field winding of the synchronous machine model is short-circuited, the synchronous machine model will become the induction motor model. n The flux and current relationships for both machine types are of the same form. For the synchronous machine, the relationship is
Flux and current relationships For the synchronous machine,
Simulation results n The minor modifications in the synchronous machine model to make it behave as an induction motor model have been implemented in the EMTP version Micro. Tran® of the University of British Columbia. n To show its usefulness, the start-up of a large induction motor is simulated. n The data required for this simulation are provided in the Appendix; and the results of this simulation are given next.
Specifications of the Induction Motor
Simulation Results
n The current envelope in Figure 5(a) shows the large inrush Conclusions currents which exist during a motor start-up. The amplitudes of these currents remain practically unchanged until the motor has reached its rated speed. n In addition, d. c. offset currents are present in the beginning of the start-up process. n The torque curve, on the other hand, shows that there is a large oscillatory torque immediately after the motor is energized. n Comparing Figures 5(a) and 5(b), it is seen that this oscillatory torque decays with the d. c. offset currents. n Finally, the speed curve shows that the rotor speed climbs up steadily to its rated value. In particular, a small overshoot is observed before the rotor speed settles down to its rated value.
Starting High Inertia Loads Robbie Mc. Elveen Reliance Electric Rockwell Automation 101 Reliance Road Kings Mountain, NC 28086 Mike Toney Amoco Corporation 3700 Bay Area Blvd. Houston, TX 77058
Objectives n n n Many methods are used to reduce the current draw during startup of high inertia applications such as centrifuges, hammer mills, or large fans. Reduced current conditions are desired to decrease the strain on both the motor and the connected mechanical system. This reduction in starting current leads to a corresponding reduction in the starting torque available from the motor. This reduction in torque leads to longer acceleration times and the potential for increased heating during startup. The goal of this paper is to evaluate the "conventional" methods of starting, and to compare each of the methods for temperature rise, acceleration time, and economical considerations.
Methods of starting AC induction motors n Full Voltage (across-the-line) starting n Electro-mechanical reduced voltage starting q q q auto-transformer starting wye-delta (star-delta) starting, and resistor/reactor starting n Solid-state reduced voltage starting, and n Variable frequency drive starting
Full Voltage (across-the-line) starting n n n n Of the many methods, full voltage (or across-the-line) starting is typically used This method of starting results in a large initial current surge, known as inrush, which is typically 600% to 700% RMS of the full load current drawn by the motor. Power companies may apply restrictions as to how much current draw is allowed. These restrictions are typically specified as the maximum allowable voltage drop at the incoming power connection point or the maximum allowable k. VA which may be drawn by the plant. By limiting the inrush, the corresponding voltage drop will be reduced. Brownout or other associated problems may be experienced if the voltage dips too much. Furthermore, this inrush current induces large magnetic forces in the stator windings which actually try to force the windings to move and distort.
Full Voltage starting (cont’d) n n n Full voltage starting produces greatest amount of starting torque High starting torque is desired when starting a high inertia load in order to limit the acceleration time Beyond the initial shock of inrush current and torque, this type of starting result in a smooth acceleration characteristic with the shortest acceleration time
Electro-Mechanical Reduced Voltage Starting n n n This is a popular method which is used to reduced inrush current With this type of starting, the current drawn by the motor decreases linearly with decreasing voltage Torque is reduced by the square of the percent voltage ratio
Electro-Mechanical Reduced Voltage Starting can be achieved in three ways: n Auto-transformer: as the motor gains speed, taps are changed to increase the voltage at the motor terminals. Autotransformer starting is a more costly method than either wye-delta or resistor/reactor starting. n Wye-Delta: this method is used for motor voltages of less than 1000 volts. a normally delta-connected stator is connected in wye during the initial startup phase. It is most common for the motor to reach full speed before the transition to the delta connection is made. This essentially applies full voltage to the motor at this point. The advantage of connecting the stator in wye is that only 0. 57 times rated voltage is applied to the phase windings. This results in only 0. 57 of nominal current draw, but reduces the starting torque by factor of three as well. A drawback of this method is that it requires the neutrals of the motor.
Relative magnitudes of Torque and current for both wye and delta configurations
Electro-Mechanical Reduced Voltage Starting can be achieved in three ways: n n n Auto-transformer Wye-Delta Primary resistor/reactor: This kind of starting is achieved by placing a resistance or inductance in series with the motor leads in order to reduce the inrush current. When the motor is nearly up to speed, the resistor or reactor may be switched out of the circuit, causing transitory currents with their corresponding torque pulsations. Energy is wasted as heat is dissipated in the resistor during each startup cycle. Less energy is wasted when using a reactor, but the magnitude can still be significant.
Solid-state reduced voltage starting (Electronic Soft Starting) n n Voltage ramp starting: Voltage ramp starting is the simplest form of soft starting in which a microprocessor is used to control the firing angle of pairs of SCRs, thus progressively increasing the voltage supplied to the motor. Current limiting starting: In this case the user can set a pre-defined maximum current that will be supplied to the motor. The starter control circuit will sense the load current or motor back EMF and alter the firing angle of the SCRs in order to adjust the voltage at every point to whatever value is necessary in order to maintain the current at the desired level. Data from the feedback circuit is used to adjust the voltage in order to maintain the current at a constant level
Below are graphs showing acceleration times and motor heating results for various current limits. Figure 8 demonstrates how the acceleration time increases with decreasing the current limit to the motor. As less current is supplied to the motor, less starting torque is produced, which results in increased acceleration time.
Figure 9 illustrates how both the rotor and stator temperature rises are affected by decreasing the current limit. Because there is less available torque under limited current conditions, the tendency is to believe that increased motor heating may result. However, due to the fact that the current is reduced, both the rotor and stator I 2 r losses are decreased. In addition to this decrease in losses, the acceleration time is extended, allowing for more of the heat generated to be dissipated to the frame and surrounding atmosphere. Thus, the reduced current leads not to increased heating, but rather to a cooler acceleration for the motor.
Variable frequency drive starting n Starting a motor using a variable frequency drive provides maximum control over the starting characteristic. n Because the frequency is varied, the motor operates only on the right side of breakdown on the speed-torque curve. n Thus, any torque value from full load to breakdown can be achieved across the entire speed range from zero speed to base speed assuming that the drive has the necessary current capability. The load can be accelerated as slowly as desired, thus virtually eliminating mechanical stress. n The VFD is considerably more expensive than the other methods discussed and takes up more space than the other electronic starter option (soft start)
TIME DOMAIN ANALYSIS OF INDUCTION MOTOR STARTING TRANSIENTS R. Natarajan, V. K. Misra, and Mathew. Oommen Mine Electrical Laboratory Department of Mineral Engineering The Pennsylvania State University Park, PA 16802
Objectives n In this paper, a simplified time domain analysis based on equivalent circuit, differential equations, and Laplace transform is presented for the calculation of the starting current of an induction motor. n Experimental verification of the results were carried out on a 2 -hp, 220 V, 7 A, 3, 600 r/min, Y-connected, three-phase induction motor.
Introduction n Induction motors draw approximately 500% to 700% of rated current during starting. This causes significant voltage drop at the terminals, and affects the performance of other equipment connected in parallel. n In industrial, and commercial distribution systems, the voltage dip due to motor starting causes flicker of incandescent lamps. The maximum voltage dip, and the frequency of dips, are dictated by standards. For example, a 6% voltage dip is allowed for one fluctuation per hour [1]. n In order to reduce the intensity of the voltage drop in small and medium size motors, wye-delta starters are employed. Still many motors are started directly on-line. n In applications like conveyor starting, solid-state starters are employed to limit the magnitude of the starting current, while developing adequate torque [2].
PROPOSED MATHEMATICAL MODEL The sudden application of a sinusoidal forcing function to the conventional per phase equivalent circuit is used in the transient analysis. A closed form time domain solution is derived for the switching transients using the following steps. n Differential equations from the equivalent circuit, n Laplace transform of the above equations, n Solutions by partial fractions, and n Inverse Laplace transform, and time domain solution.
Assumptions n The MMF waveform is assumed to be sinusoidal, n Saturation is partly neglected, n The effect of eddy currents are neglected, n The dynamics of the rotor is not accounted, and n The initial stored energy is assumed to be zero.
Taking Laplace of the voltage equations and solving for I 1
Simulation: Determination of the inrush current
Current components during starting
Observation…. n n n The magnitude of the natural response component is -35 A, and this component decays rapidly with a very small time constant. The maximum value of the real current component is 30 A. The reactive current component is appreciable during starting (38 A), and can be supplied locally with the help of capacitors
Experimental Verification n n The starting of the motor was performed by switching on a circuit breaker To record the transient starting current, a clamp-on current transducer was installed on one phase. A 10 ohm resistor was used as the transducer load, and the transient output was obtained in the form of voltage. The transient signal was stored on a Tektronix 5111 A storage oscilloscope, and was photographed using a polaroid camera. The transient stator current is 49 A under noload condition (Fig. 5) and the starting time is 2. 8 sec. With load, starting time is 3 sec.
Adjustable ac Capacitor for a Single-Phase Induction Motor Eduard Muljadi, Member, IEEE Yifan Zhao, Tian-Hua Liu, Member, IEEE Thomas A. Lipo, Fellow, IEEE
Abstract n n The most common practice for starting a single-phase induction machine (SPIM) is to install a starting capacitor in series with the auxiliary winding. In some applications, two capacitors are used. One is used during the starting period to help create the starting torque. The other one is used during the running condition to improve efficiency. This paper discusses the possibility of using an electronic switch in parallel with the running capacitor, thereby providing the equivalent of a starting capacitor. The capacitor is shorted during each cycle to vary the effective size of the ac capacitor. By using this method, only one capacitor is used for both the starting and running condition, and a similar starting performance can be obtained when compared with the conventional method using two capacitors.
Introduction n n n The capacitor size must be determined according to the terminal impedance of the auxiliary winding. Unfortunately, this impedance changes dramatically from the starting to the running condition. Hence, it is not practical to use only one fixed value capacitor for both starting and running. If both the largest starting torque and best running conditions are needed, at least two capacitors must be used with the auxiliary winding. Motors with two capacitors are called capacitor-start, capacitor-run, or two-value capacitor motors. The larger capacitor is present in the circuit only during starting when it ensures that the currents in the main and auxiliary windings are roughly balanced, yielding a relatively high starting torque. When the motor runs up to speed, the centrifugal switch opens, and the permanent capacitor is left by itself in the auxiliary winding circuit. The permanent capacitor is just large enough to balance the currents at normal motor loads; therefore, the motor again operates efficiently with good power factor.
Circuit layout with a switched capacitor This system consists of three major elements: the induction machine, the running capacitor, and an inverse/parallel set of bidirectional voltage blocking switches (e. g. , reverse blocking GTO's). The main winding of the SPIM is directly connected to the supply mains.
The switched capacitor… n It is shown that the apparent capacitance of the running capacitor can be made larger than its actual value if the capacitor is shorted periodically. n Thus, by operating the switch on and off regularly during each cycle and by changing the length of the shorting interval, the effective capacitance of the capacitor can be enlarged and adjusted to an optimal value to realize the maximum possible acceleration torque for any rotor speed during run-up from standstill. n By using this method, only one capacitor is used for both starting and running conditions.