Otro tema es el de la identidad cultural



















- Slides: 19
• (. . . ) Otro tema es el de la identidad cultural porque para nosotros es clave, inclusive cada vez más estamos concienciando al profesorado, pero vamos, estamos a un paso, todavía queda mucho, por eso todas nuestras actividades formativas estuvieron orientadas en ese sentido, nosotros queríamos que el alumno conociera sus rasgos culturales que no todos los conocen. . . B: De origen. . . A: De origen, pero que también obviamente queríamos que conozcan los rasgos culturales de los demás, para también intentar prevenir o que se les facilien estrategias para situaciones en las que se pueden dar choques interculturales o en el caso de que se den, estrategias para saber cómo se pueden resolverlos, entonces es un doble(¿? ) que para nosotros es muy importante y era una de las lineas prioritarias que fue el año pasado y va a seguir siéndolo
• EDUCACIÓN INTERCULTURAL • (. . . ) colaborar en aquellas actividades que se realicen en el centro, que organicen relacionadas de interculturalidad y de la sensibilizacion, facilitar el material y asesoramiento al profesorado sobre todo en cuestiones metodologicas, y como te dije atiende al alumnado que tiene un desconocimiento del español o un nivel basico. Tenemos 26 maestros de educación intercultural en la Provincia d Huelva pero nos hemos encontrado que a veces nos está sobrepasando el tema, me explico: Nosotros el 1 er año atendíamos al centro independientemente del Número incluso atendimos a centros con 1 o 2 alumnos, siempre en las zonas en las que teníamos cupo y se nos palnteo desde el principio el tema de la sierra y la zona del Andevalo(¿? ) de Huelva, porque allí no teníamos cupo, nosotros hemos distribuido los profesores en la zona de la Costa, ¿No se si conoceis Huelva? otra parte la zona de Condado, y Huelva y Periferia, pero en la Sierra como hay tantas localidaes es imposible. • • ATALES Hombre, yo creo que cada vez se están haciendo más cosas y cuando empezó el plan en el 2001 la estrella del plan era las ATALES (aulas temporales de adaptación lingüistica), entonces eso empezar a formar y a contratar a profesores, vamos a contratar, a especializar a gente que no fuera especialista en enseñanza del español como segunda lengua. Entonces porque eso era una necesidad. Esa formación claro no es suficiente con que haya en Sevilla tiene por ejemplo, 21 profesores ahora mismo. No es suficiente con que haya 21 profesores hay que hacer hay que formar también a todos los profesores en eso ¿no? porque de tal manera pues que las ATAL son una especie de recurso externo y como de urgencia pero lo ideal es que cada centro. .
• (. . . ) Hombre, si te digo que se ha hecho esfuerzos, se ha trabajado, incluso se ha hecho hasta visitas a Marruecos, ha habido intercambios con profesores de. . . B: Sobre todo lo trabajais a través del conocimiento del otro. . . A: Logicamente a través del CEP, incluso se ha dado bastantes cursos sobre Marruecos y de Rumanía con nativos, con profesores, a través de la plataforma y en las comisiones locales, a través de la intervención conjunta ha habido intercambios que. . . -"Mira, yo mañana voy a hacer un. . . sobre juegos" -"Ah, pues yo también me apunto", y yo creo que ahí precisamente una de las cosas que estamos consigiendo es que practicamente no haya situaciones de racismo, salvo un caso aislado hace poco tiempo en La(¿? ) pero que a nivel general, no.
• • ATALES el concepto de profesor/profesora Atal que se experimentó en el tercer trimestre del curso 97 -98, en abril del 98 en dos centros del poniente de Almería "Las Lomas" de Roquetas de Mar, y el "Jose Salazar" digo con bastante suerte porque a parte de los esfuerzos de la Consejería y de la Delegación , a parte de los esfuerzos del grupo de trabajo que estuvo haciendo esas propuestas de los dos claustros de esos dos centros que hicieron formación previa en educación intercultural para poner en marcha la experiencia, uh!, creo que tuvimos mucha suerte con las dos profesoras que se nombraron que se volcaron totalmente en el apoyo al alumnado para el que se le había nombrado. Quizás ellas hicieron que se populariza el concepto de Atal que en los documentos previos de esos años, del año 98 figura en unas páginas como Atal y en otras páginas del documento como aulas puente • • AULAS DE EDUCACIÓN INTERCULTURAL B: Una duda, ¿Por qué llamais Aula de educación intercultural a las ATALES? (. . . ) A: Ahora te digo, incluso yo he intentado que los centros no lo perciban ccmo un proyecto de educación intercultural, es decir como una cosa aparte del currículum, como "Yo voy a hacer un proyecto de. . . ", es decir tu estás en un centro, no? entonces si tienes una problemática te planteas unos objetivos, entonces en la eduación intercultural los objetivos son iguales a los de la educación, aprender a ser, hacer, a convivir, por ejemplo en lo de convivir es para alumnos inmigrantes o autóctonos, entonces es educación. B: Osea que ese maetsro de alguna forma cumple la función en la escuela de impulsar el tema de la interculturalidad, para todo lo que es a población de la esucuela. A: Incluso mi objetivo final, lo que pasa es que estamos hablando de una utopía, pero hay que trabajar tambien la utopía, incluso ya hemos dado un pasito, en un futuro no tiene sentido que sea el maestro el que de la clase, el maestro de educación intercultural, tendría que ser el tutor, otra cosa es que él haga una función similar a la que hace hoy B: El Profesor, el que de la clase. . . claro, que incorpore contenidos interculturales a su labor cotidiana. A: Ese es nuestro reto. . . • • PROGRAMAS DE APOYO LINGÜÍSTICO Otro tema es el del aprendizaje del español, que también lo tenemos documentado, nosotros atendmos a esos alumnos que tienen un nivel básico que salen de su clase preferentemente en la hora de lengua o matemáticas y luego se reincorporan. Otro tema es el de la identidad cultural porque para nosotros es clave, inclusive cada vez más estamos concienciando al profesorado, pero vamos, estamos a un paso, todavía queda mucho, por eso todas nuestras actividades formativas estuvieron orientadas en ese sentido, nosotros queríamos que el alumno conociera sus rasgos culturales que no todos los conocen. . . B: De origen. . . A: De origen, pero que también obviamente queríamos que conozcan los rasgos culturales de los demás, para también intentar prevenir o que se les facilien estrategias para situaciones en las que se pueden dar choques interculturales o en el caso de que se den, estrategias para saber cómo se pueden resolverlos, entonces es un doble(¿? ) que para nosotros es muy importante y era una de las lineas prioritarias que fue el año pasado y va a seguir siéndolo
• Además de eso, hay una propuesta, una partida económica de la consejería de educación general para realizar actividades de lengua y cultura materna en los centros educativos ¿que lengua y qué cultura materna? la que decidan los centros en virtud de los alumnos que existen en ese colegio o en ese instituto. En estos momentos hay más de 30 grupos en toda la provincia en horario extraescolar y te puedes encontrar pues grupos de lengua y cultura marroquí, grupos de lengua y cultura rumana lituana, rusa, ¿que otro grupo hay por ahí? hay otro grupo de lengua y cultura hispano americana así por toda la provincia, esta es una experiencia que se puso en funcionamiento hace un par de cursos, es en horario extraescolar, es gratis total para los alumnos, y se gestiona
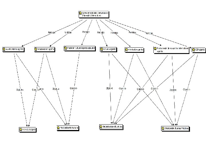
• A: Bueno, lo que t estaba diciendo, que es fundamental el tema de las Comisiones conjuntas y de esa linea se constituyeron hace años Comisiones locales de educación intercultural en las que están representados, por parte d educación, lo voy a decir de memoria, logicamente los Directores de los centros educativos de la comunidad, está el orientador de primaria que sería un orientador del EOE y en el caso del orientador de secundaria sería un orientador del departamento de educacion y por parte de eduación también están los quenosotros llamamos los maestros de educación intercultural B: Que serían los maestros de las ATALES A: Exactamente, no están todos, pero hay una representacion, dependiendo de la temática suslen ir todos o no, está también el Centro de profesores porque para nosotros es fundamental que esté el Centro de profesores, porque ahora eso implica también el tema de formaciónque todas las medidas educativas pues las va a canalizar logicamente el CEP, y está también el programa de adultos. Por parte del Ayuntamiento también están los Concejales, que normalmente son los de eduacación o de asuntos sociales, y están también los mediadores interculturales donde los hay. Este año también desde educación se ha contratado mediadores interculturales, con lo cual ya no dependemos solo de la buena voluntad -que la hay- de los ayuntamientos, aunque tienen disponibilidad limitada, entonces nosotros tenemos también mediadores interculturales, y están también Huelva Acoge y Save the Children. Ahí le hemos dado mucha funcionalidad a esa reunión, aunque también hay que ser crítico y depende también de la flexibilización o la concienciación de lo Centros (. . . ) Entonces lógicamente lo primero es que a principios de curso planificamos todas las actividades conjuntas, vemos un poco el tema de la escolarización, vemos los datos de alumnos que necesitan una atencion por parte de los maestros de educación intercultural, vemos el tema de la mediación intercultural, osea planificamos un poquito el curso, pero yo creo que la función más importante que tiene es el intercambio de experiencias de buenas prácticas, porque es un foro fundamental, y asi logicamente aparte de analizar problemáticas -que se analizan- incluso puedo poner un ejemplo: En un pueblo también de Huelva hace unos años se dió una situación ya de racismo contra los alumnos Polacos, y simplemente por artículos que salieron en los peródicos "Las polacas nos quitan los maridos" esas cosas. . .
• PERCEPCIÓN POSITIVA DE LA ESCUALA • Hace un momento me decía que está muy contenta con la escuela porque tratan a todos por igual. Hay otros niños que tienen otra religión, otro tipo de costumbres ¿Uds. creen que en la escuela se respetan las distintas prácticas y valores culturales de todos los niños por igual? E: Por lo visto si, yo he ido a muchas reuniones ahí y el colegio si respeta las religiones, se respeta la nacionalidad, muchas veces hay algún malentendido entre niños pero como para pelear o así no! La maestra también siempre están con la perspectiva de ver cómo están si están jugando, si están bien, con quién se va. . . mayormente las profesoras se dedican a eso. La mayoría de las veces yo también voy cuando tengo tiempo las recojo, vemos todo eso para ver cómo andan ahí, porque no vaya a ser que venga algún niño que las lastime y. . . • Hace un momento me decía que está muy contenta con la escuela porque tratan a todos por igual. Hay otros niños que tienen otra religión, otro tipo de costumbres ¿Uds. creen que en la escuela se respetan las distintas prácticas y valores culturales de todos los niños por igual? E: Por lo visto si, yo he ido a muchas reuniones ahí y el colegio si respeta las religiones, se respeta la nacionalidad, muchas veces hay algún malentendido entre niños pero como para pelear o así no! La maestra también siempre están con la perspectiva de ver cómo están si están jugando, si están bien, con quién se va. . . mayormente las profesoras se dedican a eso. La mayoría de las veces yo también voy cuando tengo tiempo las recojo, vemos todo eso para ver cómo andan ahí, porque no vaya a ser que venga algún niño que lastime y. . . • PERCEPCIÓN NEGATIVA DE LA ESCUELA • Yo pienso que si, que le dan una buena educación, pero veo que falta mucha disciplina, los niños aquí hacen lo que quieren y los padres lo permiten y los profesores también lo permiten, entonces pienso que si tratan de enseñarles cosas buenas, pero que falla mucho la disciplina, aquí los niños no tienen disciplina y eso yo trato de corregirlo en casa, pero tiene que ser así también en la escuela y falta mucho.
• VALORACIÓN DE LA PARTICIAPCIÓN DE PADRES EXTRANJERO EN LA ESCUELA • M: Si por igual, aunque también hay padres de niños senegaleses o marroquíes que si vienen, pero normalmente vienen más padres nativos, pero también muy pocos, se les informa, pero dicen que no vienen por mucho trabajo. • A: Por supuesto. Yo lo único que quiero decir respecto a problemas con los inmigrantes es el hecho de que sus padres vienen aquí a trabajar y no tienen el tiempo suficiente para poderlos atender en casa, entonces nosotros sabemos que mucho alumnado pasa mucho tiempo solo en casa.
• (. . . )y eso se ha transmitido a la sociedad, a la barriada ¿Cómo? Pues porque el 1 er año hacíamos reuniones sólo con los inmigrantes ¿Para qué? Pues porque yo me di cuenta de que yo hablaba con ellos y les explicaba todos los servicios que tenía el centro, todas las cosas del centro y ellos: "Si, si" y yo: "¿Se ha enterado? " y ellos: "Si, si" y terminábamos la conversación y a lo mejor me hacían una pregunta que acababa de explicarles y decía "Dios mió si se lo acabo de decir" No se enteraban, entonces qué hacíamos? Una reunión por trimestre, venían todos padres y madres y les explicábamos principalmente en árabe porque entonces nuestra población era mayoritariamente árabe, ahora tenemos 15 nacionalidades, distintas pero entonces era principalmente Marroquí. Les explicábamos pues todo lo que yo iba diciendo venía ese mediador intercultural y se lo explicaba, y no solamente les hablábamos de educación, le hablábamos de salud, del mundo laboral, de cómo se arreglan los papeles para el que viniera sin papeles a dónde se tenían que dirigir, de todo! Yo recuerdo una cosa que me hizo mucha gracia fue a todas las madres cuando yo les hablaba de la Planificación familiar, que debían de ir a Planificación familiar, que no se debían de tener todos los hijos que se quisieran sino que había que pensar "¿Cuántos puedo tener? Cuántos debo tener para poder sacar adelante bien? " Que fueran al médico y ellas lo que les quedaba de la cara sin tapar, se lo tapaban como avergonzadas de lo que yo les estaba hablando y de lo que les estaba hablando el Centro de salud que estaba conmigo y la Escuela de adultos que estaba también conmigo en esa reuniones, explicándoles que ellas también podían ir a aprender el español, y que podían ir a los cursos que hay para personas mayores y que les capacitarían para un futuro laboral y todo eso, no? Y sin embargo luego venían a comentarme que ya estaban tomando las pastillas anticonceptivas, o sea que no cayó aquello en saco roto como yo siempre digo, no? Que lo que se escucha para que al principio les cae un poco. . . pero que luego la gente lo acepta con mucha naturalidad. Y eso lo hicimos un año, hicimos 3 reuniones 1 cada trimestre, monográficas dedicadas a temas diferentes donde les explicábamos y era un rato de convivencia muy agradable porque luego nosotros les invitábamos el café y ellos nos invitaban a Té algunas veces, en fin que había ya una comunicación y luego dijimos "Si, pero estamos consiguiendo atraer a las familias inmigrantes pero y qué pasa con las españolas? Qué estarán pensando los españoles? Dirán: "Le dedican mucho tiempo a los inmigrantes, van a tener preferencias. . . " Entonces al año siguiente hicimos reuniones trimestrales con todos juntos, yo les decía "Les invito a café, a todos los padres del 1 er ciclo -por Ej. - y Uds. traen algo galletas, dulce, lo que quieran, y no hay ningún tema sino vamos a hablar de lo único que tenemos en común que son vuestros hijos, nosotros y vosotros" y sentados tomando un café con todos los que venían -que no eran todos porque lógicamente hay familias que no quieren saber de nada- que sí eran todos los inmigrantes, pero que no eran todos los españoles porque hay españoles que bueno, la educación pues como que les importa muy poco, aquí lo que vienen es a dejar a los niños, que estén el mayor tiempo posible, si es posible desde las 7: 30 de la mañana hasta las 6: 00 de la tarde y pare Ud. de contar, luego hay que echarles un lazo para traerlos cuando tenemos un problema con su hijo, porque yo los problemas que tengo no son con los inmigrantes sino con los españoles, problemas de conducta y también con algún niño inmigrante, pero en general no es así, entonces nos sentábamos a tomar el café y yo les decía "Imaginaros que somos amigos, que estamos simplemente tomando un café juntos y que vamos a hablar pues de todo lo queramos hablar" y vosotros nos vais a decir francamente qué es lo que os gusta de nosotros y qué es lo que no os gusta de nosotros porque en nuestra mente lo que está es mejorar; y nosotros vamos también a decir lo que no nos gusta de vosotros y lo que nos gusta también lógicamente" y eso hizo pues que ya hubiera una relación entre todas las madres -que generalmente son madres porque padres vienen muy pocos- de los niños que conviven dentro de una clase de tal manera que luego decían: "Oye pues este dulce que has. . .