OCCUPATIONAL ERGONOMICS Chapter 1 INTRODUCTION INTRODUCTION contd Engineering















- Slides: 15
OCCUPATIONAL ERGONOMICS Chapter 1 INTRODUCTION
INTRODUCTION (contd. ) Engineering and Ergonomics Engineering is the science that applies the principles of mathematics, physics, chemistry and other natural and social sciences to the design of systems. Ergonomics is a specialty field of engineering that concentrates on systems that involve human activity. This activity may take place in operator, office, manufacturing, end-user and consumer environments. 2
INTRODUCTION (contd. ) Historic Perspective and Definition Introduced for the first time by a Polish educator Wojciech Jastrzebrowski in the mid-1800 s n The word “ergonomics” originated from the Greek words: ERGOS ===> meaning "work, " and NOMOS ===> meaning "laws. ". n Other terms that have been used to describe similar endeavors are: Human Factors Engineering Human Engineering Psychology 3
INTRODUCTION (contd. ) Benefits of ergonomics n n n n n increased productivity improved health and safety increased work quality lower worker turnover lower lost work time increased morale lower absenteeism lower workers’ compensation costs less likelihood of OSHA fines 4
INTRODUCTION (contd. ) Ergonomist and Perspective Some key terminology: n HAZARD: A condition with potential for personal injury, equipment loss or structural loss. n DANGER: Expresses relative exposure to a hazard. Hazard may be present, but if no exposure exists, there is no resulting danger. n RISK: An expression of possible loss over a specified time (usually in terms of dollar losses). 5
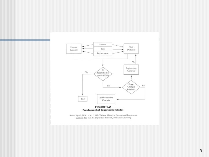
INTRODUCTION (contd. ) Control strategies n n n Engineering controls: workstation design/redesign, tool design, chair design, document holder, footrest, etc Administrative controls: training, worker selection, work pace/frequency Personal Protective Equipment (PPE): safety glasses, hard hats Back belts and wrist splints are NOT PPEs 6
INTRODUCTION (contd. ) Fundamental Ergonomic Model 7
8
9
INTRODUCTION (contd. ) To determine if a piece of equipment, Hand tool or other device is ergonomically designed, we must ask at least the following three questions: 1. Who (Human) was it designed for? 2. What Task was it designed for? 3. What Environment was it designed to function within? 10
INTRODUCTION (contd. ) PROACTIVE AND REACTIVE ERGONOMICS CALCULATION OF INCIDENT RATES 11
INTRODUCTION (contd. ) SYSTEMS APPROACH TO ERGONOMICS Root Cause analysis: The 5 why approach SCIENTIFIC MANAGEMENT IDENTIFICATION OF PROBLEM ANALYSIS OF PROBLEM SEARCH FOR POSSIBLE SOLUTIONS EVALUATE ALTERNATIVES RECOMMEND SOLUTION TO MANAGEMENT IMPLEMENT SOLUTION AND FOLLOW-UP 12
13
INTRODUCTION (contd. ) Scientific Management Identification of problem Analysis of problem Search for possible solutions Evaluate alternatives Recommend solution to management Implement solution and follow-up 14
INTRODUCTION (contd. ) Calculation of Incident Rates and Severity Rates Injury IR Illness IR Fatality IR Lost-workday-cases IR Number-of-lost-workdays rate Specific-hazard IR Lost-workday-injuries rate (LWDI) 15