Net DMR Greg Nudd P E Texas Commission

















- Slides: 17
Net. DMR Greg Nudd, P. E. Texas Commission On Environmental Quality April 18, 2006
Why e. DMR? Discharge Monitoring Reports offer the best return on investment for electronic reporting projects. – Very high volume (over 5, 000 data elements per year in Texas alone) – Relatively simple to automate
Why Net. DMR? Most states and EPA do not have the capability to accept e. DMRs. Current state e. DMR systems (Michigan, Florida, Texas, Illinois) are designed to work with PCS not ICIS/NPDES.
e. DMR Vision – By January 2008, any facility regulated by a participating state or by EPA will have the option of electronically reporting monthly discharge monitoring reports. – By 2010, almost all NPDES permitted facilities regulated by a participating state or by EPA will submit their discharge monitoring reports electronically.
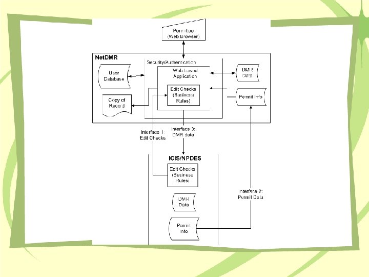
Net. DMR Scope The Net. DMR project is an important step in realizing the e. DMR vision. The intent of this project is to build both the “front end” Webbased application for an e. DMR system and open standards-based connections to the “back end” system, ICIS/NPDES.
Net. DMR Scope cont. The Net. DMR front end will be J 2 EE-compliant and will be free of intellectual property restrictions. The connections between the front end and back end will operate over the NEIEN.
Net. DMR Steering Comm. • • • Greg Nudd, Texas J. R. Hodel, West Virginia Mike Garretson, Illinois David Hindin, EPA, OECA Andrew Battin, EPA, OEI
Other Net. DMR State Partners Michael Beaulac, Michigan Charles Dunn, Indiana Chuck Haugh, New York Gail Jackson, Pennsylvania Joette Kenaley, Louisiana Jeff May, Montana Deb Merrill, Rhode Island Sandy Smith, Missouri Edith Van Vleet, Utah
Net. DMR and ECOS to be contracted to 1. Coordinate Project Communication • Website, Meetings, Conf. Calls 2. Manage IT Contract • • Streamline administration All states own final product, not just Texas
Net. DMR Project Status Current Focus: – Completing agreement with ECOS – Developing IT contract solicitation – Reaching out to other states Next Steps: – Requirements documentation – System design
How Will Net. DMR Work? CROMERR Compliance Highlights: – Authorized states manage wet-ink-on-paper electronic signature agreements. – Net. DMR front end provides multiple validation/repudiation opportunities. – Net. DMR front end generates XML Copy of Record and calculates one-way cryptographic hash to ensure changes are detectable.
How Will Net. DMR Work? Other system features: – Online generation of electronic signature agreements. – Multiple user types: read only, edit, sign – Error check before submission – Warnings on exceedances – XML copy of record available online
How Does Your State Fit?
Net. DMR Challenges Time – Need to define new State/EPA business process in a short time – Very limited time for development and testing – CROMERR review by EPA will need to start sooner and go faster than planned for review of state systems Money – Probably not enough to complete scope, based on comparable projects – Will probably need to scope down or find more money – Funding for ICIS/NPDES interface in question
Net. DMR Wrap-Up e. DMR has the best ROI of any e-sub. project Net. DMR has strong state and EPA (OEI and OECA) support This is just the first step in realizing the vision.
Questions? Greg Nudd, TCEQ gnudd@tceq. state. tx. us 512 -239 -1247