NATURALEZA DE LA CIENCIA Qu es la ciencia




















- Slides: 20
NATURALEZA DE LA CIENCIA ¿Qué es la ciencia?
APROXIMÁNDONOS A LA NATURALEZA DE LA CIENCIA • PUNTO DE VISTA REDUCCIONISTA: – Empirismo: es objetiva, basada en la observación, experimentación y en la inducción. – Positivismo: significado inalterable de los conceptos. Se buscan los conocimientos verdaderos basados en el método científico. – Racionalismo: se enfatiza en el razonamiento lógico, no en los contenidos de las disciplinas.
APROXIMÁNDONOS A LA NATURALEZA DE LA CIENCIA • PUNTO DE VISTA HOLÍSTICO: – La observación, experimentación y el racionalismo, no son los únicos referentes de la ciencia y tampoco son objetivos. – La realidad depende de quien la observa y la analiza. Etnocentrismo y androcentrismo de la ciencia. – El método científico no es algo mecánico y cerrado.
NUEVA FILOSOFÍA DE LA CIENCIA
KUHN (La estructura de las revoluciones científicas, 1962): • Existe la ciencia normal (acumulativa) y la revolucionaria (nuevos paradigmas). • El cambio de paradigma (creencias, valores y técnicas compartidas por una comunidad científica) se produce por una crisis del viejo paradigma. • Los nuevos paradigmas tiene mayor capacidad de resolver problemas.
TOULMIN (1977) “Comprensión Humana”: • Subraya la evolución del significado de los conceptos y de los paradigmas explicativos que los sustentan. Importancia tanto de la comprensión de los conceptos como del proceso de su construcción. • Ante problemas no resueltos, las teorías científicas evolucionan por presión colectiva. • Siempre coexisten conceptos de las viejas y nuevas teorías.
HARDING, Sandra. (1996) “Ciencia y Feminismo”. • Profundiza en la naturaleza androcéntrica de la ciencia: – El género impregna toda construcción social. – Por lo tanto también impregna la ciencia. • Denuncia la escasa participación de las mujeres – Mayoría de hombres en los cargos de mayor jerarquía – Autonomía acotada en las mujeres – Orientación de la ciencia desde la mirada masculina: ciencia a imagen y semejanza del hombre. • Invisibilidad de las mujeres científicas. – se ha pasado de generalizar sobre la mujer y verla como víctima a “visibilizar únicamente los casos de mujeres con éxito y extrapolar esa imagen al conjunto de la sociedad, lo que no se corresponde con la realidad”. Teresa del Valle. • Propone incorporar a la filosofía de la ciencia el punto de vista feminista.
NATURALEZA DE LA CIENCIA • La ciencia suele construir teorías que son útiles para comprender el mundo. • Las teorías cambian y evolucionan. • Requiere de procesos y procedimientos: – La observación y la experimentación son procedimientos importantes aunque no objetivos – Tan importantes como la observación y la experimentación son: identificación de problemas, emisión y contraste de hipótesis, el lenguaje y la comunicación, la realización de explicaciones y predicciones, etc – No ha existido un método único y universal para llegar a todos los conocimientos. Aunque podamos considerar un mínimo común.
NATURALEZA DE LA CIENCIA • La ciencia se basa en la resolución de problemas, – los problemas no se plantean para “aplicar la teoría” previamente elaborada. – Los problemas que se plantean dependen del momento histórico y de dónde se sitúan la toma de decisiones; reflejan la cosmovisión de la sociedad.
NATURALEZA DE LA CIENCIA • La ciencia no es sólo un conjunto de productos (conceptos, leyes y teorías) elaborados y acumulados; tanto los productos como los procesos son instrumentos inseparables del conocimiento científico. • El pensamiento convergente, el razonamiento lógicodeductivo, el pensamiento divergente, la creatividad, la comunicación, etc, son factores intelectuales que forman parte de la construcción y de la evolución del conocimiento científico.
NATURALEZA DE LA CIENCIA • La mayor parte de los descubrimientos se han apoyado en el trabajo de equipo; la discusión y el debate colectivo, y el contraste de ideas ha favorecido la evolución del conocimiento. • (hay que recordar el caso de Dr Hwang Woo Suk (2005): “había falseado los resultados de al menos nueve de las 11 líneas de células madres que él afirmó haber creado”. ) • http: //sociedad. elpais. com/sociedad/2013/12/11/actualid ad/1386798478_265291. html • http: //sociedad. elpais. com/sociedad/2013/12/11/actualidad/1386797 483_412515. html • Las comunidades de científicos han sido siempre bastante conservadoras; – los cambios profundos -los que se separan de la ciencia oficial - no han sido fácilmente aceptados.
¿Y si la ciencia no es eso que tú crees? El último Nobel de Medicina critica la “tiranía” de las revistas especializadas en la carrera investigadora Las publicaciones defienden su seriedad Javier Sampedro 12 DIC 2013 - 00: 01 CET 111 Por qué revistas como ‘Nature’, y ‘Science’ hacen daño a la ciencia
Por qué revistas como ‘Nature’, ‘Science’ y ‘Cell’ hacen daño a la ciencia El premio Nobel protesta contra el sistema de publicaciones en el mundo de la investigación Nobel de Medicina, Randy Schekman,
SOCIEDAD-CIENCIA • La actividad de los científicos (programas o tradiciones de investigación, paradigmas, poblaciones conceptuales, etc) se ha desarrollado con los mismos presupuesto de cualquier actividad humana: – Reflejo del sistema de valores de la sociedad. • Concepciones románticas y estereotipadas sobre la feminidad y masculinidad. – “. . . el organismo femenino (y sus productos) velan por el interés de la especie. El texto de 1918 parece una oda al cromosoma accesorio, portador de lo esencialmente masculino: teniendo que pasar alternativamente de un organismo femenino a otro masculino y viceversa, es capaz de adaptar su comportamiento a las características sexuales del individuo donde reside; el cromosoma sexual es “activo”, “independiente” y “el doble de efectivo en su acción” cuando es un cromosoma único en el macho, mientras que cuando se encuentran dos de ellos en las hembras, los mismos cromosomas tienen un comportamiento ordenado y discreto, que los hace indistinguibles de los demás cromosomas. Nada más acorde con lo que debe ser el comportamiento del individuo masculino y del femenino (aunque se trate de insectos )”. Isabel Delgado. – “Afiliación” a líneas de trabajo o teorías, • Controversias en las explicaciones ante un mismo hecho, debates enconados en la defensa de distintas posiciones…
SOCIEDAD-CIENCIA – Ejemplos: • Lise Meitner 1879 -1968: por ser mujer y por sus opciones políticas (en contra de la bomba atómica) no le otorgaron el premio nobel de química. • Nettie Maria Stevens (1861 -1912): Localizó y describió los cromosomas sexuales y su comportamiento, y supo interpretar su función en relación con las leyes de Mendel. Aunque este hecho hoy en día se sigue adjudicándolo a T. H. Morgan y/o E. B. Wilson • Barbara Mc. Klintock 1902 -1992: Genetista norteamericana, Premio Nobel en Medicina y Fisiología en 1983 por su descubrimiento de los "transposomas" o "genes saltadores", genes que pueden cambiar de lugar dentro de los cromosomas. (el trabajo había sido publicado antes de 1953). • Alfred Wegener: (1880 - 1930) Geofísico y meteorólogo alemán. En 1915 expuso los principios de su teoría en la obra El origen de los continentes y los océanos, que amplió y reeditó en 1920, 1922 y 1929. la teoría no fue aceptada. Reformulada a partir de recientes descubrimientos, la teoría de la deriva continental se encuentra hoy consolidada.
CIENCIA-SOCIEDAD • Las ciencias no son un conjunto de conocimientos neutros, estáticos y alejados de los ciudadanos. A sus repercusiones en la calidad de vida o en el desarrollo tecnológico hay que añadir su influencia en la forma de pensar, en la organización social o en los cambios de hábitos de comportamiento.
Por lo tanto la ciencia es… • Una compleja construcción humana que responde a decisiones interesadas. • Responde a problemas • Dependiente de un método • Fundamentada en evidencias
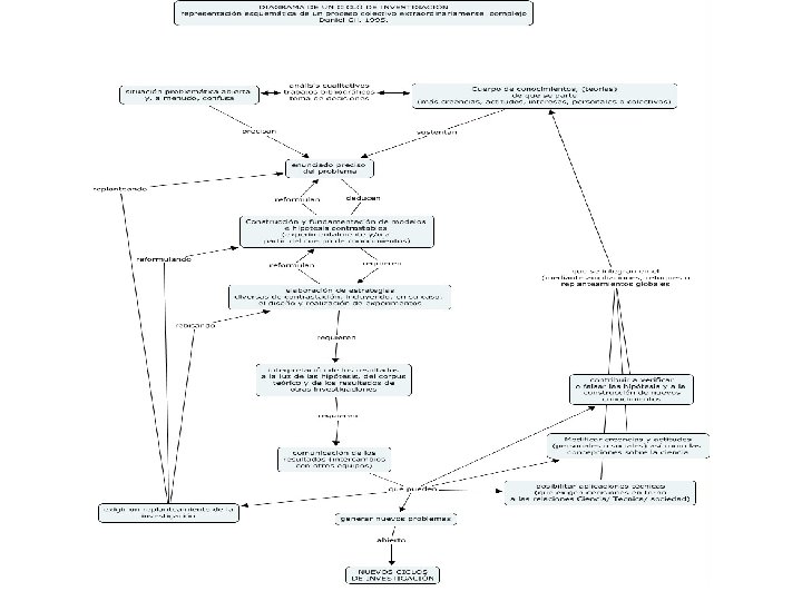
DIAGRAMAS SOBRE EL TRABAJO CIENTÍFICO
Recogido de: “Aprender sobre la naturaleza de la ciencia con noticias científicas de actualidad: El caso del experimento OPERA. Autores: Antonio García Carmona “A continuación se recogen diez ideas sobre la NDCampliamente aceptadas en la actualidad (decálogo propuesto por Niaz, 2005; cit. en Garritz, 2006, p. 138). 1. Las teorías científicas son tentativas. 2. Las teorías no se convierten en leyes aun con evidencia empírica adicional. 3. Toda observación está impregnada de una teoría. 4. La ciencia es objetiva sólo en cierto contexto del desarrollo científico. 5. La objetividad en las ciencias proviene de un proceso social de validación competitivo, por la evaluación crítica de los pares. 6. La ciencia no se caracteriza por su objetividad, sino por su carácter progresivo – cambios progresivos de problemática–. 7. El progreso científico está caracterizado por conflictos, competencias, inconsistencias y controversias entre teorías rivales. 8. Los científicos pueden interpretar los mismos datos experimentales de más de una forma. 9. Muchas de las leyes científicas son irrelevantes y en el mejor de los casos son idealizaciones. 10. No hay un método científico universal que indique los pasos que hay que seguir.