National Curriculum Framework Kreol Morisien Grades 7 8






























- Slides: 30
National Curriculum Framework Kreol Morisien Grades 7, 8, 9 7 Ziyet 2016 6/22/2016 1
� Konpozision Panel konsiltatif � Definision “curriculum” � Konsiderasion preliminer � 2 fonksion mazer langaz KM ek bann “ 21 st Century Skills” � KM v/s Lezot L Opsionel & L Obligatwar � Finalite lansegnman KM � Stati administratif v/s stati pedagozik � Insights depi Cummins � Common Underlying Proficiency � � Bann lobzektif laprantisaz � Bann rezilta laprantisaz � Referansiel/repertwar kapasite par domenn ek par grad � Konklizion 6/22/2016 2
Panel konsiltatif Kreol Morisien MIE - Dr (Ms) N. Rughoonundun - Ms D. Bastien - Dr P. Nadal - Ms S. Ramasawmy - Ms. E. Kee Mew - Mr N. Hureeram MES - Mr. T. Beekarry - Ms M. UOM - Dr (Ms) M. Alleesaib - Ms B. Antonio (Mphil/Ph. D UOM & Part-timer MIE ) Terre de Paix Mr A. Muneean CSU - Dr G. Florigny Educator (Secondary) - Ms J. Permal (Loreto College) - Mr F. Dedaur (Floreal SSS) MGI (Apology) - Dr (Mrs) U. Allaghery - Ms A. Chintamunnee Educator (Primary) - Ms A. Errigadoo - Mr K. Karrupudayan 6/22/2016 3
Enn curriculum nasional, li boukou plis ki enn dokiman-kad ki etabli bann oryantasion prinsipal enn sistem edikatif; [. . . ] li enons filozofi ledikasion ki enn pei ou enn sosiete rod met anplas atraver lekol [. . . ] avek lobzektif final amenn bann zanfan vinn bann sitwayen apar-antier dan enn lespas nasional ek kiltirel presi. Addendum NCF Kreol Morisien (2011) 6/22/2016 4
Konsiderasion preliminer �Dimansion sosio-istorik: ◦ Nou dan enn kontext post-kolonial ◦ Nesesite konstriksion enn nasion � Ant memwar (ranforsman bann tradision kiltirel) ek proze (transformasion sosiete) �Devlopman lindividi: ◦ (Pre-adolesans): laz dev tou kapasite potansiel/ ◦ (Pre-)adolesans: laz potansialite (konstriksion personalite, louvertir sosial, devlopman kognitif 6/22/2016 5
Kifer zelev bizin aprann KM kan zot deza koz sa langaz-la? “LANGUAGE is both good to eat & good to think. ” 6/22/2016 Claude Levi-strauss 6
“ 21 st Century Skills” � Kapasite langaz = santral parmi bann kapasite 21 e siek � Plis nou pe vinn enn sivilizasion karakterize par konesans ek linformasion ek zot transmision, plis kapasite langaz esansiel. � KM = L 1 = medium verbal pou - prosesis panse ek pou lapanse / kognision lingwistik, - ki ousi kaptir nou intelizans emosionel 6/22/2016 7
KM v/s Lezot L Opsionel & L Obligatwar Tou savwar akademik ki transmet dan lekol e ki kapital pou reisi dan sistem skoler, transmet par langaz ek demann ki servi langaz pou rezone. KM L 1 Zelev alez sinifikasion (‘meaning’) v/s form Enn rol langaz vinn enn zouti pou panse, reflesi ANG, FR, L OR LE/LS zelev debat Zelev oblize repete Rapor avek konesans lekol ek aprann ki bizin pou travay bien lekol, enn rapor difisil pou nouri kan enn zanfan pe aprann dan enn langaz 6/22/2016 8
Finalite lansegnman KM KM Lang Opsionel ‘Agency’ Potansiel azir Rekonet so lexperyans lavi Plirilingwism ki inklir so L 1 Permet li pran laparol ek fer tann so lavwa Santiman sekirite lx 6/22/2016 Personalite ekilibre ek epanoui ‘Empowerment’ Konstriksion Lotonomi Resours kognitif & Zouti pou aprann ek devlope 9
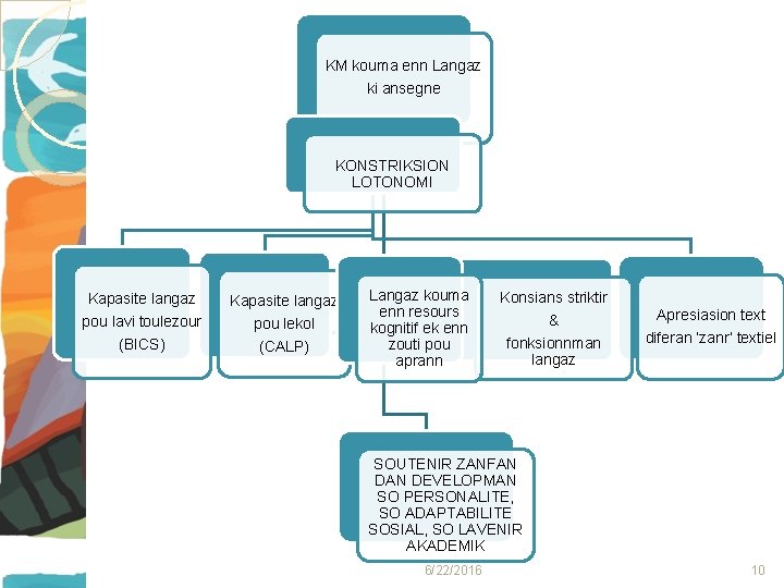
KM kouma enn Langaz ki ansegne KONSTRIKSION LOTONOMI Kapasite langaz pou lavi toulezour Kapasite langaz pou lekol (BICS) (CALP) Langaz kouma enn resours kognitif ek enn zouti pou aprann Konsians striktir & Apresiasion text fonksionnman langaz diferan ‘zanr’ textiel SOUTENIR ZANFAN DEVELOPMAN SO PERSONALITE, SO ADAPTABILITE SOSIAL, SO LAVENIR AKADEMIK 6/22/2016 10
Tansion ant enn stati administratif ek enn nivo pedagozik �Dan evolision proze KM dan lekol, li inportan ki eklersi serten pwin ek pran serten desizion. �KM=L Opsionel = L Oryantal, enn “stati politik” �Li inposib pou prolonz sa zizman-la ziska domenn pedagozik. �Selman KM pe retrouv li dan sa « tug war » la. 6/22/2016 of 11
“Insights” depi Cummins � “Langaz enn devlopman kognitif plito ki konportmantal. Dan bann kontext ansegnman ek aprantisaz dan enn S 2/LE, bilingwism ed laprantisaz formel dan klas, ek konesans L 1 form enn fondman solid pou ALE. ” (Cummins) � Develop Literesi dan LM ed zelev konpran prinsip grafo-fonemik desort ki zot probableman zeneraliz sa prinsip-la dan bann lezot langaz ek vinn enn meyer zelev. � Bann zanfan ki aprann lir dan zot LM an premie zeneralman kapav transfer bann kapasite ki zot finn devlope la dan enn lot langaz avek zis enn dekalaz de-trwa lane. � BICS : Basic Interpersonal Communication Skills, context embedded, allow communication in everyday social contexts. CALP: Cognitive Academic Language Proficiency, academic, or school, language, more abstract and decontextualized ideas, requiring higher-order thinking skills. � Proze Global Partnership for Education an faver ledikasion dan LM kouma enn mezir pou amelior kaliteresi. Zot ena sa pozision-la parski kapasite lektir enn kapasite de baz neseser pou kontinie aprann. 6/22/2016 12
Common Underlying Proficiency (CUP) Konpetans Souzasan Komin Bann baz kognitif ek langazie ki enn aprenan finn akerir dan so L 1, form bann fondman pou bann aprantisaz fitir dan ninport ki langaz. Zot azir kouma enn konpetans souzasan komin/rezervwar konpetans komin (Common Underlying Proficiency CUP). KSK fonksionn kouma enn sistem operatwar santral pou toule de langaz. (Cummins, 1981). L 1 L 2 KONPETANS SOUZASAN KOMIN (KSK) 6/22/2016 13
6/22/2016 14
6/22/2016 15
6/22/2016 16
Common Underlying Proficiency (CUP) Konpetans komin souzasan � Si enn etidian ena konpetans dan so L 1, li ena plis sans pou akerir konpetans dan enn LS/L 2. Konesans lingwistik parey kouma bann kapasite kouma fer rezime enn sapit, zot ousi transferab depi enn langaz ziska enn lot. (Freeman & Freeman, 2004). � Bizin ankouraz bann etidian kontinie devlop ek servi zot LM: “pa zis ki gard zot L 1 ed etidian kominik avek zot paran ek granparan dan zot fami, ek ogmant konpetans lingwistik kolektif lasosiete an zeneral, me li ousi amelior resours intelektiel ek akademik bann etidian ki biling” (Cummins, 2000, p. 38). 6/22/2016 17
Finalite & Gran Oryantasion KM LO ansegne Rann otonom par ledikasion S Konsians lingwistik Tradiksio n SE Dev pers & sitwayen Letid sintax KM Diskision/Deb a (tem & size aktialite) Konsians politik global Enn sans listwar SF Kominikasion Pratik langaz toulezour (BICS) Oral Ekri 6/22/2016 SE Patrimwann Pratik langaz akademik Oral Pratik langaz kreatif Literatir Ar/kiltir Ekri 18
Learning Objectives Bann obzektif aprantisaz - Develop a harmonious personality, grounded in the awareness of one’s home language and culture and in the desire to open up to other languages and cultures - Develop language and communicative skills for a wide range of situations in the school and community - Use the appropriate mode of communication- oral, written, or media-based- according to the situation and purpose - Engage with and appreciate texts and works pertaining to various genres and media 6/22/2016 19
Learning Outcomes (fin Grad 9) - - Interact with confidence and relevance in a wide range of situations and for a variety of purposes Demonstrate mastery of Mauritian Kreol in terms of clarity, accuracy and creativity and use it to enhance proficiency in other taught languages Demonstrate understanding of the overall linguistic structure of Mauritian Kreol, thereby gaining some insight into how languages work Respond confidently and effectively to an array of situations that require various modes of communication in Mauritian Kreol, or in a bi/tri/tetra-lingual mode, including MK Demonstrate appreciation of literary texts written in MK Use their knowledge and appreciation of texts in other languages to enhance their understanding of works in MK and vice-versa 6/22/2016 20
Alafin sa lane-la (Grade 7), zanfan-la pou bizin kapav : DEMONTRE ENN KAPASITE LANGAZIER Evalie striktir gramatikal bann fraz ek text ek koriz zot kot bizin Servi dan enn fason apropriye form ek tip fraz Demontre enn bon dispozision pou enn lekout aktiv LANGAZ POU SOSIALIZE, KOMINIKE EK AZIR Demontre lantouziasm pou partisip oralman dan bann klas langaz ek literatir an KM Partisip dan enn esanz/konversasion avek diferan interlokiter dan bann sitiasion varye, dan diferan rol ek avek diferan obzektif kominikasionel LANGAZ POU DEVLOP KAPASITE PANSE Demontre kapasite ekoute avek enn lespri kritik Examinn bann prosede anrisisman lexikal ki servi kouraman an KM Formil enn definision kler ek apropriye pou diferan term ki li servi Demontre kapasite exprim bann resanti 6/22/2016 21
LANGAZ POU LITERESI Demontre enn lantouziasm ek enn predispozision pou lir bann text an KM Rekonet diferan tip text oral Lir fasilman e avek presizion avek lizie ou oralman bann text dan ninport ki tipografi kouran e ki varye an longer, stil, konplexite, zanr Ekout, lir, vizionn enn varyete text odio, ekri, (odio-)viziel ou mixt ek interpret zot Swazir ek aplik stratezi apropriye pou lir diferan text selon kontext, obzektif lektir ek tip dokiman Ekrir klerman, avek enn vokabiler presi ek enn bon lortograf Prodir bann text spontane ou planifie kot pena fot gramatikal e ki textielman koeran, bien organize ek koezif Revize, verifie, korize pou amelior lekritir ek prezantasion enn prodiksion LANGAZ POU KREATIVITE Ekout enn varyete text literer Partisip dan lekritir kreatif avek lintere Manifeste enn lintere pou serten text literatir dan enn langaz Kreol ou 6/22/2016 22 ki prodir dan enn sosiete kreolofonn
BANN KONSEP EK ZOUTI LANGAZ Servi bann konekter gramatikal avanse pou mintenir enn size konversasion ou diskision Explik sinifikasion enn mo apartir so kontext Idantifie ek rekonet klas gramatikal bann mo Kreol Morisien 6/22/2016 23
Alafin sa lane-la (Grade 8), zanfan-la pou bizin kapav : DEMONTRE ENN KAPASITE LANGAZIER Koz avek presizion ek klarte avek enn vokabiler presi, enn sintax bien artikile ek enn diksion kler Ekout diferan sours text oral ki deplizanpli long ek konple LANGAZ POU SOSIALIZE, KOMINIKE EK AZIR Disteng ek itiliz diferan rezis langaz dapre sitiasion ek interlokiter Idantifie lobzektif kominikatif, lodians vize, tip text, tem ek bann lide prinsipal dan enn varyete tip text oral LANGAZ POU DEVLOP KAPASITE PANSE Explor enn nosion/konsept abstre ou ki aplike dan enn domenn teknik spesifik Etidie rezo lexikal ek semantik ek deroulman/progresion dan enn text pou zistifie so interpretasion Demontre kapasite pran par dan enn diskision/debat bann pozision 6/22/2016 24
LANGAZ POU LITERESI Fer apresiasion argimante enn text ou enn oter Fer lektir metodik ou kritik enn text fiksionel apartir serten zouti langaz Zener swa fer resers, selekte ek organiz ek anfin prezant bann linformasion ou lide selon diferan obzektif, odians, kontext Prodir diferan tip text kreatif selon bann stil varye, parfwa apartir enn model Rediz enn text direkteman lor ordinater ek servi bann « template » kouran pou amelior so lefikasite estetik ou kominikasionel Formil enn repons kritik ek personel pou diferan tip text LANGAZ POU KREATIVITE Swiv bann letap dan prosesis lekritir pou prodir bann text kreatif ek vinn deplizanpli otonom pou fer sa Fer enn lektir kritik enn seleksion text literer Interpret seki li pe lir ek met lanfaz lor sinifikasion inplisit BANN KONSEP EK ZOUTI LANGAZ Rekonet polifonksionalite bann determinan dan Kreol Morisien Manipil avek fasilite bann konstitian fraz Demontre konesans striktir Group Verbal (GV) 6/22/2016 25
Alafin sa lane-la (Grade 9), zanfan-la pou bizin kapav : DEMONTRE ENN KAPASITE LANGAZIER Fer bann transformasion fraz (fokalizasion, klivaz, dislokasion) Manifeste konsians ek tolerans pou bann varyant lexikal Manifeste konsians ek tolerans pou diferan varyete rezional KM LANGAZ POU SOSIALIZE, KOMINIKE EK AZIR Prepar ek fer enn prezantasion oral an fonksion lodians, lobzektif ek kontext kominikasionel apartir enn plan ou bann pwin esansiel dan enn langaz kler ek metrize LANGAZ POU DEVLOP KAPASITE PANSE Explor enn term ou enn konsept kouran ek examinn bann realite istorik ou sosial konplex ki li rekouver 6/22/2016 Servi so profil pliriling pou aprofondi so kapasite/intelizans langazie 26
LANGAZ POU LITERESI Konstrir sinifikasion enn varyete text mem long e ki demann enn konsantrasion lektir, lor nivo literal, inferansiel gramatikal ek lexikal, ek textiel Rakont enn zistwar invante ou vre, fer enn resitasion, enn lektir expresif, ou enn lot form restitision ou prodiksion oral avek konfians ek exprim enn santiman/reaksion Fer lektir sistematik enn text informatif, fonksionel ouargimantatif ek restitie so konteni oralman, an ekri ou par enn grafik dan enn fason striktire Prodir enn varyete text akademik ek fonksionel ek servi striktir textiel, LANGAZ POU KREATIVITE rezis ek ton apropriye Manifeste enn lintere pou tradiksion patrimwann mondial literer Apresie enn text literer, enn prodiksion artistik dan enn fason personel ek kreatif Prodir enn varyete text pou bann lobzektif kreatif BANN KONSEP EK ZOUTI LANGAZ Transpoz enn text Angle, Franse ou dan enn lot langaz Kreol an KM Servi bann sinonim ou parasinonim pou fer referans a enn antite dan diferan fason 6/22/2016 27
D. Atkinson, ELT Journal, The mother tongue in the classroom, A neglected resource? OUP, 1987 � I. Kecskes, Uni of New York, Albany (pragmatics, bilingualism, SLA) � Cummins, J. (1981) Bilingualism and minority language children. Ontario; Ontario Institute for Studies in Education. Cummins, J. (2000) Language, Power and Pedgogy: Bilingual Children in the Crossfire. Clevedon: Multilingual Matters Díaz-Rico, L. T. & Weed, K. Z. (2010). The cross-cultural, language, and academic development handbook, fourth edition. Boston, MA: Allyn & Bacon. Freeman, D. E. & Freeman, Y. S. (2004). Essential linguistics: What you need to know to teach reading, ESL, spelling, phonics, and grammar. Portsmouth, NH: Heinemann Lange, Timothy (2007) Jim Cummins Demolishes NCLB's Ideology and Practice. The Daily Kos. retrieved from: http: //bit. ly/J 7 k. VLp. � 6/22/2016 28
MERSI 6/22/2016 29
6/22/2016 3 0