n l ipsa l scientia potestas est Francis

  • Slides: 53
Download presentation

零知识证明理论 n 关于“知识” l “ipsa l scientia potestas est” Francis Bacon Ø 信息 Ø

零知识证明理论 n 关于“知识” l “ipsa l scientia potestas est” Francis Bacon Ø 信息 Ø 能力 3

零知识证明理论 n 零知识证明 Ø Very informally, a zero-knowledge proof system allows one person to

零知识证明理论 n 零知识证明 Ø Very informally, a zero-knowledge proof system allows one person to convince another person of some fact without revealing any information about the proof. l Protocol: Prover and Verifier l Introduced by Goldwasser, Micali and Rackoff in the early 1980 s l 应用 5

22

22

37

37

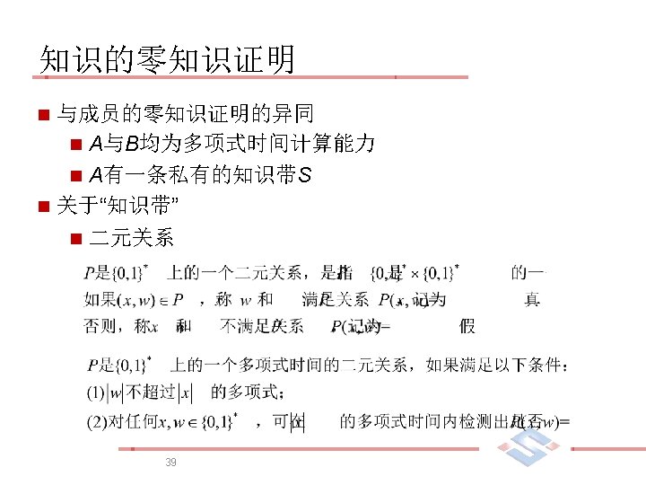
APPLIED CRYPTOGRAPHY 知识的零知识证明 SCHOOL OF MATHEMATICS 38

APPLIED CRYPTOGRAPHY 知识的零知识证明 SCHOOL OF MATHEMATICS 38

身份识别协议 43 Kee. Loq is or was used in many remote keyless entry systems

身份识别协议 43 Kee. Loq is or was used in many remote keyless entry systems by such companies as Chrysler, Daewoo, Fiat, GM, Honda, Toyota, Volvo, Volkswagen Group, Clifford, Shurlok, Jaguar, etc.

参考文献 Ø Quisquater, Jean-Jacques; Guillou, Louis C. ; Berson, Thomas A. (1990). "How to

参考文献 Ø Quisquater, Jean-Jacques; Guillou, Louis C. ; Berson, Thomas A. (1990). "How to Explain Zero-Knowledge Protocols to Your Children". Advances in Cryptology - CRYPTO '89: Proceedings 435: 628– 631. Ø S. Goldwasser, S. Micali, C. Rackoff. The knowledge complexity of interactive proof systems, SIAM J. Comput. , Vol. 18, No. 1. (February 1989), pp. 186 -208. Ø U. Feige, A. Fiat, A. Shamir. Zero-knowledge proofs of identity, Journal of Cryptology 1 (2): 77– 94. Ø Cryptography: Theory and Practice , by Douglas Stinson Ø 密码学导引, 冯登国、裴定一编著 54