MOV SQL SELECT Poetci Modelovanje Proces preslikavanja realnog





































- Slides: 37
MOV SQL SELECT Početci
Modelovanje Proces preslikavanja realnog sveta
Modelovanje ▪ Broj internih (bitnih) podataka nekog poslovanja je ogroman ▪ Nemoguće je (a i nepraktično) sačuvati sve podatke ▪ Postupkom selekcije biramo relevantne podatke ▪ Modelovanje – pravljenje modela na osnovu poznatih činjenica o relevantnim podacima za određeno područje primene
Proces modelovanja 1. Selekcija (izbor) – biramo relevantne podatke odnosno redukujemo realni svet u manji koji nam je dovoljan 2. Imenovanje – sve mora imati svoje ime 3. Klasifikacija – heterogeni (različiti, drugačiji) skup objekata i odnosa pretvaramo u homogeni (ujednačeni, isti)
Prikaz modela baze podataka Grafički ▪ MOV ▪ IDEF 1 X ▪ UML Class dijagram Tekstualni ▪ Relaciona šema ▪ Rečnik baze podataka
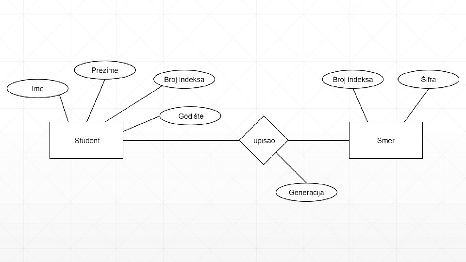
MOV Model Objekti-Veze
Istorija ▪ Peter Chen napisao tekst 1976. godine ▪ Kasnije je proširen (mov, ne tekst) sa dodatnim elementima
Alternativni nazivi za MOV ▪ ER ili E/R– Entity Relationship Diagram (ili Model) ▪ Chen – Čenov dijagram (autor Peter Chen) ▪ MOV – Model Objekti-Veze ▪ E/O – Model Entiteta i Odnosa
Osnovni elementi: Entitet ▪ Sve što se može jednoznačno odrediti, identifikovati i razlikovati ▪ Predstavlja objekat ili događaj, realan ili apstraktan ▪ To je ono što hoćemo da pratimo (čuvamo zapis) ▪ Predstavlja se sa pravougaonikom i imenom u sredini
Osnovni elementi: Veza ▪ U realnosti ništa nije izolovano ▪ Veza povezuje entitete: ▪ Dva entiteta – binarna veza (najčešća veza) ▪ Entitet sa samim sobom – rekurzivna veza (retka veza) ▪ Tri entiteta – ternarna veza (generalno izbegavamo) ▪ Predstavlja se sa deltoidom i opisom (nazivom) u sredini
Osnovni elementi: Atribut ▪ Opisuje entitet ili vezu – njegove karakteristike ▪ Pojedinačan podatak za svaku instancu entiteta ▪ Predstavlja se sa elipsom (ovalom) i imenom u sredini
Vrste atributa ▪ Normalni – atribut ima jednu i samo jednu vrednost ▪ Viševrednosni – atribut može da ima više vrednosti ▪ Kompozitni – atribut se sastoji iz više različitih vrednosti ▪ Izračunati – vrednost se izračunava na osnovu drugih atributa ▪ Ključ – na osnovu ovog atributa možemo da unikatno identifikujemo svaku n-torku
Treba da koristite Ne morate da koristite
Saveti ▪ Jedna vrednost – entitet koji će da sadrži jednu informaciju (jedan red podataka) nam ništa ne znači ▪ Bezkorisno – informacije (atributi) koje ne čitamo samo zauzimaju prostor ▪ Propušteno – ako informaciju nismo skupili kada smo mogli, ne možemo da se vratimo u prošlost da je skupimo ▪ Međusobno-isključujuće – ako jedna vrednost isključuje drugu, to je onda jedan a ne više atributa
Saveti ▪ Entitet – samo ono što možemo da opišemo sa atributima ili ako imamo ograničeni set vrednosti (npr: pol, boja, . . . ) ▪ Atribut – samo ono za šta možemo da imamo konkretnu vrednost ▪ Veza – logika u glavi nije isto što i logika u bazi; stavljamo samo neophodne veze i pokušavamo da izvučemo informacije kroz druge veze
Baze za vežbanje Jer moramo vežbati na nekim primerima
Microsoft-ove baze za SQL Server ▪ Pubs – najstarija „sample“ baza ▪ Northwind – prodaja izmišljene kompanije „Northwind Traders“ ▪ Adventure. Works – OLTP i OLAP baza ▪ Contoso – za demonstraciju Azure cloud baze ▪ Wide. World. Importers – za demonstraciju SQL Server 2016 novina
SQL: SELECT Osnove vraćanja informacija iz Baze podataka
SELECT komanda SELECT šta FROM tabela WHERE logički uslov ORDER BY redosled prikaza
SELECT komanda ▪ Vraća sva (*) ili izabrana (npr: ime, prezime) polja iz tabele ▪ FROM je obavezno ako vraćamo rezultate iz tabele ▪ WHERE je opciono ako hoćemo da filtriramo ▪ ORDER BY je opciono ako hoćemo da rezultati budu sortirani po određenom redosledu
FROM ▪ Vraća rezultate iz: ▪ Tabele ▪ Pogleda ▪ Ugnježdenog query-ja (subquery) ▪ Globalne ili lokalne temporary tabele (# ili ## ispred naziva) ▪ Funkcije koja vraća tabelu ▪ Common Table Expression-a (korišćenjem WITH sintakse) ▪ Liste vrednosti (korišćenjem VALUES sintakse)
Primer Studentske baze ▪ Radićemo sa najjednostavnijom studentskom bazom ikada ▪ SQL kod sadrži komentare i kod koji nećemo ni učiti tako da ne obraćajte previše pažnje na to ▪ Obratite pažnju na to da MOV i Baza ne moraju baš da se poklapaju u atributima
Primeri zahteva ▪ Svi student SELECT * FROM Student ▪ Broj indeksa, ime i prezime svakog studenta SELECT Broj. Indeksa, Ime, Prezime FROM Student ▪ JMBG, ime i broj indeksa svakog studenta SELECT JMBG, Ime, Broj. Indeksa FROM Student
WHERE ▪ Logički uslov koji vraća odgovor TRUE ili FALSE ▪ Više uslova se kombinuje sa AND i OR ▪ Može da se koristi i NOT WHERE Ime = 'Ana' WHERE Godiste <= 1995
WHERE ▪ Poređenje vrednosti: <, >, <=, >=, =, <>, != ▪ Provera opsega: WHERE godiste BETWEEN 1990 AND 1999 ▪ Vrednost u listi: WHERE smer IN ('A', 'I') ▪ Ostale opcije: EXISTS, ANY/SOME, ALL
Primeri zahteva ▪ Svi ženski student SELECT * FROM Student WHERE Pol = 'z' ▪ Ime i prezime studenata koji nisu studirali informatiku SELECT Ime, Prezime FROM Student WHERE Smer NOT IN ('A', 'I') ▪ Muški studenti na smeru Finansije SELECT JMBG, Ime, Broj. Indeksa FROM Student WHERE Smer = 'C' AND Pol = 'm'
ORDER BY ▪ Biramo jedno ili više polja po kojim sortiramo ▪ Može da sortira rastuće (ASC) ili opadajuće (DESC) ▪ Jedina naredba iz SELECT-a koja može da se pozove na alijas polja (biće naknadno objašnjeno) ORDER BY Ime ORDER BY Datum. Rodjenja ASC, Pol DESC
Primeri „komplikovanog“ zahteva ▪ Svi ženski studenti sa Menadžmenata i svi muški studenti sa Marketinga da su između 16 i 18 generacije sortirano po generaciji opadajuće, prezimenu rastuće SELECT FROM WHERE AND * Student Generacija BETWEEN 16 AND 18 ((Pol = 'z' AND Smer = 'B') OR (Pol = 'm' AND Smer = 'D')) ORDER BY Generacija DESC, Prezime ASC
Domaći zadaci za MOV 1. Nacrtati entitet za Adresu 2. Nacrtati entitet za Grad 3. Povezati entitete Adresa i Grad 4. Dodati entitet za državu i povezati ga sa gradom 5. Nacrtati entitet za Osobu sa što više atributa 6. Instalirati SQL Server i SSMS kod kuće
Domaći zadaci za SQL SELECT koji vraća: 1. Sve studente 2. Samo ime i prezime studenata 3. Sve ženske studente 4. Sve muške studente sortirane po prezimenu 5. Puno ime i adresu svih studenta IT smera iz 2018 generacije sortirane po broju indeksa