Ministerio de Desarrollo Social Secretara de Desarrollo Social













- Slides: 13
Ministerio de Desarrollo Social Secretaría de Desarrollo Social SubsecretarÍa de Políticas de Infancia, Adolescencia y Familia Dirección de Protección Integral de Derechos de Niños, Niñas, Adolescentes y sus Familias Ushuaia Mónica Adela FERRARI Departamento de Acompañamiento Familiar Ushuaia Hilario Benedicto GODOY División Visita Supervisada Andrea Mary BERTA División Adopción y Familia Sustituta Ushuaia VACANTE División Fortalecimiento y Resignificación de los Vínculos Familiares y su Red Social Ushuaia Edy Antonia ROMERO Dirección de Oficina de Defensa de Derechos de Niños, Niñas y Adolescentes Sergio Daniel MUÑOZ Departamento de Oficina de Defensa de Derechos de Niños, Niñas y Adolescentes Ushuaia Iris del Carmen VELASQUEZ CUYUL Departamento de Oficina de Defensa de Derechos de Niños, Niñas y Adolescentes Río Grande Hector Fabian METRECHEN División Admisión Ushuaia Mabel LA SPINA División Evolución y Asistencia de Adolescentes Ushuaia VACANTE División Libertad Asistida Ushuaia VACANTE División Administración Ushuaia María Isabel BONTES División Administración Río Grande VACANTE
Ministerio de Desarrollo Social Secretaría de Desarrollo Social Subsecretaria de Políticas de Infancia, Adolescencia y Familia Dirección de Instituciones de Protección de Derechos de Niños, Niñas y Adolescentes Río Grande Denis ORTIZ Dirección de Inclusión Social Río Grande Cecilia Mariela DIAZ SOLANILLA Departamento de Inclusión Social y Discapacidad Río Grande Teresa Elizabeth STAGNARO División de Discapacidad Río Grande VACANTE Departamento de Adulto Mayor Río Grande Hector Daniel RUIZ ARREDONDO División Hogar de Día “Lazos de Amor” Graciela Gomez Departamento de Prestaciones Sociales Universales Río Grande VACANTE División de Prestaciones Alimentarias Río Grande VACANTE División de Prestación Social Río Grande Vanesa Alejandra CAMPOS Departamento Adolescencia Río Grande Maria Teresa GOMEZ Departamento de Infancia Río Grande Liliana Rosa VELIZ División Hogar de Adolescentes Varones Río Grande Cristina Margarita NIEVA División Residencia Estudiantil Mirta Cristina RIOS División Hogar Adolescentes Mujeres Río Grande VACANTE División Pequeño Hogar Río Grande Daniela Edith QUINTERO División Centro Infantil Integrado Río Grande VACANTE
Ministerio de Desarrollo Social Secretaría de Desarrollo Social SubsecretarÍa de Políticas de Infancia, Adolescencia y Familia Dirección de Protección Integral de Derechos de Niños, Niñas, Adolescentes y sus Familias Río Grande Sandra Verónica BARBERA Departamento de Acompañamiento Familiar Río Grande Gabriela Laura PIERMATEO División Encuentro Familiar Río Grande Yesica Paola TORRES División Admisión Río Grande Lidia Leila SALA División Adopción y Familia Sustituta Río Grande Marta Beatriz HERNANDEZ División Evolución y Asistencia de Adolescentes Río Grande Luis Américo ROCHA División Fortalecimiento y Resignificación de los Vínculos Familiares y su Red Social Río Grande Angélica del Rosario VEGA MICHELSON División Libertad Asistida Río Grande María Lujan CONTE
Ministerio de Desarrollo Social Dirección de Asuntos Jurídicos Alicia Beatriz JACOBI Departamento de Sumarios y Asuntos Jurídicos VACANTE
Ministerio de Desarrollo Social Dirección Provincial de Juventud Departamento Casa de Chicos y Chicas Griselda Evangelina ROSILLO División Acción Jóvenes y Adolescentes VACANTE División Comunicación Institucional VACANTE División Herramientas del Desarrollo Juvenil Maximiliano Pedro CHAMORRO
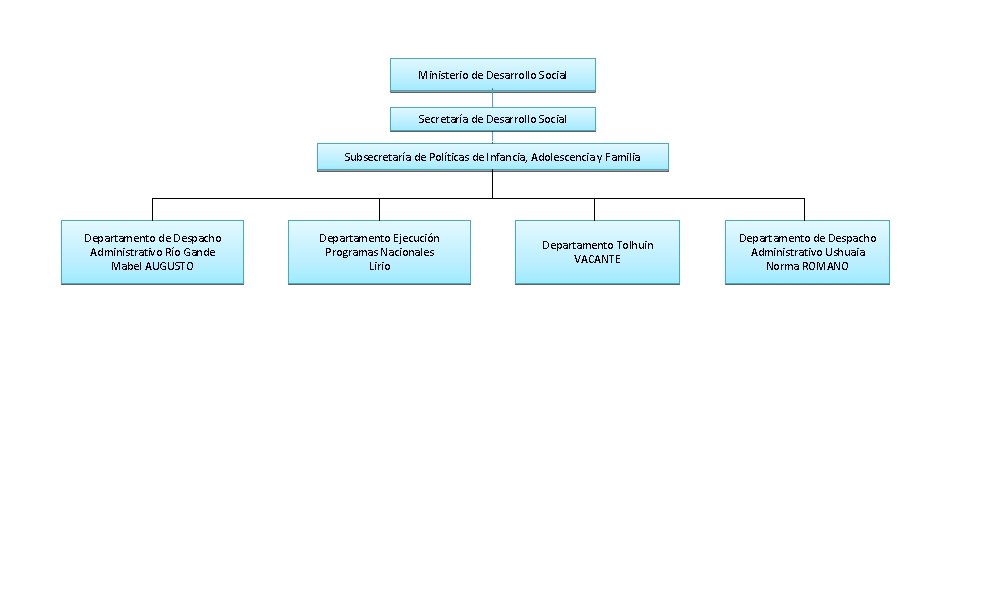
Ministerio de Desarrollo Social Secretaría de Desarrollo Social Subsecretaría de Políticas de Infancia, Adolescencia y Familia Departamento de Despacho Administrativo Río Gande Mabel AUGUSTO Departamento Ejecución Programas Nacionales Lirio Departamento Tolhuin VACANTE Departamento de Despacho Administrativo Ushuaia Norma ROMANO
Ministerio de Desarrollo Social Secretaría de Desarrollo Social Subsecretaria de Políticas de Infancia, Adolescencia y Familia Dirección de Instituciones de Protección Derechos de Niños, Niñas y Adolescentes Ushuaia María Victoria SOLANET Dirección de Inclusión Social Ushuaia Karina Andrea LOPEZ Departamento de Inclusión Social y Discapacidad Ushuaia Bernardita NAVARRO División de Discapacidad Ushuaia Cristian Daniel OCHOA Departamento de Adulto Mayor Ushuaia Irene Marina ALBARRACIN MUÑOZ División Hogar de Día “Yaven Tarenghs” Maria Ines OBANDO OJEDA Departamento de Prestaciones Sociales Universales Ushuaia Gabriela Cecilia GIRARDI División de Prestaciones Alimentarias Ushuaia CARREÑO División de Prestación Social Ushuaia VACANTE Departamento Adolescencia Ushuaia Mario Rolando BARROSO Departamento de Infancia Ushuaia Aldo Nestor YBAÑEZ División Hogar de Adolescentes Varones Ushuaia VACANTE División Centro de Acción Familiar Gladys Esther PAGANO División Centro Infantil Integrado “Amanda Beban” Liliana Elena SILVA División Hogar Adolescentes Mujeres Ushuaia VACANTE División Pequeño Hogar Ushuaia VACANTE División Centro Infantil “Los Enanitos” Mirta Adriana MONJE División Hogar de Adolescentes en Conflicto con la Ley Penal Jose Ruben SEGOVIA
Ministerio de Desarrollo Social Secretaría de Desarrollo Social Dirección Provincial Tierras y Hábitat Departamento Barrios y Hábitat Río Grande Alicia Nancy SANCHEZ Departamento Barrios y Hábitat Ushuaia VACANTE
Ministerio de Desarrollo Social Secretaría de Desarrollo Social Departamento de Despacho Administrativo Río Grande Vanesa Andrea BUCCI Subsecretaria de Economía Social y Desarrollo Local Departamento de Despacho Administrativo Ushuaia Marisa LEDESMA Dirección Provincial de Economía Social Dirección de Desarrollo Local Río Grande VACANTE Dirección de Economía Social Río Grande VACANTE Departamento de Desarrollo Local Río Grande Cristina Beatriz REDONDO Departamento de Economía Social Río Grande VACANTE División Oficios Populares Río Grande VACANTE División Capacitación Río Grande VACANTE Dirección de Desarrollo Local Ushuaia VACANTE Departamento de Desarrollo Local Ushuaia Julian Andres SANCHEZ Dirección de Economía Social Ushuaia VACANTE Departamento de Economía Social Ushuaia Yolanda Beatriz BENITEZ División Micro Crédito Río Grande VACANTE División Oficios Populares Ushuaia VACANTE División Micro Crédito Ushuaia María Marcela GONZALEZ División Cooperativas y Mutuales Río Grande Yesica Griselda RODRIGUEZ División Capacitación Ushuaia Analia Luisa CABALLERO División Cooperativas y Mutuales Ushuaia Elena Noemi RAMIREZ División Talleres Río Grande Sara Noemi MARQUEZ División Talleres Ushuaia María Cristina CERDA CAÑETE División Organizaciones Sociales Río Grande VANCANTE División Organizaciones Sociales Ushuaia Nilda Graciela PINOTTI
Ministerio de Desarrollo Social Dirección General de Administración Financiera Luisa Deolina BASUALDO Subdirección General de Administración Financiera Alida COSTA ALVAREZ Dirección de Contrataciones y Fondos Permanentes Natalia Alejandra NUÑEZ Dirección de Administración y Recursos Humanos Susana Esther BROCCA Departamento Recursos Humanos Oscar Alberto GODOY División Recursos Humanos Elida PAZ Departamento Mesa de Entradas y Salidas Ushuaia VACANTE División Registro y Archivo VACANTE División Mesa de Entrada y Salida Ariel Rodrigo SAUZA Departamento de Administración Marcela Alejandra SALAZAR División de Administración Manuel Alejandro GAREA División de Atención a Beneficiarios RUPE VACANTE Departamento Fondos Permanentes Cintia Vanesa ISORNA División Fondos Permanentes VACANTE Departamento Contrataciones Eusebio José Ramón SOLIER División Contrataciones VACANTE
Ministerio de Desarrollo Social Secretaria de Desarrollo Social Subsecretaria de Deportes y Juventud Dirección General de Administración Sandra Analía GIRARDI Dirección de Administración Ushuaia Jorge Adrián RODRIGUEZ Departamento de Administración Leonardo Andrés VERA VARELA División de Administración Pablo Marcelo MANCILLA AGUILA División Contable Cristian Gabriel ELIAS División Registro y Subsidios Instituciones Deportivas Maximiliano Gastón SUAREZ División Personal Yamila Cecilia ZELARRAYAN División Gimnasio Ana Verónica Giro Jorge Eduardo LEGUIZAMON División Mesa de Entrada Claudia Beatriz JUSTO División Gimnasio 640 viviendas Ariel Leonardo RODRIGUEZ División Complejo Habitacional Ciudad de Río Grande Complejo Villa Deportiva “Eva Perón” Fernando Javier PEREYRA Dirección de Deportes Río Grande VACANTE División de Administración Nicolás Mario FLORES División Registro y Subsidios de Instituciones Deportivas VACANTE Dirección de Administración y Despacho Río Grande José Roberto MONTELONGO División Gimnasio “Jorge Muriel” María Zoraida ZUÑIGA División Mesa de Entrada María Eugenia VIVAS División Albergue Ex Campamento YPF VACANTE
Ministerio de Desarrollo Social Dirección General de Administración Financiera Luisa Deolinda BASUALDO Subdirección General de Administración Financiera Alida COSTA ALVAREZ Dirección Fondos de Afectación Específica VACANTE Dirección de Finanzas y Presupuesto Rodrigo ARTETA IRIONDO Departamento Rendición Cuentas Especiales Dora Elizabeth GONZALEZ División Cuentas Especiales Economía Social VACANTE División Cuentas Especiales SENNAF Marisol SOMBECK FERRER División Cuentas Especiales PNSA – POSOCO – PROSONU Silvia Ines RODRIGUEZ Departamento Finanzas y Presupuesto Rubén Máximo CRUZ Departamento Liquidaciones y Rendiciones Nadia Alejandra MANCILLA AGUILA División Finanzas y Presupuesto VACANTE División Liquidaciones y Rendiciones Demecia VILCA
Ministerio de Desarrollo Social Dirección General de Administración Financiera Luisa Deolinda BASUALDO Subdirección General de Administración Financiera Alida COSTA ALVAREZ Dirección Administrativa Financiera Marina Concepción VALDEZ Departamento Administrativo y Personal Jorge Adrian RODRIGUEZ División Personal Nelda Gloria SEPULVEDA División Administrativa Maria Eliza SCIPIONI Departamento Mesa de Entradas y Salidas Río Grande VACANTE Departamento Contrataciones y Fondos Permanentes Héctor Sebastián MONTERO Departamento Financiero Marcelo Martin PEREZ División Archivo Río Grande Alicia Cristina BULACIO División Contrataciones y Fondos Permanentes Marta María SILVA División Rendición Roberto Pablo NAVARRO