Manaersk informan systmy Informan strategie MIS Datov model














































- Slides: 46
Manažerské informační systémy Informační strategie MIS Datový model Ing. Dagmar Řešetková resetkova@seznam. cz
Strategické řízení a plánování rozvoje IS ¢ Firemní strategie Informační strategie Reengineering firemních procesů Reengineering /inovace IS/IT Proces strategického řízení a plánování rozvoje IS je činnost, která se periodicky opakuje a vede k neustálému cyklu inovací IS/IT. Probíhá v těchto základních krocích
Firemní strategie Firma Poslání Co chceme? Vize Kam směřujeme? Strategie Jak toho dosáhneme?
Firemní strategie Určuje poslání (vize) organizace ¢ Základní dlouhodobé cíle ¢ Směr rozvoje organizace ¢ Alokaci zdrojů ¢
Firemní vize Obraz budoucnosti ¢ Smysl a účel existence každé firmy ¢ Definuje předmět podnikání ¢ Zaměřuje se na potřeby zákazníka ¢
Poslání firmy Sjednocení představ vlastníků, managementu a zaměstnanců ¢ Vychází z firemní vize ¢ Odpovídá na otázky: ¢ Kdo je náš zákazník? l Jak úspěšně podnikáme? l… l
Stanovení cílů Cíl – Co chci? ¢ Plán – Jak to udělám? ¢ Realizace ¢ ¢ Měření výsledku – bylo dosaženo cíle?
Informační strategie ¢ Informační strategie by měla obsahovat vizi, cíle a hlavní charakteristiky budoucího stavu IS/IT firmy a mimo to by měla účinně přispívat k omezení chaotického řízení jejich vývoje a provozu. • Příprava a rozvoj informační strategie jsou důležité nejen z pohledu účinného fungování informačního systému, ale také z pohledu správného, systematického a cíleného vkládání investic do informačních technologií a programových prostředků
Schéma informační strategie Analýza interních zdrojů Makroprostředí Mikroprostředí Firemní strategie Firemní cíle Informační strategie Informační požadavky IS strategie IT strategie Cíle IS strategie
Řízení IS Top Management CIO Útvar IS/IT Systémový integrátor • CIO – Chief Information Officer - hlavní manažer IS/IT firmy • Systémový integrátor – pracovník, odpovědný za integritu IS firmy zvláště v případě budování IS formou nákupu hotových produktů
Řízení IS ¢ ¢ CIO ¢ ¢ ¢ Strategické řízení Příprava informační strategie Výběr dodavatelů a nákup IS/IT Řízení financí IS/IT Taktické řízení Orgware Dodržování legislativy Ochrana dat Operativní řízení Zajištění provozu Zajištění školení a podpory zaměstnancům Zajištění bezpečnosti provozu
MIS – Manažerské informační systémy „Manažeři nemají málo interních dat, pouze je neumí využít. “
MIS Úkolem MIS je zpracování agregovaných (seskupených, spojených) dat za delší časové období ¢ Výstupem jsou většinou tabulky a grafy k zachycení trendů ¢
MIS – rozšířený model ERP MIS SCM ERP CRM
Datové sklady Důležité pro implementaci MIS ¢ Skládá se z několika vrstev: ¢ Primární datové zdroje l ETL procesy l Datový sklad l OLAP prezentace l
Základní rysy datového skladu Sjednocení dat z primárních zdrojů ¢ Databáze ¢ Sjednocení dat z různých části firmy ¢ Časové razítko ¢ Agregační úroveň dat ¢
Účel datového skladu Zpřístupnit data širšímu spektru uživatelů ¢ Jednotná „pravda“ společnosti ¢ Historie firmy ¢ Oddělení analytického a transakčního systému ¢ Různé pohledy na data ¢
Proces vytváření datového skladu 1. 2. Zdroje primárních dat ETL procesy ¢ ¢ Extrakce dat Transformace dat • • ¢ 3. Rozdělení atributu Standardizace Odstraňování duplicit Sloučení atributů Uložení dat Datový sklad
Návrh schématu skladu Tabulky faktů ¢ Tabulky dimenzí ¢ Dimenze zákazníka Prodej zboží Dimenze času Dimenze výrobku
DATOVÝ MODEL
Datový model ¢ Převod reálných objektů na datové ¢ Používají se databázové programy pro efektivní práci s daty DATA = fyzický záznam INFORMACE = vjem lidského mozku
Tvorba datového modelu ¢ ¢ ¢ Které datové objekty nás zajímají? věty, tabulky Jaké údaje o datových objektech nás zajímají? struktura věty, položka věty Jaký je vzájemný vztah datových objektů? vazby
Položka věty a její atributy ¢ je určena TYPEM a DÉLKOU ¢ pro určení typu položky existují pravidla ¢ délka položky se určuje odhadem
Základní typy položek ¢ Textová ¢ Číselná ¢ Datum ¢ Objekt ¢ Logická C N D O L
Textová položka v MS Access určeno pro ukládání kombinace textu a číslic (resp. znaků např. z ASCCI tabulky) ¢ omezena na maximálně 255 znaků ¢ Memo položka v MS Access určeno pro ukládání kombinace textu a číslic (resp. znaků např. z ASCCI tabulky) ¢ omezena na maximálně 65535 znaků ¢
Číslo v MS Access ¢ pro data, která se účastní matematických operací bajt (velikost 1 bajt, tj. 0 až 255) l celé číslo (2 bajty, tj. -32768 až 32767) l dlouhé celé číslo (4 bajty) l jednoduchá přesnost ( reálné číslo na 7 desetinných míst) atd. l
Délky položek Délka se určuje kvalifikovaným odhadem ¢ Dva extrémy: ¢ Bude příliš dlouhá l Bude příliš krátká l
Relační datový model ¢ Zkoumáme relační vztahy mezi jednotlivými datovými objekty ¢ Kolik záznamů v tabulce jedné odpovídá kolika záznamům v tabulce druhé?
Relační vztahy 1: 1 - jedné větě na levé straně odpovídá jedna věta na pravé straně ¢ 1: N - jedné větě na levé straně odpovídá více vět na pravé straně ¢ N: 1 - více větám na levé straně odpovídá jedna věta na pravé straně ¢ N: M - více větám na levé straně odpovídá více vět na pravé straně ¢
Funkční/datové modelování Slovní popis algoritmu ¢ Specifikace dokumentu ¢ Procesní diagram ¢ Stavový diagram ¢ Šachovnicová tabulka ¢ Diagram toku dat ¢ Vývojový diagram ¢ Rozhodovací tabulka ¢
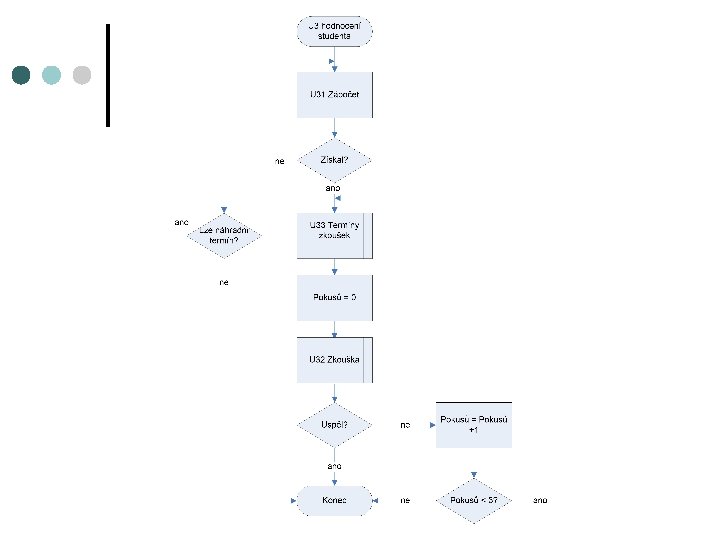
Příklad ¢ popišme funkční model procesu „ZKOUŠKA STUDENTA“ na VŠ
Funkční popis modelu
Slovní popis algoritmu ¢ Student získá zápočet Pokud ne náhradní termín. Zápočet zapíše učitel do „Indexu“ ¢ Učitel vypíše termín zkoušky. ¢ Student se přihlásí na zkoušku (je vypsaný termín, student má zápočet, není už přihlášen, nemá vyčerpané 3 termíny, termín zkoušky je volný. Pokud nemá zápočet, nemůže se zapsat na zkoušku. ) ¢
Slovní popis algoritmu ¢ Student se může odhlásit ze zkoušky datum < datum zkoušky ¢ Student přijde na zkoušku ¢ Student píše test. Je-li test úspěšný, může pokračovat na ústní zkoušku, pokud ne, zapíše se hodnocení „F“ do „indexu. “ ¢ Student skládá ústní zkoušku. Jsou mu kladeny otázky, odpovídá. Pokud u ústní zkoušky uspěje, dostává známku (A-E), kterou učitel zapisuje do „indexu“.
Slovní popis algoritmu ¢ Učitel vytiskne zkušební zprávu ¢ Po ukončení zkoušky jsou uvolněni přihlášení studenti z přihlášených studentů
Procesní diagram ¢ Při tvorbě kreslíme na levou stranu stránky události, které proces ovlivňují, na pravé straně zachycujeme jednotlivé činnosti. ¢ Diagram můžeme kreslit na různých stupních podrobnosti podle potřeby. Zpravidla začínáme na nejvyšším stupni zobecnění a podle potřeby diagram převádíme na dílčí řešení jednotlivých činností
Procesní diagram - schéma událost Činnost 1 Činnost 2 Funkce 1 Funkce 2 událost Činnost 3 Funkce 3 událost
Stavový diagram ¢ Stavový diagram nám zachycuje stavy vybraného objektu a určuje, co způsobuje přechody z jednoho stavu do druhého
DFD diagram V DFD diagramu se téměř nedají zachytit rozhodovací procesy, na druhou stranu velmi přehledně znázorňuje, s jakými datovými soubory se ve kterém procesu pracuje ¢ síť procesů, které plní jednotlivé funkce a předávají si mezi sebou informace ¢ nástroj strukturované analýzy ¢
DFD diagram - značky Proces Externí zdroj dat Číslo Proces Místo Proces definuje daný děj, činnost Externí zdroj dat popisuje, kdo a kdy data poskytuje/přijímá Uložení dat určuje, o jaký datový soubor se jedná
DFD diagram
Vývojový diagram patří společně s DFD diagramem k nejpoužívanějším. ¢ VÝHODA - možnost zachycení rozhodovacích procesů (splnění a nesplnění podmínek) ¢
Vývojový diagram - značky
DĚKUJI ZA POZORNOST.