Lquidos y Electrolitos Principios generales COMPOSICION DE LIQUIDOS





































- Slides: 37
Líquidos y Electrolitos Principios generales
COMPOSICION DE LIQUIDOS CORPORALES Soluciones acuosas diluidas sustancias disueltas (solutos) I. II. El agua es el componente mayoritario del cuerpo humano. En un varón adulto medio representa, aproximadamente, el 60% de su peso.
II. Solutos a) Electrolitos: Sustancias que se disocian en solución y que conducen la corriente eléctrica. b) Cationes • El principal catión extracelular es el Na • El principal catión intracelular es el K II. Aniones • Los principales aniones extracelulares son el Cl y el HCOэ • El principal anión intracelular es el ion fosfato b) No Electrolitos: i. Glucosa ii. Urea iii. Otros (bilirrubina y la creatinina)
Composición del liquido intracelular y extracelular
Factores que afectan el movimiento del agua y sus solutos 1. a) b) c) Membranas Celulares: separan el LIC del L intersticial y están compuestas por lípidos y proteína Capilares: separan el LIV del L Epiteliales: separan el LI y el LIV del LTC. 2. Procesos de Transporte a. Difusión: Movimiento aleatorio de las partículas en cualquier dirección en el seno de una solución o un gas. Las partículas se desplazan desde un área de alta concentración hacia una de baja a lo largo de un gradiente de concentración. b. - Transporte activo: para que una sustancia se mueva desde un área de igual o menor concentración a una área de igual o mayor concentración, se requiere energía. c. - Filtración: Movimiento del agua y los solutos desde un área de alta presión hidrostática hasta un área de baja presión hidrostática. d. - Osmosis: es el movimiento del agua a través de una membrana semipermeable desde un área de baja concentración de solutos hasta un área de mayor concentración de solutos. e. - Cotransporte
Concentración de los líquidos corporales 1. 2. ** Osmolalidad: los cambios en la concentración de los líquidos corporales afectan al movimiento del agua entre los distintos compartimientos por ósmosis. Se pude definir como la medida de la concentración de los líquidos corporales o es decir la relación entre solutos y agua, se expresa en (m. Osm/kg). Osmolaridad: indica el numero de partículas en un litro de solución y se expresan en (m. Osm/l). Indistintamente se usa como la medida utilizada en la evaluación del suero y la orina en la practica clínica. Puede calcularse: 2 [Na] + glucosa (mg/dl)/18 + BU N (mg/dl)/2. 8 Descenso de la osmolalidad del LEC desplazamiento del agua desde el LEC al LIC Aumento de la osmolalidad del LEC desplazamiento del agua desde el LIC al LEC.
3. Tonicidad: Es la concentración osmolar del plasma y se usa para describir la osmolalidad de una sustancia comparada con la del plasma. a. Isotonicas: son soluciones que tienen la misma osmolalidad con el plasma. b. Hipertonicas: son soluciones que tienen osmolalidad mayor a la del plasma. c. Hipotonicas: son soluciones que tienen osmolalidad menor a la del plasma. La tonicidad esta dada por: • Na • K • Cl • HCO э • Proteínas Plasmáticas • Glucosa y Urea
Regulación de la Volemia CENTROS DE INTEGRACION Cerebro Centro vasomotor Modulación de la actividad simpática periférica y liberación de catecolaminas Hipotálamo Secreción de ADH (neurohipofisis) Riñon Suelo del III ventrículo Aparato yuxtaglomerular Síntesis y secreción de renina Activación del eje Angiotensina IIAldosterona Corazón Aurículas Síntesis y secreción de PNA Red endotelial Síntesis de ON y endotelina
Regulación de la Volemia CAMBIOS EN EL VEC Barorreceptores y Receptores de estiramiento Br. Intravasculares Alta presión Dependientes del glosofaríngeo y neumogástrico Carótidas y Cayado aórtico Reflejo miogénico Estrés de rozamiento Lecho vascular Síntesis y Liberación de ON Aumento del Volumen Quimiorreceptores intracraneales ØPresión en el Sinusoide hepático Superficie del III ventrículo ØActividad aferente del neumogástrico Aumento de Presión transmural Modula y evita el exceso Distensión Natriuresis Mecanorreceptores intrahepáticos Síntesis de endotelina Vasoconstricción INTEGRACIÓN Hipotálamo ØActividad eferente hacia riñón Sensibles a la tonicidad plasmática Y del LCR
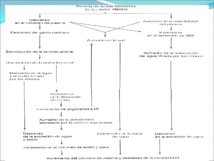
Mecanismo de la Sed Estímulos de la sed: Activadores: Deshidratación intracelular. Hipernatremia. Angiotensina II. Hipovolemia. Bajo gasto. Sequedad de la Boca. Inhibidores: Hiponatremia. Edema Celular Humidificación/enfriamient o de la boca. Distensión gástrica.
Causas comunes asociadas con hipovolemia Perdidas GI anormales Vómitos Aspiración nasogástrica Diarrea y drenaje intestinal Perdidas cutáneas anómalas Diaforesis excesiva por fiebre o ejercicio, quemaduras o fibrosis quística Perdidas renales anormales Terapia diurética Diabetes insípida Enfermedad renal (formas poliúricas) insuficiencia suprarrenal. Diuresis osmótica (diabetes mellitus no controlada, estudio después de un contraste) q Desplazamiento del plasma al liquido intersticial (LI) o al tercer espacio: • Peritonitis • Obstrucción intestinal • Quemaduras • Ascitis q Hemorragia q Ingesta alterada • Coma • Privación de líquidos q • • •
Indicaciones de líquidos parenterales 1. Signos de choque hipovolemico. 2. Alteraciones en estado de conciencia 3. Distensión abdominal: por ileo, sospecha de abdomen agudo 4. Complicaciones relacionadas con la diarrea: sepsis 5. Vómitos incoercibles PERSISTENTES: mas de cuatro vómitos en el termino de una hora 6. Gasto fecal alto: mas de una evacuación/hora o mayor de 5 -10 g/kg/hora 7. Fracaso del tratamiento de rehidratación oral.
VIAS DE ACCESO PARA CANALIZAR: 1. Venas de la región cubital anterior del brazo 2. Venas de la región dorsal de la mano 3. Venas de la región temporal (cuero cabelludo) 4. Venas del pie
CALCULO DE LA TERAPIA LIQUIDA 1. Corregir el déficit, el cual refleja las perdidas previas por Kg de peso 2. Estimar los líquidos y electrolitos de mantenimiento 3. Calcular la terapia de reemplazo, basada en la estimación o medición de las perdidas anormales La finalidad es lograr la restitución del 100% al completar las primeras 24 horas.
I. Terapia del Déficit de Líquidos 1. Estimar los líquidos y electrolitos de mantenimiento a. De acuerdo al peso del niño b. De acuerdo a la superficie corporal del niño Edad Liquidos / Dia Sodio Potasio Glucosa Calorias (ml/kg) (m. Eq/Kg) (gr/kg) Cal 0 -48 horas 60 -70 0 0 6 -10 40 2 -15 dias 80 -150 2 -3 6 -10 40 < 10 kg 100 -150 2 -3 6 -10 40 > 10 kg 1500 -1800 20 -50 20 -40 6 -10 300 -400 ml/m 2 (m. Eq/m 2) g/m 2 cal/m 2
c. De acuerdo al gasto calórico: Se calcularan 100 ml de líquidos por cada 100 calorías metabolizadas. Método de Holliday y segar PESO Menos de 10 Kg Requerimientos de Liquidos: 100 cal/Kg 10 -20 Kg 1000 cal/Kg por cada Kg por arriba de 10 Kg Mas de 20 Kg 1500 cal + 20 cal/Kg por cada Kg por arriba de 20 Kg. Los requerimientos de los líquidos de mantenimiento aumentan en condiciones patológicas: 1. En caso de Fiebre: Incrementa 10% de los líquidos de mantenimiento por cada grado centígrado de elevación de la temperatura > de 38 centígrados 2. En hiperventilación: Incrementa el 10% a 20% de los líquidos de mantenimiento
Método de Calculo en la perdida de líquidos El método mas preciso para evaluar el déficit de líquidos esta basado en el peso. Si no esta disponible el peso del paciente debe de utilizarse la observación clx
2. Corrección del Déficit: (en pacientes Deshidratados) El manejo del paciente deshidratado debe ser dividido en dos fases: a. Fase de hidratación inicial b. Corrección del déficit mas mantenimiento 3. Terapia de Reemplazo: Las perdidas anormales SIGNIFICATIVAS deben ser reemplazadas usando líquidos similares en cantidad y composición a los que se están perdiendo.
I. Alteración osmolar Por medio de la determinación de sodio: • DHE Isotónica (Isonatremia): 80% • DHE Hipertónica (Hipernatremia): 15% • DHE hipotónica (Hiponatremia): 5% 130 -150 m. Eq/lt mas de 150 m. Eq/lt Menos de 130 m. Eq/lt Hiponatremia sintomática La corrección del déficit no debe exceder de 50 ml/Kg por 24 hora Corrección del déficit debe hacerse en 48 horas con una concentración de sodio a 30 -50 m. Eq/lt
En pacientes con Hipernatremia la corrección del déficit no debe exceder de 50 ml/Kg por 24 horas Corrección del déficit debe hacerse en 48 horas con una concentración de sodio a 30 -50 m. Eq/lt
III. Trastorno Acido Básico • Acidosis metabólica. • Alcalosis metabólica. Reglas para determinar los trastornos acido-base primarios 1. Determinar el p. H: el organismo no corrige totalmente los trastornos acido-base primarios; por lo tanto, la principal alteración va a desplazar el p. H lejos del valor de 7. 40. Examinar la Pco 2 y el HCO 3 para determinar si la principal causa es una acidosis/alcalosis metabólica o respiratoria. 2. Calcular anión gap: Si el anión gap es ≥ 20 mmol/l, se trata de una acidosis metabólica primaria, independientemente del valor del p. H o de la concentración sérica de bicarbonato. ( el Organismo no produce una gran cantidad de anión gap que compense un trastorno primario. ) Anion gap = (Na + K) - (Cl + [HCO 3 -]) 3. Calcular el exceso de anion gap ( esto es, << ∆Gap>>, << ∆ Gap-Gap>> ∆Gap= [anion gap calculado – anion gap normal (o sea, 12) mmol/l] + HCO 3 medio
Manejo de la acidosis metabólica 1. Si hay sospecha clínica de acidosis metabólica, administrar Bicarbonato de Na 1 -2 ml/Kg 2. Si el paciente presentó acidosis, es conveniente administrar gluconato de calcio a 50 -100 ml/Kg por vía IV lentamente por la posibilidad de hipocalcenia ( por la captación de calcio en el tejido óseo, al corregir la acidosis) 3. Calcular el déficit mediante la siguiente formula m. Eq requeridos= (HCO 3 ideal – HCO 3 real) * 0. 4 * peso Puede ser 0. 5
IV. Alteraciones del Potasio • Hipokalemia: Potasio menor de 3. 5 m. Eq/lt • Hiperkalemia: Potasio mayor de 5. 5 m. Eq/lt Hipokalemia: Cuando el déficit no es muy severo y el paciente se encuentra asintomático, se recomienda el empleo de soluciones con potasio a 60 m. Eq/lt (6%)
V. Estado de la Función Renal • • • Medir la densidad urinaria. Nitrógeno ureico Creatinina Oliguria Funcional Insuficiencia Renal Aguda Excrecion Urinaria Disminuida Densidad Urinaria Mas de 1, 020 1, 010 a 1, 012 Sedimento Urinario Inespecifico Cel. Tubulares renales U/P de Urea Mas de 4 Menos de 4 Indice de Fe. Na Menos de 1% Mas de 2% Dichas pruebas no son de valor si se ha administrado previamente furosemida o manitol.