Literature Search Techniques 2 Strategic searching In 1














![Exercise ¬[Class vote on answers] Exercise ¬[Class vote on answers]](https://slidetodoc.com/presentation_image_h/e27315729f6ab1b7c126762f5ef827c0/image-15.jpg)








- Slides: 23
Literature Search Techniques 2 Strategic searching In 1. 2. 3. 4. this lecture you will learn: The function of a literature search The structure of academic literature Revision of the previous lecture An overview of search strategies
1. The function of a literature search
What is the Purpose of a Literature Search/Review? (1: Cognitive) ¬To avoid reinventing the wheel ¬To find out what other scholars are writing about your topic ¬To learn methods and approaches that are appropriate for your study ¬To learn appropriate theory to underpin your work
What is the purpose of a Literature Search/Review? (2: social) ¬ To demonstrate to your audience that your contribution is new – different from everyone else’s – Nobody will believe you unless you can demonstrate through the literature review that you know what everyone else has done ¬ In an MSc: to demonstrate to your teachers that you can do an effective literature review ¬ Because literature reviews are an accepted part of university projects/research and your project will not look like a good project without one
What Information Should You Look For? ¬ Publications that cover the same or a similar topic to yours ¬ Publications that support your methods – E. g. Stats, Systems Analysis, Database Normalisation, Project Management, OO programming ¬ Background information books – E. g. The Web, The JAVA programming language, electronic security
2. The structure of academic literature
Overall Structure Research Topic Specialist sub-area Relevant Primary research Your research question
Advanced literature search Topic 1 5% 10% Specialist area 5% 50% 5% Topic 3 10% 5% Topic 2
A field structure
3. Revision of the previous lecture
Sources for Literature Reviews ¬ The Library – Look through the list of journals and browse the books on the shelves to find relevant ones ¬ Digital Libraries – Need to use keyword searches to identify relevant articles ¬ The Web – Use keyword searches in Google (which indexes PDF and Post. Script academic publications)
The Strengths and Weaknesses of the Different Sources ¬ Books vs. journal articles vs conference proceedings vs. the web ¬ Which tend to be the best for – Currency – Authority – Understandability? ¬ Which types of task would each source be best for? ¬ Academic papers are quality controlled – many are rejected as being incorrect or uninteresting
Literature search techniques ¬ Keyword search – To find topically relevant information from digital libraries, databases, or the web – Good in most cases ¬ Browsing – To sift through collections of potentially relevant text – Good where there are many relevant books/articles, but only a few can be selected ¬ Chaining – Tracking references and citations to find articles relevant to a topic – Good where the topic is very small
Example: search engines Look for web page on search engines: read page Look for book on search engines: read introduction, contents list, look for subtopic 3. Start keyword searching for subtopic in digital libraries 4. Chain key authors and papers for subtopic 5. Read the likely papers and pick one as your main paper 1. 2.
Exercise ¬[Class vote on answers]
4. Overview of search strategies
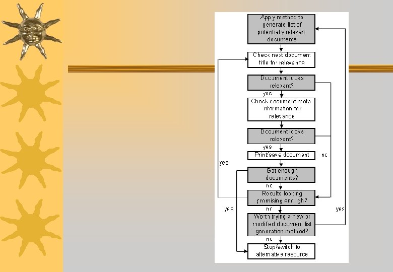
Literature search strategy
Literature search -real?
Alternative literature search strategy ¬A practical strategy? – Do general searches until you find a paper that you think you could understand & use it as the basis for your research – Author/reference/citation chain from this paper – Keyword searches to get papers relevant to subtopic
Alternative literature search strategy
Your progress ¬The following should occur as you progress – Increase in knowledge of the subject – Increase in general knowledge of the specialist topic – Increase in your specialist vocabulary – Increase in confidence that you can complete the task
Homework Task ¬ Conduct a literature search for your chosen sub-area for the second assessment ¬ Report – The searches conducted (digital libraries, OPAC etc) – The titles found from each search ¬ Discuss which types of publication (books, journal articles, Web, conference papers) should be used to give the different types of information needed ¬ Make a list of problems/issues that arose with your search ¬ You do not need to print out all the articles you found