List of air pollutants in the context of

















- Slides: 17
List of air pollutants in the context of air quality assessment and management Directive 96/62/EC - Ambient Air Quality
Criteria to be considered while establishing limit values and alarm threshold Directive 96/62/EC - Ambient Air Quality
Air Pollutants’ Selection Criteria Directive 96/62/EC - Ambient Air Quality
A selection of WHO air quality guidelines and effects levels Source: WHO, 1998
Air Quality: Regulations
Air Quality: Regulations
Air Quality: Regulations Ministerial Decree of 25 November 1994 (Italy)
Air Quality Standards
Inventory of emissionby source % (CORINAIR 1990) Source: Europe’s Environment Statistical Compendium
Air Quality: Regulation Ministerial Decree of 25 November 1994 (Italy) Quality Target: annual average value to be attained and retained
Qualità dell’aria: normativa Standard di qualità dell'aria (*) DPCM 28/3/1983 (**) DPR n. 203 del 24/5/1988 Livelli di attenzione e di allarme (DM 25/11/1994) Obiettivi di qualità per i nuovi inquinanti per le grandi città (DM 25/11/1994)
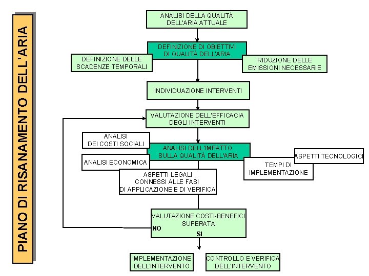
ANALYSIS OF PRESENT-DAY QUALITY Air Recovery Plan DEFINITION OF AIR QUALITY AIMS TIMING DEFINITION REDUCTION OF NECESSARY EMISSION INDIVIDUALISATION OF INTERVENTIONS ASSESSMENT OF INTERVENTION EFFICIENCY ANALYSIS OF SOCIAL COSTS ECONOMIC ASSESSMENT ANALYSIS OF IMPACT ON AIR QUALITY LEGAL FEATURES RELATED TO APPLICATION AND ASSESSMENT PHASES TECHNOLOGICAL FEATURES IMPLEMENTATION TIMING ASSESSMENT OF COST-BENEFITS COMPLETED NO YES INTERVENTION IMPLEMENTATION INTERVENTION CHECK AND ASSESSMENT
PIANO DI RISANAMENTO DELL’ARIA ANALISI DELLA QUALITÀ DELL’ARIA ATTUALE DEFINIZIONE DELLE SCADENZE TEMPORALI DEFINIZIONE DI OBIETTIVI DI QUALITÀ DELL’ARIA RIDUZIONE DELLE EMISSIONI NECESSARIE INDIVIDUAZIONE INTERVENTI VALUTAZIONE DELL’EFFICACIA DEGLI INTERVENTI ANALISI DEI COSTI SOCIALI ANALISI ECONOMICA ANALISI DELL’IMPATTO SULLA QUALITÀ DELL’ARIA ASPETTI LEGALI CONNESSI ALLE FASI DI APPLICAZIONE E DI VERIFICA ASPETTI TECNOLOGICI TEMPI DI IMPLEMENTAZIONE VALUTAZIONE COSTI-BENEFICI SUPERATA NO SI IMPLEMENTAZIONE DELL’INTERVENTO CONTROLLO E VERIFICA DELL’INTERVENTO
ASPETTI ECONOMICI DEL PIANO DI RISANAMENTO DELL’ARIA BENEFICI obiettivo dato dal legislatore COSTI Valutazione delle variazioni del benessere sociale a fronte di differenti livelli di qualità dell’aria Scelta dell’ipotesi che presenta un incremento maggiore di benessere sociale UTILIZZO DELL’ANALISI COSTI/EFFICACIA
PIANO DI RISANAMENTO DELL’ARIA RIFERIMENTI LEGISLATIVI nazionali e regionali ATTUAZIONE IN REGIONE LOMBARDIA Ipotesi di collaborazione Regione Lombardia/FLA APPROCCIO “TECNICO” chimico-fisico APPROCCIO ECONOMICO NUOVO P. R. A.
assessment of air pollution local dispersion model Industry Transport urban background Agriculture dispersion model private nature regional background Pollution dispersion model Dispersion/ transformation Emission Sector