Les transformations conomiques de lge industriel quels sont













- Slides: 13
Les transformations économiques de l’âge industriel. quels sont les nouveaux territoires de l’industrie ?
Rappel La première industrialisation (avant 1850). Les sources d’énergie charbon Techniques fondamentales Machine à vapeur Les industries clés -Sidérurgie - Industrie textile Transports -Chemin de fer - Bateau à vapeur (steamer) Conditions de travail -Début du travail en usine - Essor du travail dans les mines. Les mutations sociales -Début de l’exode rural - Essor du monde ouvrier - Urbanisation - Alphabétisation
La machine à vapeur: cette innovation couplée au Charbon permet: - le développement des industries métallurgiques (sidérurgie), - la mécanisation des anciennes industries comme le textile - la révolution des transports avec le chemin de fer. . Locomotive à vapeur "The Rocket" de Robert Stephenson" (1829) Haut-fourneau : appareils à cuve, chauffé au coke, où Passage du domestic system au factory system ( abandon progressif du s’effectuent la réduction la fusion réductrice du minerais travail à domicile au profitpuis du travail en usine), en particulier pour lesde usines fer, travaillant et l’élaboration dematière la fonte. la nouvelle première reine de l’industrie textile, le coton.
La deuxième industrialisation (à partir de 1870 -1880). Les sources énergétiques - pétrole - électricité Les techniques fondamentales - Moteur à explosion - Moteur électrique Les industries clés - Industrie électrique -Chimie - biens de consommation Les transports -Automobile - Tramway - Avion Les conditions de travail -Fordisme - Essor des emplois de bureau - Début de la mécanisation des campagnes. Les mutations sociales - Essor des classes moynnes. -Début de la consommation de masse. - Grandes lois sociales.
Les inventions dans la seconde moitié du XIXème siècle. 1859 Premiers puits de pétrole (Pennsylvannie) 1866 Dynamite (Nobel) 1867 Bicyclette (Lallement) 1867 Dynamo (Siemens) 1876 Téléphone (Bell) 1877 Phonographe (Edison) 1878 Lampe électrique (Edison) 1879 Locomotive électrique (Siemens) 1885 Moissonneuse-batteuse 1885 Voiture à essence (Daimler et Benz) 1888 Pneumatiques (Dunlop) 1890 Premier vol (Clément Ader) 1890 Télégraphie sans fil (Branly) 1895 Cinématographe (Lumière)
Une nouvelle révolution des transports. La voiture (ici la Ford T). L’aéronautique.
Une économie capitaliste. Les Fondements du capitalisme. . libre propriété privée des moyens de production. libre entreprise et faible rôle de l’Etat. libre concurrence (opposée au monopole). loi de l’offre et de la demande. loi du profit (plus value) Les transformations des structures capitalistes au XIXème siècle. Afin d’augmenter le capital de l’entreprise, il existe deux grandes solutions: la « société anonyme » (S. A. ) : augmentation du capital par la mise en vente d’actions. Il n’y a plus un seul propriétaire, mais des actionnaires au poids proportionnel à leur part d’actions dans la société. Se développent alors les « Bourses de valeur » qui gèrent les actions. 2ème solution, le recours aux banques
L’affirmation du capitalisme industriel. EPARGNE: les personnes (les investisseurs) soulhaitent que leurs économies fructifient (rapportent). Ils achètent des actions … … qui permettent aux entrepreneurs de disposer d’un capital, nécessaire à l’achat de machines, d’agrandir les usines. La production est vendue et permet à l’entreprise de faire des profits.
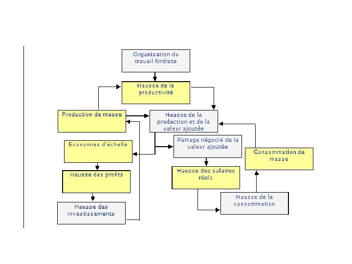
Evolution de l’organisation du travail. A partir de 1880, « organisation scientifique du travail » mise au point par l’ingénieur américain Taylor (= taylorisme), plus connue sous le nom de « travail à la chaîne » . 3 caractéristiques : - un tapis roulant (la « chaîne » ) apporte la pièce à façonner devant l’ouvrier, qui n’a plus à se déplacer rythme de travail accéléré. - l’ouvrier répète la même tâche pour l’accomplir plus vite. Le contremaître, chronomètre à la main, le surveille spécialisation des tâches. - le travail de conception est strictement séparé du travail d’exécution (à l’inverse du travail de l’artisan).
Taylorisme et fordisme.
Les cycles économiques. Le cycle Kondratiev est un cycle de longue durée. Il a été mis en évidence en 1925 et connaît 2 phases : une phase ascendante (phase A) et une phase descendante (phase B). Sa durée est de 40 à 60 ans. Phase A : hausse de la production et hausse des prix. Phase B : baisse de la production et baisse des prix.
La crise de 1929